立即注册找回密码

QQ登录

只需一步,快速开始

微信登录

微信扫一扫,快速登录

搜索
小桔灯网 门户 资讯中心 共识指南 查看内容

新型冠状病毒肺炎疫情防控期间子宫颈癌三级防控综合管理中国专家共识

2021-2-19 22:40| 编辑: 小桔灯网| 查看: 3223| 评论: 0|来源: 中国实用妇科与产科杂志丨作者:郎景和

摘要: 本文刊登于《中国实用妇科与产科杂志》2021,37(2):185-189DOI:10.19538/j.fk2021020114【引用本文】中国医师协会妇产科医师分会阴道镜及子宫颈病变专业委员会.新型冠状病毒肺炎疫情防控期间子宫颈癌三级防控综合管 ...

本文刊登于《中国实用妇科与产科杂志》2021,37(2):185-189

DOI:10.19538/j.fk2021020114

【引用本文】中国医师协会妇产科医师分会阴道镜及子宫颈病变专业委员会.新型冠状病毒肺炎疫情防控期间子宫颈癌三级防控综合管理中国专家共识[J].中国实用妇科与产科杂志,2021,37(2):185-189.

作者:中国医师协会妇产科医师分会阴道镜及子宫颈病变专业委员会

基金项目:中国医学科学院创新医学计划(CAMS-I2M;2017-I2M-1-002) 

通讯作者:郎景和,中国医学科学院北京协和医院妇产科,北京 100730

电子信箱:langjh@hotmail.com

执笔专家:陈飞(中国医学科学院北京协和医院妇产科);刘军(首都医科大学附属北京朝阳医院妇产科);刘禹利(中南大学湘雅医学检验所/广东药科大学附属第一医院)
编写专家(按姓氏笔画排序):尤志学(南京医科大学第一附属医院(江苏省人民医院));卢美松(哈尔滨医科大学附属第一医院妇产科);刘军(首都医科大学附属北京朝阳医院妇产科);刘禹利(中南大学湘雅医学检验所/广东药科大学附属第一医院);刘爱军(解放军总医院第七医学中心病理科);许天敏(吉林大学第二医院妇产科);李双(华中科技大学同济医学院附属同济医院妇产科);狄文(上海交通大学医学院附属仁济医院妇产科);张国楠(电子科技大学医学院妇科肿瘤中心);张淑兰(中国医科大学附属盛京医院妇产科);陈飞(中国医学科学院北京协和医院妇产科);郎景和(中国医学科学院北京协和医院妇产科);孟元光(解放军总医院第七医学中心妇产科);赵方辉(国家癌症中心/中国医学科学院肿瘤医院流行病学研究室);段仙芝(首都医科大学附属北京同仁医院妇产科);耿力(北京大学第三医院妇产科);黄向华(河北医科大学第二医院妇产科);隋龙(复旦大学附属妇产科医院);曾定元(广西医科大学第四附属医院妇产科);薛敏(中南大学湘雅三医院妇产科)

世界卫生组织将新型冠状病毒命名为SARS-CoV-2,将新型冠状病毒肺炎命名为COVID-19。COVID-19作为急性传染病已于2020年1月20日纳入《中华人民共和国传染病防治法》[1]乙类传染病,按甲类传染病管理。疫情期间需依照《国家突发公共卫生事件应急预案》[2]实施分级应急防控。国家突发公共卫生事件分为四级,即:特别重大(Ⅰ级)、重大(Ⅱ级)、较大(Ⅲ级)和一般(Ⅳ级)。疫情发生地按照以上分级原则有效控制突发公共卫生事件以减少危害和影响。面对全世界新型冠状病毒疫情的防控形势,新型冠状病毒感染仍然是威胁人民生命健康的重大传染性疾病,疫情的防控也将进入常态化。
子宫颈癌的三级防控综合管理是我国防治子宫颈癌的一项长期工程,新型冠状病毒感染疫情特殊时期如何妥善地进行相关工作是一个挑战,为此由中国医师协会妇产科医师分会阴道镜及子宫颈病变专业委员会(CCNC)主要专家依据国家传染病与应急相关法律法规与方案,如《国家突发公共卫生事件应急预案》[2]、新型冠状病毒肺炎诊疗方案(试行第八版)[2],并以《新型冠状病毒感染疫情期间妇科诊疗防控工作之中国专家共识》[3]为基础,总结经验共同制定新型冠状病毒疫情防控期间子宫颈癌三级防控综合管理共识,以协助中国妇产科医师在保障医护人员与患者生命安全的基础上,合理限度内继续施行子宫颈癌的三级综合防控,避免因疫情造成延误诊治。

1  疫情期间子宫颈病变专科门诊的防护

疫情期间妇科门诊的防控参照《新型冠状病毒感染疫情期间妇科诊疗防控工作之中国专家共识》[3]。以下为疫情期间子宫颈病变专科门诊的防护建议。

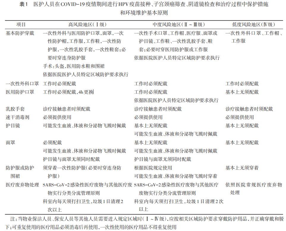
1.1    阴道镜检查和下生殖道病变门诊手术操作人员防护    虽然目前证据表明下生殖道中SARS-CoV-2的存在风险较低,但在治疗过程中,医护人员仍有暴露于SARS-CoV-2的风险,操作人员须严格遵循《新型冠状病毒感染的肺炎防控中常见医用防护用品使用范围指引(试行)》[4]实施防护,详见表1。

进行子宫颈电圈环切术(LEEP)、激光等电外科手术中通常会产生烟雾,SARS-CoV-2是否通过气溶胶传播尚无定论,但仍建议手术中全程开启过滤排烟装置,并将设备调至低功率水平,且减少连续使用,同时减少使用电外科手术器械止血以降低烟雾量。需要注意不应因烟雾可能存在病毒风险而违反疾病治疗原则。

1.2    标本的处理与转运    无论细胞学标本、阴道分泌物、活检组织学标本均应设置固定的标本收集区并定期进行区域消毒。标本应放置于隔离防漏运输盒内由专门的物流人员进行传输,禁止患者或家属进行标本传送。物流人员与标本接收人员应穿戴符合该风险等级的标准防护服装并避免直接接触标本。人员完成标本传送后及时进行清洗和消毒。建立可追踪的传输人员和标本登记记录[3]。

1.3    医疗垃圾处理    需严格依照国家传染病与应急相关法律法规和《新型冠状病毒感染的肺炎疫情医疗废物应急处置管理与技术指南(试行)》[5]处理医疗垃圾。见表1。

2  疫情期间子宫颈癌三级防控综合管理

基于各地区风险等级及其管理政策的原则下进行HPV疫苗接种、子宫颈癌筛查与子宫颈病变诊治管理,并随着疫情风险等级改变而进行相应调整。相关机构需要考虑并评估因疫情而导至的HPV疫苗接种、子宫颈癌筛查、诊治与随访的积压问题,采取适宜的措施维持后疫情时代子宫颈癌筛查覆盖率。一旦COVID-19疫情得到有效控制,应逐步恢复HPV疫苗接种与子宫颈癌筛查,并按照《中国子宫颈癌筛查及异常管理相关问题专家共识》(以下简称《子宫颈癌筛查管理共识》)[6-7]及《阴道镜应用的中国专家共识》[8]对患者进行管理。
在暂停群体子宫颈癌筛查的地区,应由相关机构建立筛查人群的数据管理并定期更新。已安排但未进行筛查者应待疫情风险降级后逐步恢复群体筛查。对于疫情期间筛查结果异常的患者须建立档案,采用电话或其他非接触性方法予以告知,并在疫情等级降低时通知患者进行下一步处理。对于允许(或恢复)群体筛查的地区,仍需制定风险管控计划,重点管控筛查人数、体温检测、高风险地区旅游史与密切接触史等。建议医护人员仍需采取高一级的自我防护措施。筛查的标本需要依据疫情期间防护措施实施运输及检验。实施HPV自采样筛查与随访的地区,须建立自采样操作视频或文件作为操作规范,确保质控。
尚未接种HPV疫苗者需待疫情等级降低时依照网络预约进行计划性疫苗接种。已接种部分HPV疫苗者可推迟后续接种,确保距首次注射间隔不超过12~15个月。
疫情期间,对筛查结果异常的患者应结合疾病与疫情风险分级建立患者管理数据库,记录所有应接受检查但因疫情而被推迟的患者信息,以便在疫情等级降低时进行有计划性的转诊。疫情期间可加强电话咨询或提供互联网医疗对患者进行初步评估与指导。可通过互联网传输病历资料、阴道镜图像或视频进行远程会诊以减少人群流动所致的感染风险。
经组织学确诊为下生殖道癌前病变或癌的患者,以病人的安全为导向,全面评估患者疾病进展的风险,在疫情允许条件下择期尽快安排下一步诊断或治疗。

2.1    高风险地区(公共卫生事件特别重大Ⅰ级)

2.1.1    HPV疫苗接种    应停止接种HPV疫苗。

2.1.2    子宫颈癌筛查    应停止人群的计划性筛查。待疫情风险降级后依照风险管控原则,推荐优先恢复子宫颈癌高风险人群的医院机会性筛查,再有计划地恢复群体子宫颈癌筛查。

2.1.3    对筛查结果异常患者的处理    建议停止常规阴道镜检查,仅对急诊患者进行处理。如必须进行阴道镜评估时,患者与医护人员均需实施足够防护。

2.1.4    对确诊下生殖道癌前病变及浸润癌患者的处理    建议推迟手术或相关有创性治疗,如必须进行手术治疗时,应以浸润性癌的患者或可疑癌的患者为优先。患者与医护人员均需实施足够的防护。

2.2    中风险地区(公共卫生事件Ⅱ级与Ⅲ级)

2.2.1    HPV疫苗接种    需经相关医疗卫生机构核准疫情风险后方可实施。

2.2.2    子宫颈癌筛查    以子宫颈癌高风险人群的医院机会性筛查为主,计划性的筛查仍需经相关医疗卫生机构依据疫情风险核准计划后方可实施。

2.2.3    筛查结果异常患者的处理    应依照子宫颈癌及子宫颈病变风险进行分层管理。计划性安排阴道镜评估或随访[9]。筛查结果疑为鳞状上皮细胞癌(SCC)、腺细胞癌(ACC)、原位腺癌(AIS),症状或体征提示癌的患者应立即安排阴道镜评估,最迟不超过2周。高风险异常筛查结果[HPV16/18阳性;意义不明的非典型鳞状上皮细胞(ASC-US)且HPV16/18阳性;子宫颈低度鳞状上皮内病变(LSIL)且HR-HPV阳性;高级别鳞状上皮内病变(ASC-H);子宫颈高度鳞状上皮内病变(HSIL);非典型腺细胞来源不明(AGS-NOS),非典型腺细胞倾向瘤变(AGC-FN)]的患者,应在获得筛查结果后4~6周内进行阴道镜检查。低风险异常筛查结果[非16/18型HR-HPV阳性且未见上皮内病变细胞和恶性细胞(NILM)或ASC-US,ASC-US且HR-HPV阴性,LSIL且HR-HPV阴性]的患者,在没有临床症状或患特定风险因素时,可在遵循《子宫颈癌筛查管理共识》的基础上推迟6~8周内进行相应处理。

2.2.4    确诊下生殖道癌前病变及浸润癌患者的处理    组织学可疑或确诊为子宫颈、阴道、外阴浸润性癌的患者,建议在2~4周内安排进一步评估及后续治疗。经组织学确诊为高级别子宫颈、阴道、外阴上皮内病变[HSIL/-上皮内瘤变3级(IN3)、AIS]的患者,推荐在3个月内进行相应治疗。对于下生殖道HSIL/-IN2符合保守治疗条件的患者,可以推迟6个月再行治疗评估。经组织学确诊为低级别下生殖道上皮内病变的患者,可以推迟6~12个月再行评估。已进行手术治疗的患者,首次随访应在治疗后的6个月内完成,最迟不应超过12个月。随访方式应包括细胞学和HR-HPV(有条件者可以采用HPV自采样)。随访结果可以通过电话、网络等方式告知患者并给予相应医疗建议。随访中出现异常结果时应按照上述疫情期间筛查结果异常的管理流程进行处理。

2.3    低风险地区(公共卫生事件Ⅳ级)

2.3.1    HPV疫苗接种    正常疫苗接种。

2.3.2    子宫颈癌筛查    恢复计划性子宫颈癌筛查的同时,可适当加强医院子宫颈癌机会性筛查的人数与强度,降低因疫情期间延误筛查所造成的子宫颈癌风险。

2.3.3    筛查结果异常患者的处理    应积极依照患者数据库高至低级别筛查结果完成疫情前未完成的阴道镜评估与随访。

2.3.4    确诊下生殖道癌前病变及浸润癌患者的处理    应按照《阴道镜应用的中国专家共识》[8]对患者进行治疗与管理。详见表2。

3  疫情期间子宫颈病变患者的心理疏导

        疫情期间,子宫颈病变患者因诊治的延迟或中断可产生不同程度的心理问题如:恐惧、焦虑、抑郁等。推荐医护人员利用电话、微信、视频通信、医疗互联网等资源对患者进行科普宣传、病情解释、心理疏导以减轻患者的心理压力,并依据病情及疫情安排适宜的治疗与随访计划。

4  疫情期间专业人员的继续教育

疫情期间,医疗会议或继续教育课程的举办必须符合当地卫生管理部门的要求。各级专业委员会或医疗机构应广泛采用视频通信工具和新的教育形式(如:网络研讨会)以确保专业人员的理论知识更新与临床技能的培训。

5  HPV疫苗接种与SARS-CoV-2疫苗接种

目前,我国已逐步开展SARS-CoV-2疫苗的接种工作,目的是使国民获得群体免疫。我国现行应用的SARS-CoV-2疫苗属于灭活疫苗,根据以往的经验灭活疫苗可以与其他疫苗一起接种。但是鉴于SARS-CoV-2疫苗研发及应用的时间短,关于SARS-CoV-2疫苗和其他疫苗同时接种的研究不足,因此,在国家没有发布相关指南和方案之前,SARS-CoV-2疫苗与HPV疫苗应分开接种,两者间隔至少14 d以上。

6  共识说明

本共识有以下几点说明:(1)本共识仅作为COVID-19疫情期间子宫颈癌三级综合防控管理中面临的一些问题而提出的指导性建议,不作为专业指南或法律依据,不能取代临床医生的独立专业判断。(2)随着形势的发展,本共识将纳入新的数据和相关信息以更新或补充。(3)本共识必须在遵从各级人民政府公布的疫情风险等级及其管理政策的原则下施行。

参考文献滑动预览

[1]    中华人民共和国中央人民政府.国家突发公共卫生事件应急预案[EB/OL].http://www.gov.cn/yjgl/2006-02/26/content_2116

          54.htm.[2006-02-26].

[2]    国家卫生健康委办公厅.新型冠状病毒肺炎诊疗方案(试行第八版).国卫办医函〔2020〕680号[EB/OL].http://www.gov.cn/zhengce/zhengceku/2020-08/19/content_5535757.htm.[2020-08-18].

[3]    Qiu L,Morse A,Di W,et al.Management of gynecology patients during the coronavirus disease 2019 pandemic: Chinese expert consensus[J].Am J Obstet Gynecol,2020,223(1):3-8.

[4]    国家卫生健康委办公厅.新型冠状病毒感染的肺炎防控中常见医用防护用品使用范围指引(试行).国卫办医函〔2020〕75号[EB/OL].http://www.nhc.gov.[2020-01-27].cn/yzygj/s7659/202001/e71c5de925a64eafbe1ce790debab5c6.shtml.

[5]    生态环境部.新型冠状病毒感染的肺炎疫情医疗废物应急处置管理与技术指南(试行)[EB/OL].http://www.gov.cn/xinwen/2020-01/29/content_5472997.htm.[2020-01-29].

[6]    中国优生科学协会阴道镜和子宫颈病理学分会专家委员会.中国子宫颈癌筛查及异常管理相关问题专家共识(一)[J].中国妇产科临床杂志,2017,18(2):190-192.

[7]    中国优生科学协会阴道镜和子宫颈病理学分会(CSCCP)专家委员会.中国子宫颈癌筛查及异常管理相关问题专家共识(二)[J].中国妇产科临床杂志,2017,18(3):286-288.

[8]    陈飞,尤志学,隋龙,等.阴道镜应用的中国专家共识[J].中华妇产科杂志,2020,55(7):443-449.

[9]  World Health Organization.Human papillomavirus vaccines: WHO position paper,May 2017-Recommendations-Science Direct[J].Vaccine,2017,35(2017):5753-5755.

声明:
1、凡本网注明“来源:小桔灯网”的所有作品,均为本网合法拥有版权或有权使用的作品,转载需联系授权。
2、凡本网注明“来源:XXX(非小桔灯网)”的作品,均转载自其它媒体,转载目的在于传递更多信息,并不代表本网赞同其观点和对其真实性负责。其版权归原作者所有,如有侵权请联系删除。
3、所有再转载者需自行获得原作者授权并注明来源。

最新评论

关闭

官方推荐 上一条 /3 下一条

客服中心 搜索 洽谈合作
返回顶部