立即注册找回密码

QQ登录

只需一步,快速开始

微信登录

微信扫一扫,快速登录

搜索
小桔灯网 门户 资讯中心 共识指南 查看内容

中华检验医学杂志 | 首篇检验版mNGS临床应用专家共识发布

2021-1-14 14:25| 编辑: 沙糖桔| 查看: 4235| 评论: 0|来源: 微远基因

摘要: 近日,“高通量宏基因组测序技术检测病原微生物的临床应用规范化专家共识”在《中华检验医学杂志》发布。首都医科大学附属北京同仁医院鲁辛辛教授及中国人民解放军总医院第一医学中心王成彬教授作为通信作者,微远基 ...

近日,“高通量宏基因组测序技术检测病原微生物的临床应用规范化专家共识”在《中华检验医学杂志》发布。首都医科大学附属北京同仁医院鲁辛辛教授及中国人民解放军总医院第一医学中心王成彬教授作为通信作者,微远基因CEO李永军先生对该共识中所涉及的技术路线及方法给予验证,并提出修改建议。本文特别摘录部分内容以飨读者。

宏基因组下一代测序(mNGS)技术直接针对标本中核酸无偏倚检测病原微生物序列。但是,mNGS需经标本前处理、核酸提取、文库制备、上机测序、数据库比对、报告生成及结果解读等一系列过程,对技术平台及人员素质要求较高。


为规范mNGS技术在感染性疾病诊断中的应用,提高危急重症、疑难感染性疾病和新发突发传染病的救治水平,在多项国家科技专项的支持下,本领域有关专家起草了本共识,以促进mNGS技术的规范应用和良性发展。


一、临床应用的基本要求

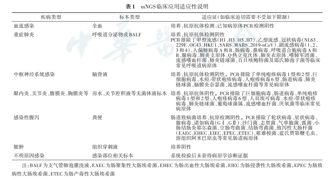
基于医学决策的mNGS病原微生物检测申请,一般用于传统检验方法未能给出明确病原学结果从而影响患者准确诊疗的感染性疾病、新发突发传染病、验证常规检验结果或排除其他发热疾病。推荐临床通过拟诊先行传统微生物检验及聚合酶链反应检测拟诊疑似常见病原微生物,不盲目使用mNGS技术。在必要或紧急情况下,如危急重症、疑难感染、群体性感染事件等,可考虑作为一线检测方法。表1列出了mNGS临床应用适应性说明。


建议 1 

原则上,临床怀疑病原微生物感染,常规方法未得到明确病原学证据而影响临床救治时,可利用 mNGS 进一步确认。鼓励临床在排除常见病原微生物后有目的选择 mNGS。


申请单应填写临床表现、症状体征、治疗经过、现病史、流行病学史及既往史等。测序实验室应让申请者知晓不同类型感染性疾病的标本选择、采集时机、采集方式、送检量、转运及储存条件、不同 mNGS 检测策略的适用范围。


疑为传染病应符合国家相关生物安全标本采集及转运要求。申请者可提出重点关注的病原体,如呼吸道病毒、结核分枝杆菌、真菌及寄生虫等。实验室应提供适宜临床使用的申请单,内容应包括不同 mNGS 测序策略及对应的适应证。

建议 2 

mNGS 作为一种新型检测方法,其临床意义仍未超出核酸检测范畴,它补充了传统病原微生物确认的 Koch 法则。mNGS 可检测难培养、罕见或新发病原微生物,可同时给出多种病原微生物信息,因此,在一份无菌部位来源的临床标本(尤其脓肿)中检出微生物种群(包括不同类别或同类不同种属)不应轻易视为污染。如果这些微生物的存在符合临床诊断,应给予抗菌药物全覆盖,这恰好体现了该技术对全面认识病原微生物的优越性。mNGS 常规数据量对耐药和毒力基因检测有局限性,如需耐药和致病信息需提高测序数据量。

建议 3

 如果检出的病原微生物符合临床预期,应确认序列结果的准确性和特异性。为提高结果的特异性,降低错误率,即使病原微生物也应建立阳性阈值。阳性阈值建立在微生物特异序列数及其在基因组覆盖度上。临床医生在解读条件致病菌时,应排除污染和背景微生物,考虑患者免疫状态及与临床表现的符合性。mNGS 结果不能作为临床决策的唯一依据,结果阴性也需结合临床排除感染。

二、mNGS检测病原微生物的实验室要求

建议 4

微生物检测非靶向 mNGS 实验室至少应包括试剂准备区、样本制备区、文库制备区及测序区。实验室工作流程应为单向。若实验室设有缓冲间,缓冲间统一为正压或负压。若未设缓冲间,压力从试剂准备区到测序区依次递减。DNA和RNA核酸提取分区域进行。若开展靶向扩增NGS测序,应额外增加扩增区及电泳区。若同时开展遗传及肿瘤NGS,核酸提取及建库过程不宜与之混用。


报告签发人员应具备临床医学、病原微生物或分子生物学背景,罕见病原微生物结果解释可咨询相关领域专家。若配备有生物信息学分析人员,需掌握mNGS微生物检测软件应用,具备数据信息维护和管理、开发新算法及更新数据库的能力。

建议 5

实验室构建 mNGS 技术平台以拟开展的检测项目及科研工作为依据,充分论证不同检测平台的适用性,包括生物信息平台。技术平台的建设应包含标本处理、核酸提取、文库构建(DNA和RNA文库)、高通量测序、核酸扩增、产物分析、数据分析等全流程。采用模拟样本或临床已知病原体样本对所有技术环节进行验证,包括检测灵敏性、测序通量、序列质量、读取准确率、支持读长、仪器性能验证、内部质控、测序周期及生物学信息分析能力。比对数据库应满足各类微生物检测需求。

三、mNGS微生物检测方法的建立

建议 6

实验室应具备针对不同类型临床标本的前处理方法,尤其针对复杂和极微量标本应具备经验证的灵敏的手段。无论 DNA 还是 RNA 核酸提取质量应满足测序要求。在核酸提取的过程中应引入经验证的降低人源核酸处理方法。推荐使用配套试剂构建文库,根据初始核酸浓度选择文库建库试剂盒,若 DNA 量低于下限应先行全基因组扩增再进行建库,文库核酸浓度、纯度及长度应达到测序(包括靶向测序和宏基因组测序)要求。文库制备方法需用已知临床标本或模拟样品或质控品进行验证或开展实验室间比对,合格后方可用于临床。

建议 7

实验室需通过已知标本确立不同类型标本个性化的测序数据量、验证序列质量值、确定判读标准及不同类型微生物阳性阈值。在进行序列比对时掌握如下原则:序列比对一致性相同优先考虑人源序列,该序列与数据库中微生物种属匹配度高、属水平序列数大于种水平、种序列数越接近属水平则确认该种的可能性越大、结果的可靠性与基因组覆盖度成正比、低于阳性阈值的病原微生物不可轻易放过,需结合临床或复检或重留标本再测。

建议 8

实验室应使用国际公认或经验证或文献推荐的公共数据库,包括人源数据库与微生物数据库。实验室可在临床用库的基础上建立二级科研数据库,以便应对罕见或新发微生物。建立生物信息学分析程序并进行性能确认,确定测序数据量与不同类型微生物的判读标准。生物信息学分析程序满足预期检测性能参数,结果应符合预期要求。实验室应建立监测生物信息学分析程序,记录分析流程中各组分改变或版本更新(如软件升级、数据库更新、脚本更改等),定义流程及数据库的版本号,以保证报告的可溯源性。

建议 9

用于临床辅助诊断的 mNGS 报告应包括测序总序列数、检测病原微生物列表、检出病原特异序列数量、检测病原范围、覆盖度、测序深度、检测方法及检测技术说明。mNGS结果的本质与 PCR 相似,代表临床标本中检出或未检出某微生物的核酸片段,不能明确该物种与感染的关系,即使阴性结果也需结合临床表现及其他检查结果进行综合判断。


四、性能确认

建议 10

使用NMPA批准的mNGS试剂应进行分析性能验证,LDT 试剂应根据预期用途进行方法设计和优化,并对检测全流程进行整体的性能确认。分析性能确认应包含不同类型样本及重要病原微生物,如果没有足够的临床样本可用模拟样本代替。分析性能确认包括但不限于精密度、准确度、检测限、分析特异性和可报告范围等。在确认分析性能后建立“湿实验”和“干实验”的SOP,明确性能参数及检测局限性。若实验室流程改变需进行全面或部分性能再确认。


五、质量保证

建议 11

实验室应建立全面的质量控制体系,针对“人、机、料、法、环”及分析前、中、后所有环节制定相应的程序文件、SOP、记录表格、室内质控要求及报告的质量控制。对让步检测建立异常情况处理程序,在报告中提示风险因素。mNGS结果报告应对检测局限性等进行说明。具有明确临床意义的病原微生物应在报告正文中提示,意义不明或无法排除背景干扰的微生物应在附录中提示。针对特殊病原微生物应提示临床进行多方法验证。


总  结

mNGS技术是针对未知、疑难病原微生物检测的新型核酸检测手段,无论针对新发突发传染病还是临床棘手的疑难感染性疾病都有出色表现。它以无选择性、结果快速、适用各类临床标本而较其他检测技术有不可比拟的优势,成为传统方法难以为继时认可度最高的检测手段。但是任何技术都不可能解决所有问题,mNGS技术仍然没有摆脱核酸检测的局限性,每一结果的解释都需结合临床。


同时,基于该技术开展的不同临床检测策略本身还有比技术更多的局限性,不同测序策略也有不同的适用范围,因此,对 mNGS 技术应用于临床微生物检测保持科学严谨、合理、规范使用的态度,使其发挥最大作用是检验同道的期望。希望本共识对提高疑难感染性疾病的诊疗水平、完善微生物检验技术、指导mNGS实验室建设发挥作用。

声明:
1、凡本网注明“来源:小桔灯网”的所有作品,均为本网合法拥有版权或有权使用的作品,转载需联系授权。
2、凡本网注明“来源:XXX(非小桔灯网)”的作品,均转载自其它媒体,转载目的在于传递更多信息,并不代表本网赞同其观点和对其真实性负责。其版权归原作者所有,如有侵权请联系删除。
3、所有再转载者需自行获得原作者授权并注明来源。

最新评论

关闭

官方推荐 上一条 /3 下一条

客服中心 搜索 洽谈合作
返回顶部