立即注册找回密码

QQ登录

只需一步,快速开始

微信登录

微信扫一扫,快速登录

搜索
小桔灯网 门户 资讯中心 技术杂谈 查看内容

抗癌新技术——CAR-ML NK细胞疗法

2020-7-30 00:00| 编辑: 沙糖桔| 查看: 1831| 评论: 0|来源: 医药魔方Pro | 作者:黎元

摘要: 免疫疗法能提升患者免疫系统攻击癌细胞的能力,癌症治疗中一些最有希望的进展都集中在这一疗法上。但免疫疗法并非对所有患者都有效,研究人员一直在寻找提高免疫疗法有效性的方法。7月2日,在Blood杂志发表的一篇新 ...

免疫疗法能提升患者免疫系统攻击癌细胞的能力,癌症治疗中一些最有希望的进展都集中在这一疗法上。但免疫疗法并非对所有患者都有效,研究人员一直在寻找提高免疫疗法有效性的方法。

7月2日,在Blood杂志发表的一篇新研究中,华盛顿大学医学院的研究人员将免疫疗法的两种策略CAR(嵌合抗原受体)工程化和记忆样(memery-like)NK细胞组合成为一种新疗法,即CAR-ML NK细胞疗法。在治疗诸如白血病等血液癌方面,人体细胞和小鼠的研究结果显示这一疗法比单独使用CAR或记忆样NK细胞都更为有效,而且这种新疗法可能比CAR-T疗法更加安全。
 

图片来源:Blood

 
研究人员利用CAR-T的T细胞修饰技术来改造NK细胞,最终产生的免疫疗法结合了CAR和NK的优势,而且可以减少CAR-T细胞疗法中偶尔出现的副作用。如CAR-T细胞疗法在一些患者中会引起细胞因子风暴,这种免疫系统的过度反应会对患者的生命造成威胁。
  
论文通讯作者Todd A. Fehniger博士说:“免疫疗法在癌症治疗方面显示出巨大的希望,但我们需要更有效、更安全的免疫疗法。在利用NK细胞为白血病患者所开发的治疗策略的基础上,我们建立了这种结合方法。这一组合可以使NK细胞攻击癌细胞的能力增强,同时也可以使用CAR细胞疗法的基因工程方法将NK细胞导向通常被其忽略的肿瘤靶点,这从根本上改变了NK细胞可治疗的癌症类型,包括其它血液癌以及一些实体瘤。”
 
Fehniger博士团队在之前的研究中收集了患者自身的NK细胞,并将其暴露于特定的化学信号配方中,这些化学信号能引发NK细胞攻击肿瘤。然后研究人员将这些处理后的NK细胞注射回患者体内进行治疗。结果显示这种化学暴露能使NK细胞在抗肿瘤时形成记忆,当这些细胞返回人体时会更有效地靶向肿瘤细胞。研究人员将这种细胞称为记忆样NK细胞。
 
在Barnes-Jewish医院和华盛顿大学医学院进行的小型临床试验中,记忆样NK细胞能持续有效地缓解一些白血病患者的病情,但并不是对每个患者都有效,仍有一些肿瘤细胞能逃脱攻击。之后,研究人员用CAR分子对记忆样NK细胞进行修饰,来帮助记忆样NK细胞找到并杀死正确的肿瘤靶点。而且CAR分子化学结构具有灵活性,可以根据癌细胞表面的蛋白质进行CAR的修饰,从而将记忆样NK细胞定向到不同类型的肿瘤。
 
结果表明,使用这种CAR-记忆样(CAR-ML)NK细胞治疗白血病小鼠比单独使用记忆样NK细胞更有效,经过治疗的小鼠的存活期更长。此外,尽管给小鼠施用的细胞剂量相对较低,但这一疗法仍然有效。
 

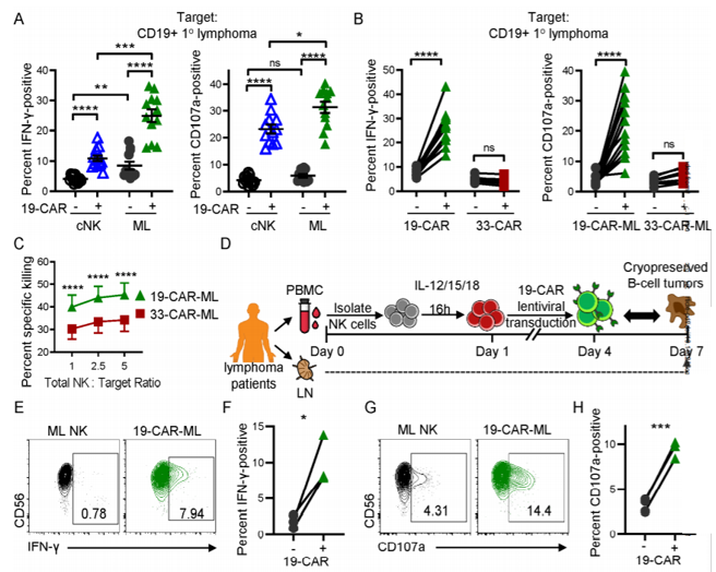
CAR-ML NK细胞显示出增强的抗肿瘤细胞系的抗原(CD19)特异性应答(图片来源:Blood)

 

CAR-MLNK细胞在体外对原发性淋巴瘤靶点的反应增强(图片来源:Blood)

 
论文主要作者Melissa Berrien-Elliott博士认为,很小剂量就能看到难以置信的肿瘤控制量凸显了这些细胞的功效和在体内扩增的潜力,这对于将这些发现转化为临床至关重要。
 
Fehniger博士还指出,NK细胞不会触发危险的免疫应答,也不会引起T细胞疗法攻击患者健康组织时可能引起的长期副作用——移植物抗宿主病(graft-versus-host disease)。而且在各类NK细胞的所有临床试验中,都没有观察到细胞因子释放综合征或神经毒性这几种可能危及生命的副作用。除此之外,这种疗法的另一个好处是可以供疾病处于早期阶段的患者使用,而不是将其用作最后的治疗手段。
 
尽管其他研究团队已开发出了CAR-NK细胞,但这些NK细胞来自捐赠的脐血或诱导的干细胞,而不是来自成年供体或患者本身。这也是与本项研究中所展示疗法的最大区别。
 
“其他人将干细胞人工分化为类似NK细胞的细胞,这种方法无法保证这些分化后的细胞具有典型成熟NK细胞的所有特性。而我们的方案使用的是成熟的NK细胞。研究已经证明成熟的NK细胞对某些类型的癌症患者特别是白血病患者有效,诱导的记忆特性增加了这些细胞对多种癌症的持久性和有效性。在接下来的研究中,我们希望能够生产足够的细胞用于CAR-ML NK细胞疗法的首次人体临床试验,并研究它们在不同类型的人体血液癌症中的有效性。”Fehniger博士补充道。
 
参考资料:

1# Margery Gang et al. CAR-modified memory-like NK cells exhibit potent responses to NK-resistant lymphomas. Blood (2020).

2# Two immunotherapies merged into single, more effective treatment that may work against variety of cancers(来源:Medical press)


声明:
1、凡本网注明“来源:小桔灯网”的所有作品,均为本网合法拥有版权或有权使用的作品,转载需联系授权。
2、凡本网注明“来源:XXX(非小桔灯网)”的作品,均转载自其它媒体,转载目的在于传递更多信息,并不代表本网赞同其观点和对其真实性负责。其版权归原作者所有,如有侵权请联系删除。
3、所有再转载者需自行获得原作者授权并注明来源。

最新评论

关闭

官方推荐 上一条 /3 下一条

客服中心 搜索 洽谈合作
返回顶部