立即注册找回密码

QQ登录

只需一步,快速开始

微信登录

微信扫一扫,快速登录

搜索
小桔灯网 门户 资讯中心 检验杂谈 查看内容

POCT | 如何解读D-二聚体?

2020-6-19 00:00| 编辑: 班木芙兰| 查看: 4039| 评论: 1|来源: 惠中诊断

摘要: D-二聚体在新冠肺炎中的应用2020年3月3日,国家卫生健康委办公厅发布了《新型冠状病毒肺炎诊疗方案(试行第七版)》。文件中提到:根据目前的尸检和穿刺组织病例观察结果发现,新冠肺炎患者的心肌细胞可见变性、坏死 ...

D-二聚体在新冠肺炎中的应用

2020年3月3日,国家卫生健康委办公厅发布了《新型冠状病毒肺炎诊疗方案(试行第七版)》。文件中提到:根据目前的尸检和穿刺组织病例观察结果发现,新冠肺炎患者的心肌细胞可见变性、坏死,部分血管内皮脱落、内膜炎症及血栓形成。[1]

治疗过程中需要根据病情监测相关指标,包括心肌标志物、凝血功能等。部分患者可出现肌红蛋白增高,部分严重者可见肌钙蛋白增高,严重者D-二聚体(D-Dimer)升高。可见D-Dimer在新冠病情进展中有并发症相关监测意义,那么在其他疾病中如何发挥作用呢?



关于D-Dimer

血液中纤维蛋白单体经活化因子X III交联后,再经活化的纤溶酶水解产生特意的降解产物称为“纤维蛋白降解产物(FDP)”。D-Dimer是最简单的FDP,其质量浓度的增加反映体内高凝状态和继发性纤溶亢进。因此D-Dimer质量浓度对血栓性疾病的诊断、疗效评估和预后判断具有重要意义。[2]

(图片来自网络)

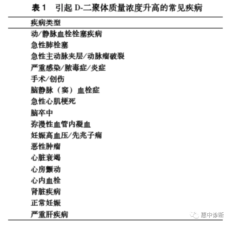
根据《“D-二聚体检测”急诊临床应用专家共识》,临床上多种疾病都会引起D-Dimer质量浓度增高,如下图:



1. 静脉血栓塞

D-Dimer目前已广泛应用于静脉血栓塞(VTE)相关的疾病,如深静脉血栓(DVT)和肺栓塞(PE)。D-Dimer检测阴性,可排除DVT,同时也可通过D-Dimer浓度来预测VTE的复发率。研究发现浓度较高的人群VTE复发的风险比是浓度正常人群的4.1倍。

D-Dimer也是PE的检测指标之一。它的阴性预测价值很高,测定意义在于排除急性肺栓塞,尤其是低度可疑患者。[3] 因此对于怀疑急性肺栓塞的患者,需联合下肢深静脉血管超声和D-Dimer检查。[4]



2. 弥漫性血管内凝血

弥漫性血管内凝血(DIC)是在许多疾病基础上,引起以出血及微循环衰竭为特征的临床综合征,发展过程中会涉及凝血、抗凝、纤溶等多个系统[5]。在DIC形成早期D-Dimer出现升高,并且随着病程发展,其浓度可持续升高达10倍以上。因此,D-Dimer可作为 DIC 早期诊断和病情监测的主要指标之一。



3. 主动脉夹层

《主动脉夹层诊断与治疗规范中国专家共识》指出,D-Dimer作为主动脉夹层(AD)的常规实验室检查,对于夹层的诊断及鉴别诊断至关重要。患者D-Dimer快速升高时,拟诊为AD的可能性增大。在发病24 h内,当D-Dimer达到临界值500 μg/L时,其诊断急性AD的敏感性为100%,特异性为67%,故可作为急性AD诊断的排除指标。[6]



4. 动脉粥样硬化性心血管疾病

动脉粥样硬化性心血管疾病是由动脉硬化斑块引起的心脏病,包括ST段抬高性急性心肌梗死、非ST段抬高性急性心肌梗死及不稳定型心绞痛。斑块破裂后斑块内的坏死核心物质外流,引起血流成份异常,凝血系统激活,导至D-Dimer浓度增加[7]。冠心病患者伴有升高的D-Dimer可能预示着更高的 AMI 风险,可作为观察ACS病情的指标。



5. 溶栓治疗

Lawter研究发现,各类溶栓药物可使D-Dimer升高,在溶栓前后它的浓度变化可作为判断溶栓治疗的指标。其含量在溶栓后迅速升高至峰值,短期内回落且伴有临床症状明显改善,提示治疗有效。

-  急性心梗、脑梗溶栓后1小时-6小时D-Dimer水平明显升高

-  DVT溶栓治疗时,D-Dimer峰值一般出现在24小时或以后



6. D-Dimer在其他疾病中的意义

很多疾病将造成体内凝血系统激活,导至D-Dimer水平的升高,且浓度与病情的严重程度和治疗情况有密切的相关性。D-Dimer除了上述疾病以外,在恶性肿瘤、肝病、肾病、妊娠等方面都有相关应用价值。因此临床可结合指标水平和临床症状,判断患者病情并进行有效措施。




参考文献

[1] 国家卫生健康委办公厅,新型冠状病毒肺炎诊疗方案(试行第七版)

[2]D-二聚体检测”急诊临床应用专家共识组,“D-二聚体检测”急诊临床应用专家共识

[3]中华医学会心血管病学分会肺血管病学组,急性肺栓塞诊断与治疗中国专家共识(2015).中华心血管病杂志, 2016,44(3) : 197-211.

[4]中华医学会心血管病学分会,中华心血管病杂志编辑委员会,新型冠状病毒肺炎疫情防控期间心血管急危重症患者临床处理原则的专家共识中华心血管病杂志, 2020,48(00) : E001-E001.

[5]中华医学会血液学分会血栓与止血学组,弥散性血管内凝血诊断中国专家共识(2017年版). 中华血液学杂志,20175月第38卷第5.

[6]中国医师协会心血管外科分会大血管外科专业委员会,主动脉夹层诊断与治疗规范中国专家共识中华胸心血管外科杂志,2017, 33(11).

[7]李晓娟等,D-二聚体在心血管疾病中应用价值的研究进展中国循环杂志,201812月第33卷第12.

声明:
1、凡本网注明“来源:小桔灯网”的所有作品,均为本网合法拥有版权或有权使用的作品,转载需联系授权。
2、凡本网注明“来源:XXX(非小桔灯网)”的作品,均转载自其它媒体,转载目的在于传递更多信息,并不代表本网赞同其观点和对其真实性负责。其版权归原作者所有,如有侵权请联系删除。
3、所有再转载者需自行获得原作者授权并注明来源。

刚表态过的朋友 (0 人)

发表评论

最新评论

引用 ll8848 2020-6-24 09:44
加油充电

查看全部评论(1)

关闭

官方推荐 上一条 /3 下一条

客服中心 搜索 洽谈合作
返回顶部