立即注册找回密码

QQ登录

只需一步,快速开始

微信登录

微信扫一扫,快速登录

搜索
小桔灯网 门户 资讯中心 技术杂谈 查看内容

分子诊断IVD设备的发展史

2019-10-13 09:36| 编辑: 小桔灯网| 查看: 2798| 评论: 0|来源: 基因谷

摘要: 分子诊断在临床诊断中的技术主要包括PCR技术、芯片技术和测序技术。临床检测中,分子诊断越来越受到重视,但市场占比与生化诊断、免疫诊断相比,还存在一定的差距。目前分子诊断在体外诊断中的主要的应用领域,包括 ...

分子诊断在临床诊断中的技术主要包括PCR技术、芯片技术和测序技术。临床检测中,分子诊断越来越受到重视,但市场占比与生化诊断、免疫诊断相比,还存在一定的差距。

目前分子诊断在体外诊断中的主要的应用领域,包括对病毒、细菌等微生物的筛查及定性定量检测,药物筛选及用药分析以及基因早期的分析。在微生物检验检测方面,分子诊断相对于免疫诊断具有一定的优势;基因图谱分析方面,虽然目前相关研究很多,但在该领域应用的临床价值还有待发掘。

分子诊断在体外诊断中的位置

分子诊断和微生物诊断存在一定的关联性,微生物诊断是外部特性分析,而分子诊断则是对内部分子的检测。

表1 分子诊断在体外诊断中的位置 

分子诊断主要技术发展的时间轴

早期的分子诊断设备,多为大型集成化设备,包含很多的操作模块。在原理上,早期的设备并无很多创新,主要是将多种手工操作内容自动化和集成化,发展到基因芯片,才有了原理性的突破。1990年提出的人类基因组计划、后来的蛋白组学以及从近期开始的微生物组计划,极大的推动了分子诊断设备的发展。产品方面,较早期时有Affymetrix公司推出的第一块商业化基因芯片。

接下来是PCR仪器的发展。早期的PCR仪器,是简单的DNA解链、复制、复性等过程,除了水浴锅自动化,并没有太多技术含量。数字PCR技术出现后, 与生物信息学和微型加工技术关联起来,发展速度很快。再后来出现了微流控技术和基因测序技术。基因测序技术经历了一代、二代、三代,目前测序技术,仍然是重要的发展方向。

分子诊断主要技术发展的时间轴

前处理复杂导至分子诊断的现场应用成为瓶颈

分子诊断和免疫诊断、生化诊断设备不同的地方,很大程度在于样品前处理。免疫检测对象主要是一些游离的大分子,处理相对容易,但分子诊断样本处在细胞当中,处理过程容易被污染,因此前处理系统相对复杂。

分子诊断系统的组成包括样本前处理系统、检测处理系统和分析处理系统。样本前处理系统依据其功能的丰富程度又包括移液操作和核酸提取两个平台,依据使用场所不同分为实验室自动化平台和现场前处理平台。

目前前处理设备中,全自动的移液工作站是比较成功的设备。它是一种全自动、高精度移液系统,专门用于小体积的PCR、qPCR体系配置,能够完全替代手工,保证了配置实验扩增体系的正确性、精密度及重复性。缺点是功能单一,临床及科研应用尚有一定局限性。

贝克曼自动化工作站Biomek i7

核酸提取设备,主要是自动核酸提取仪,该仪器集成了自动移液工作站和标准耗材,在以其预设程序控制下进行核算分离的仪器,这一类自动化系统在科研和临床中应用最为广泛。提取方法的核心是免疫磁珠,包括磁珠吸附和磁珠分离等。除磁珠提取纯化方法外,还有其他纯化方法,如柱层析法。

托摩根核酸提取仪 MM96

目前,现场分子诊断还存在诸多问题。免疫检测中可用试纸条等材料,检测方便,但是分子诊断没有这类材料可用,主要原因是样品前处理无法达到这种检测目的。当现场检测时,在很开放的环境下,如何提取纯化DNA,目前仍没有简易方法。现场检测的需求,目前在医院的临检中心还不大,对于基层的卫生所,或许会存在这样的需求,从这个问题也引发出医疗模式应该往什么方向发展的思考。

分子诊断的三大检测平台

分子诊断主要的检测平台为PCR仪、芯片系统以及基因测序平台。

PCR仪——数字PCR是未来发展趋势

分子诊断设备另一个重要的组成内容是PCR仪器。常规的PCR目前技术上可提升的空间很有限,但很多部件只有少数几家厂家做的不错。

荧光定量PCR,国内有很多厂家生产,技术、元器件等各方面正在迅速赶超国外仪器厂商水平,但这未必是国内厂商最终的发展方向。得益于光源及检测器件小型化趋势,现在的荧光PCR仪越来越小型化。

数字PCR是PCR领域未来发展的趋势,目前有一些厂商在研究生产,比如锐讯生物、新羿生物、领航基因等。现在数字PCR的售价很高,主要原因是后端检测器件灵敏度要求高,成像器件技术先进,造成成本偏高。当然,因为数字PCR有绝对定量的功能,对于分子检测意义重

微滴式数字PCR的检测流程

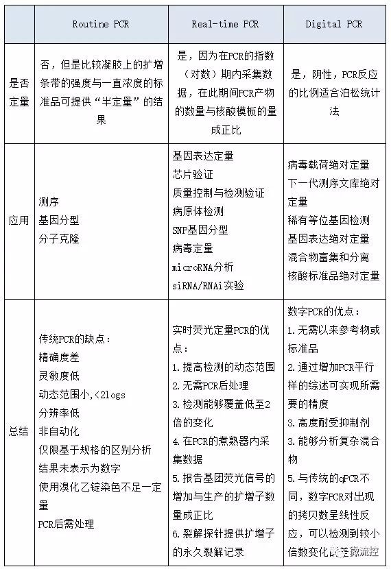
表2 3种PCR的比较

DNA微阵列——基因芯片

荧光原位杂交(FISH),是一种传统方法,对于原位切片的分析有一定的意义。仪器本身比较简单,就是荧光显微镜,外加一个壳构成的一个图像分析仪。检测过程是在一定的温度下将切片加入设备中,成像。杂交的另一种方式是利用芯片进行,主要是DNA微阵列芯片。芯片技术从上世纪90初期开始研究到现在,已经有近三十年时间,目前已经应用到诊断当中,用做疾病筛查。荧光原位杂交最核心的地方在于诊断试剂而非设备。目前的检测方式主要采用荧光标记的方式,在灵敏度方面,已经能够满足检测要求,因此化学发光、电化学发光标记方式相对较少。

美谷分子GenePix 4300A&4400A微阵列基因芯片扫描仪

第四代基因测序成为资本追逐热点

基因测序的发展,从最早获得诺贝尔奖的一代,到现在已经发展到第四代。原理上,第一代测序仪可认为是人工操作方法的仪器实现,相对比较简单。现在的第三代测序和第四代测序的原理已有一定区别。目前,高通量测序的需求很大,发展很迅速,国内在基因测序仪器的发展也将会越来越快。第三代和四代测序仪的价值在于直接读取功能大,但成本很高,测序时间长。把测序降到10美元以下是全球相关企业追求的目标,如果实现,测序在诊断中的应用将会更多的取代其他技术。

四代测序,即纳米孔技术测序,目前已经成为资本市场追逐的热点,容量约为几十亿美元。原理很简单,就是DNA链打开后穿过一个很细的孔,单个碱基对通过纳米尺寸的通道时,会引起通道点穴性能的变化。四代测序具有高读长、易集成、小型化、高速度、大通量等优势。纳米孔所通电流很小,为10-18-10-15A,远低于荧光检测电流,所以目前检测时间大约需要几个小时到十几个小时,随着技术的不断进步,后期有望将测序时间缩短到半小时。

纳米孔主要包括两大类生物纳米孔和固态纳米孔。生物大分子纳米孔发展较早,已经有了相应的设备,体积很小,准确率较低。固态纳米孔,目前还是实验室水平,有少数四代测序公司已经开始做固态纳米孔测序仪。固态纳米孔的检测方式很多,在基底上做一些材料掺杂,具有半导体特性,可替代光学器件,精确度也等性能指标更好。因为固态纳米孔使用的是标准的微电子工艺,如果可以规模化生产,可以降低测序仪生产成本,值得推广。

测序结束后,数据处理比其他诊断方法更为复杂。免疫检测的IVD设备后期用到的主要是数据库管理,无需数据处理,但是分子诊断数据需要用算法进行处理,这些算法也就是生物信息学的发展源头。目前来讲,做算法的人才和做软件的人才都并不缺乏,缺乏的是能够将算法做成软件的人才,这是基本事实。目前很多高校已经发表了很多算法相关的论文,但是软件依旧很少。目前很多检测机构所用的数据分析软件多是英文软件,很多还是开源软件,这种软件不适合医院检验使用。因此,数据处理软件不足,对测序设备在临床的应用是个非常棘手的问题。

除了上述测序技术,DNA条形码与测序结合起来,未来在临床上或可发挥一定的作用。DNA条形码是利用标准的、有足够变异的、易扩增、较短的DNA片段在物种内的的特异性和种间的多样性而创建的一种新的生物身份识别系统。目前主要用于物种鉴定。

声明:
1、凡本网注明“来源:小桔灯网”的所有作品,均为本网合法拥有版权或有权使用的作品,转载需联系授权。
2、凡本网注明“来源:XXX(非小桔灯网)”的作品,均转载自其它媒体,转载目的在于传递更多信息,并不代表本网赞同其观点和对其真实性负责。其版权归原作者所有,如有侵权请联系删除。
3、所有再转载者需自行获得原作者授权并注明来源。

最新评论

关闭

官方推荐 上一条 /3 下一条

客服中心 搜索 洽谈合作
返回顶部