立即注册找回密码

QQ登录

只需一步,快速开始

微信登录

微信扫一扫,快速登录

搜索
小桔灯网 门户 资讯中心 政府动态 查看内容

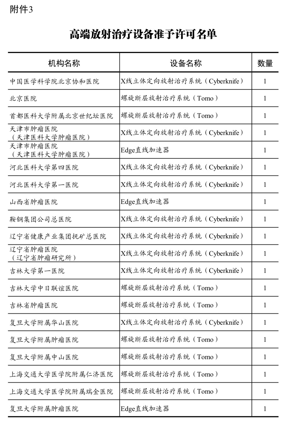
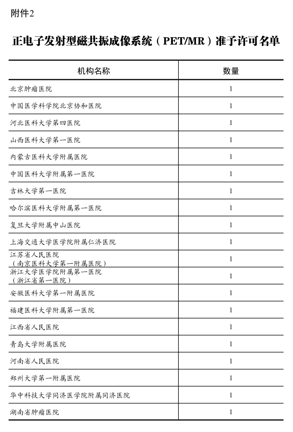
国家卫健委发布《关于2019年甲类大型医用设备配置许可的通告》

2019-10-11 09:47| 编辑: 面气灵| 查看: 3259| 评论: 0|来源: 国家卫健委

摘要: 10月9日,国家卫生健康委员会(卫健委)发布了《关于2019年甲类大型医用设备配置许可的通告》。  文件内容指出,2019年甲类大型医用设备配置许可名单已经国家卫生健康委2019年第9次委主任会议审议通过,现予以发布 ...
10月9日,国家卫生健康委员会(卫健委)发布了《关于2019年甲类大型医用设备配置许可的通告》。
 
  文件内容指出,2019年甲类大型医用设备配置许可名单已经国家卫生健康委2019年第9次委主任会议审议通过,现予以发布。
 
声明:
1、凡本网注明“来源:小桔灯网”的所有作品,均为本网合法拥有版权或有权使用的作品,转载需联系授权。
2、凡本网注明“来源:XXX(非小桔灯网)”的作品,均转载自其它媒体,转载目的在于传递更多信息,并不代表本网赞同其观点和对其真实性负责。其版权归原作者所有,如有侵权请联系删除。
3、所有再转载者需自行获得原作者授权并注明来源。

最新评论

关闭

官方推荐 上一条 /3 下一条

客服中心 搜索 洽谈合作
返回顶部