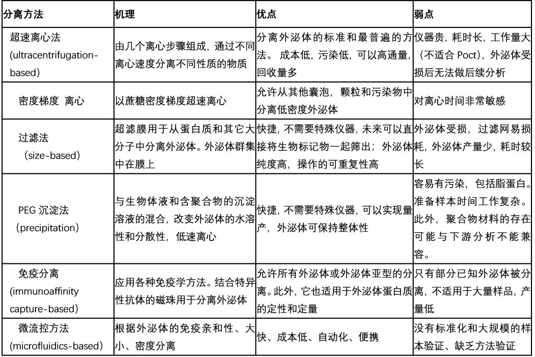
本文作者:MING 早在1960年后期,Bonucci和Anderson的研究团队在观察软骨细胞时,首次发现细胞膜会分泌出直径约100nm的具有双分子膜结构的小泡。直到1980年这种小泡的产生机制及在生物体的生理功能才进一步被研究,并创造了外泌体一词。2013年的诺贝尔生理、医学奖颁给了美国科学家James E. Rothman,Randy W.Schekman和德国科学家Thomas C. Sudhof,以表彰他们发现细胞内部囊泡的运输调控机制。至此,外泌体的研究及临床应用被推向了一个新的高度。 细胞释放的膜囊泡分为外泌体(exosomes)与微囊泡(microvesicles)两种, 区别主要在其形成的机制。外泌体是细胞内的内溶酶体微粒内陷形成的多囊泡体,经多囊泡体外膜与细胞膜融合后释放到胞外的膜囊泡,而微囊泡则是细胞出芽与细胞膜融合后直接脱落形成的囊泡(图1)。另外,外泌体大小均一,直径在50~150 nm,尺寸大小取决于起源部位以及细胞中的脂质双层结构;而微囊泡大小不一,直径在50 ~1000 nm之间不等。虽然存在不同,但是微囊泡和外泌体外观相似,尺寸重合,同时包含类似物质,比较难区别,因此在科研和临床中,有时候将两者视为一体。 图1. 外泌体与微囊泡的特点与区别1 外泌体包含了丰富的信息,负责细胞间的物质运输、交流以及细胞调控 由于双膜结构的保护,外泌体包含了丰富的信息,包括蛋白质、DNA、信使 RNA、一些非编码RNA以及脂类等,能够提供多组学的信息(图2)。随着蛋白质组学研究和基因测序技术的快速发展,相对成熟的外泌体数据库得以积累,如EVpedia, Vesiclepedia, exoRBase等。其中,Exocarta数据库记录了外泌体中鉴定的 9769 种蛋白质, 1116种脂, 3408种 mRNAs,以及2838 种miRNAs。这些数据库在外泌体的识别分类以及对其里面生物标记物的筛选上起着非常大的作用。 图2. 外泌体的膜蛋白及包含物1 外泌体在进入外环境后,可通过自分泌或旁分泌途径被细胞吸收,也可经循环系统被远距离靶组织或靶器官吸收,因此作为细胞信号交流的媒介,负责细胞间的物质运输和信息传递,直接或间接调控接受细胞的功能和表型。同时,外泌体具有异质性,且与母细胞高度相关,可反映母细胞的状态, 与母细胞的生理功能或病理改变密切相关。 外泌体在液体活检中有独特优势,是三种重要的标记物之一 由于具有以下几个特征,外泌体相比其他两类生物标记物CTC和ctDNA有独特的优势, 是液体活检“三架马车”中的重要一员(图3)。首先,外泌体携带的信息更加多样化,其中的蛋白质和核酸,均可用于癌症的早诊、复发监测、抗药性监测等。在形式上外泌体有双膜结构,能够有效保护核酸类物质以及一些在血液中容易被降解的蛋白质,如磷酸化蛋白。第二,外泌体在数量上更多,每毫升血液中仅有1~10个CTC,而每毫升血液中含有的外泌体则非常丰富, 因此更易富集和检测。第三,CTC 和ctDNA主要来自于外周血, 而外泌体几乎存在于所有的组织、细胞间隙、体液(包括血液、唾液、尿液和母乳)中。第四,外泌体更加稳定,在冷库里保存30年的血液,也可以用于外泌体的分离和检测。 特别是在肿瘤异质性的问题上,作为生物标记物的外泌体更有优势。肿瘤异质性既体现在空间上也体现在时间上,ctDNA只能反映基因组信息, 而CTC虽然携带了最为丰富的信息,但是丰度太低2。由于外泌体几乎来源于所有肿瘤细胞,丰度更高,并可实时反映癌细胞情况, 因此外泌体更有潜力应用于进一步了解和解决肿瘤异质性、肿瘤微环境的问题3。 图3. 液体活检三种生物标记物优劣势对比 外泌体在其他生理检测及用药载体和治疗方面的应用前景广 外泌体由于反应母细胞的情况, 会有细胞、组织的特异性。如果能区分组织特异的外泌体,里面的标记物可应用于疾病或生理情况的检测。已经有部分研究发现外泌体在介导母胎联系中发挥重要作用。2016年,美国妇产科杂志(AJOG)发表了一篇题为“蛋白生物标志物与循环微粒联合作为评估自发早产风险的有效手段”的文章。这项研究发现,外泌体相关的蛋白质在10-12周妊娠阶段与产期不到34周和大于37周的妇女中有显著的不同4。 外泌体作为生物信息载体,在用药治疗方向也具有非常大的潜力。已有研究显示,外泌体可以携带姜黄素穿过血脑屏障从而治疗缺血再灌注脑损伤,改善预后。对于无法穿越血脑屏障,传递方面有挑战的,如核酸类药物,肿瘤抗原等,外泌体作为一种人体天然的载体不失为一种可尝试的方法5。外泌体还具有其他一些生理功能,如促进凝血、增强内皮细胞连接功能、诱导NK细胞激活等,潜在应用范围十分广阔。 外泌体的科研、临床数量逐年增加,美国和中国全球领先 从2007到2016年, 共有1852篇外泌体相关的科研文章发表。美国发表的文献最多 (719, 38.8%), 紧跟着是中国 (301, 16.3%) 和德国 (157, 8.5%)(图4)。 图4. 2007-2018年外泌体相关文献数量6 从文献的研究方向上看,外泌体的研究从开始的基础研究慢慢转到近几年的临床研究,一定程度上显示外泌体正在往产业方向发展。其中,RNA、肿瘤免疫疾病、干细胞以及耐药性方面的研究最多6。 在肿瘤标记物方面,已有科研团队找到与疾病关联的外泌体蛋白质以及核酸类的标记物(图5)。 图5. 外泌体蛋白及核酸类疾病标记物7 临床方面,截止2019年6月20日, 在clinicaltrial.gov登记的外泌体相关的临床试验有123 个,美国、中国以及欧洲为主要国家。其中有94个与检测、早筛相关。在适应症方面,约60%与肿瘤相关,20%是神经类疾病,15%是泌尿相关疾病。2018年5月,Aegle成为是第一个拿到了囊泡 (EV) 相关的临床试验许可IND的公司,针对II级烧伤的治疗,将于2018年底启动临床。 外泌体全球市场将达上亿美金,产业尚属早期阶段 虽然研究、临床方面有很多的进展,但是外泌体的市场和产业还处于早期。据BCC Research 预测,外泌体的诊断和治疗市场将从2016年的1610万美元增长到1.1亿美元,CAGR为47.3% (图6)。诊断是市场上占比最大的部分,预计将从2016年的1000万美元增长到2021年的1亿美元,期间的复合年增长率为58.5%。治疗方面有望从2016年的500万美元增长到2021年1000万美元,复合年增长率为14.9%8。 图6. BCC Research外泌体市场规模预测8 外泌体相关的公司主要集中在国外,分为疾病检测和治疗两个方向(图7)。而国内公司更加集中于科研服务。 图7. 国外外泌体公司发展方向及情况 (蓝色彩虹分析整理) 外泌体在疾病监测方面的产业发展尚有技术难点 外泌体应用于疾病检测需要三步,包括分离纯化、鉴定和后续的筛选和分析(图8)。其中第一步的分离纯化是难点。 图8. 外泌体用于疾病检测的步骤 现有的分离方法包括超速离心、密度梯度离心、过滤、化学沉淀,以及近年研究较多的微流控技术等(图9)。超速离心是最常用的方法,但是由于仪器贵,操作繁琐,耗时长,因此在临床的应用有很大的困难,其他方法离临床使用还有比较长的距离。一些研究人员也使用二氧化钛晶体用于分离,可以量产纯度较高的外泌体,同时价格便宜操作简单9。但是此方法尚未被大范围使用,应用于临床转化的效果还待验证。2018年12月发表的《外泌体研究、转化和临床应用专家共识》中写到“所有分离方法都存在各自的局限性,到目前为止外泌体的分离方法还尚无公认的金标准”3。 图9. 外泌体分离纯化技术的对比 因此,外泌体应用于临床转化,还需要解决分离技术的难点,理想的分离技术应该是能够得到较好纯度和较高产量的外泌体,同时外泌体不会受损,且操作简单、便宜、可高通量。分离出来的外泌体,需要能够对接后续的分析仪器,如质谱、PCR等。如果不能很好的分离出一定数量的、纯度高的外泌体,对于后续的标记物分析也会造成很大的影响,如血液中含有高丰度蛋白,如果不能很好地富集外泌体,外泌体内的微量蛋白的肽段信号很容易被掩盖。 产业发展难点及未来展望 外泌体的研发起步晚,研发积累还不足够,产业发展还属于早期 (图10)。但是预计在检测方面的应用会早于治疗方面。 图10. 外泌体处于产业发展的早期阶段10 外泌体应用于疾病或生理检测(如早产),还需要解决产业化的难点,包括: 一,外泌体分离、纯化技术还不成熟,分离方法及分析方法没有标准。因此,需要解决外泌体分离过程中的纯度、产量、操作便利性、成本等问题。同时,不同组织液的外泌体标记物的提取难易度非常不同。如尿液相对于血液来讲,较容易提取外泌体,核酸相对蛋白质更容易从外泌体中被筛选,因此在适应症方向和生物标记物的选择方面还需要更多的考虑。 二,现有的科研积累不够,外泌体作为疾病标志物的确定还有赖于大量的临床实验支持。外泌体的个体化差异比较大,筛选出特异性非常高的外泌体标记物的难度大。现阶段对于外泌体的理解尚浅,还需要对于外泌体有进一步的研究,如是否可以进一步分出不同外泌体亚型,或者是可以区分出组织特异的外泌体都将对外泌体的产业应用带来新的突破。 三,外泌体相关的产业资源、人才以及研究工具都尚缺乏, 还需要积累更多的科研人员、产业人员,以及相关技术平台的不断成熟。 创业方向上,建议更多关注在解决临床转化的技术难点,如高通量、自动化的外泌体分离及纯化技术;或者是自主研发可以筛选、分离有高组织和疾病特异性的外泌体生物标记物的方法。适应症方面可以关注肿瘤异质性、神经类以及泌尿方面的疾病。 外泌体研发起步晚,临床应用仍然处于初级阶段,产业化发展面临很多的挑战。但是外泌体在重大疾病如恶性肿瘤中的功能研究及诊疗应用已经呈现其巨大的潜力及可能性,之后在药物载体、再生医学、治疗方面还有很多想象空间,未来成长潜力广阔。 资料来源: 1. Niel et al. Nat Rev Mol Cell Biol. 2018 Apr;19(4):213-228 2. 浙商证券行业研究,2016年7月12日,《液态活检-无创肿瘤诊断利器,打开千亿市场空间》 3. 中国抗癌协会肿瘤标志专业委员会外泌体技术专家委员会,« 转化医学杂志»2018年12月 第7卷 第6期 4. Cantonwine et al. Am J Obstet Gynecol. 2016 May;214(5):631.e1-631 5. 生物谷,2018年06月15,《小身材,大作用——外泌体的临床应用前景》。http://www.sohu.com/a/236117644_119995 6. Zhai et al Oncotarget, 2017, Vol. 8, (No. 29), pp: 48460-48470 7. Lin et al. 2015. Scientific World Journal .Exosomes: Novel Biomarkers for Clinical Diagnosis 8. BCC Research Exosome Diagnostics and Therapeutics: Global Markets 9. Gao, F., et al. Chem Sci. 2018 Dec 3;10(6):1579-1588 10. Codiak Biosciences官网. www.codiakbio.com *部分图片来源网络,若有侵权请联系删除 版权申明: 本文档版权属于奇迹之光,未经许可擅用,奇迹之光保留追究法律责任的权力。 |



/3