不同于流式细胞术、微流控技术等其他细胞分选方法,依赖于拉曼光谱学(Raman spectroscopy)的技术不需要对细胞进行标记,且在许多应用中较流式细胞术敏感性和特异性更高。
随着检测设备和分析方法的快速发展,拉曼光谱学技术在生命科学领域越来越受到青睐.。
自动化拉曼光谱仪可以在单细胞层面进行功能分析,筛选对某种物质具有代谢活性的细胞用于后续分析,使得微生物生态的研究更加具有针对性和精确性。
2019年3月《Nature microbiology》期刊上,“自动化拉曼光谱仪用于活细胞功能分类”介绍了一个微流控光学平台结合了微流体、光镊和拉曼光谱技术,用于对稳定同位素标记的微生物细胞进行自动化分类,可以产生适合后续单细胞基因组学、微型宏基因组学以及纯培养的活细胞。
An automated Raman-based platform for the sorting of live cells by functional properties
自动化拉曼光谱仪用于活细胞功能分类
本文描述了这个基于拉曼光谱的细胞分类技术的设计与优化,并举例操作了四个模式细菌(包括2个肠道、1个土壤和1个海洋),展示了这项技术高的分类精度(98.3 ± 1.7%)、高的通量(200–500细胞每小时、3.3–8.3细胞每分钟)以及培养的兼容性。使用这项技术用于细菌宏基因组分析研究小鼠结肠粘蛋白降解,结果显示多种细菌(包括Muribaculaceae科的一些物种)参与其中,突出了这个生态位的复杂性以及拉曼光谱细胞分选用于鉴别所研究生态过程中关键物种的潜力。
环境以及宿主关联的微生物组研究旨在了解复杂微生物群落的组成及功能。单细胞研究越来越重要,因为其可以提供系统发育和基因组多样性、表型和微环境的异质性、微生物与宿主及病毒之间关联的信息。通过在微生物群落中添加同位素标记的化合物,生理的原位分析也可以在单细胞水平实现。微生物细胞可以消耗这些化合物并整合到自己的生物量中,这时候可以通过自动射线照相技术、纳米级二次离子质谱或显微拉曼光谱技术来追踪这些同位素。为了鉴定消耗这些化合物的细胞,这三种技术可以和荧光原位杂交结合在一起使用。
理论上,微生物学家可以对复杂微生物群落中的单个细胞进行功能分析,并直接获取那些具有所研究功能的细胞的基因组。然而目前所有的单细胞基因组研究中,单个细胞是随机抽取的或者根据某些遗传特征使用PCR、荧光原位杂交抽取。最近有两种方法可以基于代谢活性选择微生物细胞进行全基因组扩增与测序,一是通过生物转录翻译带荧光标记的氨基酸序列标签然后进行荧光激活细胞分选(FACS);另一种是通过使用重水培养用稳定同位素氘进行标记,含氘的细胞可以使用拉曼光谱C-D指纹区域(2,040–2,300cm−1)进行鉴别。这种方法具有无破坏性、无需固定细胞、可以检测样品中所有代谢活性细胞的优点。使用这种方法,可以检测当某种特殊化合物出现时具有活性的细胞,而这种化合物自身不需要标记。我们可以在毛细管中检测拉曼光谱,并将氘标记的细胞通过光镊进行分离。
本文介绍了一个全自动化的微流控平台用于激活拉曼光谱的微生物细胞筛选,该平台具有较高的通量,可以基于功能对细胞进行分选从而用于后续的培养、微宏基因组以及单细胞基因组分析。与以前的技术相比,该平台不需要细胞含有能增强拉曼光谱检测敏感度的化合物例如胡萝卜素,从而可以适用于更大范围的细菌、古菌以及所有的真核细胞。
1微流体分选、3D聚焦与系统配置
RACS平台使用微流控装置来捕获与移动微生物细胞,用于后续的拉曼光谱测量与细胞分选。此装置依赖于三维微流道技术来控制样品流在聚二甲基硅氧烷(PDMS)微流体分选器中的位置。如图1a所示,首先使用垂向鞘流将水平流动的样品聚集到玻璃盖玻片附近,从而保证光镊较高的捕获率并使用鞘液将样品与PDMS隔开防止其对拉曼光谱的干扰(注sheath flow:微流控中的鞘流技术,在细胞计数中为了避免细胞从小孔边缘处流过及湍流、涡流的影响,用毛细管对准小孔管,细胞混悬液从毛细管喷出。同时与四周流出的鞘液一起流过敏感区,保证细胞混悬液在中间形成单个排列的细胞流,四周被鞘液围绕),实际效果如下面视频1所示。而之所以使用玻璃而不是石英的盖玻片,是为了防止在光谱检测区的干扰(排列规则的晶体拉曼光谱更强)。在水平向样品流的下游,设置另一处鞘流,使得细胞在默认情况下流向废液流出口(实际效果如视频2所示)。
视频1. 鞘流技术使细胞集中
视频2. 鞘流使细胞默认流向废液出口
RACS平台的核心是一台商用的共聚焦拉曼显微镜。在RACS平台运行过程中,首先使用CCD相机1对两束激光进行聚焦,之后分光镜(注beam splitter:分光镜,就是部分反射部分透射的介质,一般是半反射半透射的,通过镀膜控制反射透射的比例)被移除,之后拉曼显微镜开始进行操作。细胞的捕获、运输和释放过程通过CCD相机2来监测,拉曼显微镜的载物台可以移动从而实现盖玻片下方10μm处的聚焦点可以进行分选。
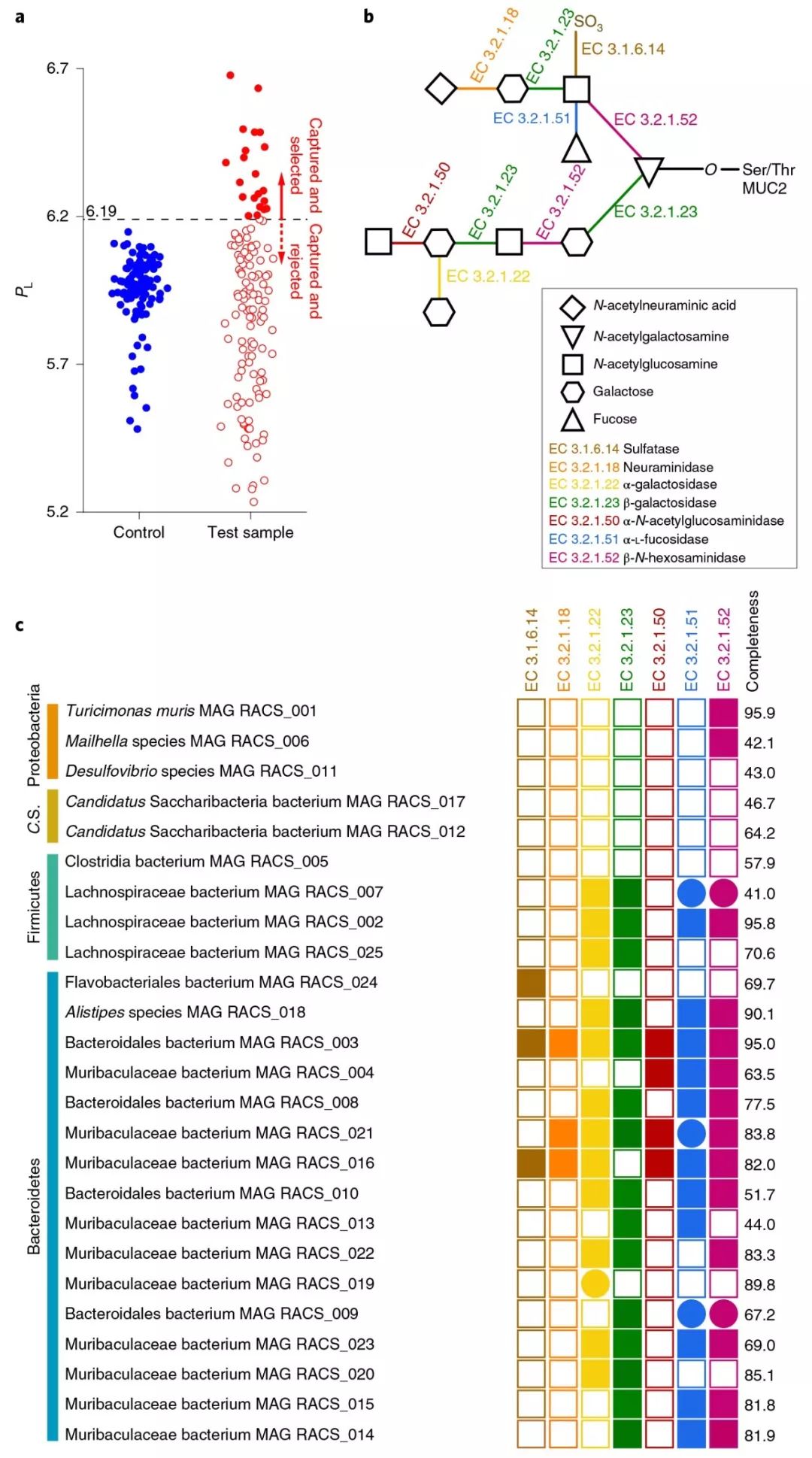
图1. RACS平台的设计与工作原理(a. 样品流中的细胞水平进入微流控装置,并通过垂向和水平向的两个鞘流进行控制,使其单个排列流过,默认情况下流向废液出口,绿色圆圈中被光镊捕捉的细胞移动到远离样品的鞘流区进行拉曼光谱测量,检测到的标记细胞被释放到收集出口,而未被标记的细胞则带回样品流释放到废液出口 b. 微生物细胞被限制在光镊中 c. 归一化的细胞中拉曼光谱信号分布 d. 整个平台配置流程图,拉曼测量光源和光镊光源由激光器产生并通过60倍物镜被聚焦到微流控装置的同一位置,CCD相机1用来激光校对,之后可移动的分光镜去除,在检测中携带散射光的混合光被导向波谱分析仪用于拉曼光谱分析,过程中使用过滤器过滤掉激光光源的光,微流控装置下方有环形光源,以帮助CCD相机2实时监控细胞分选过程)
2
氘标记细胞的检测分析
对于单个细胞,如果检测到可靠的拉曼光谱标准证明其含有氘,那么便将其释放到收集出口而非废液出口。本文使用三个革兰氏阴性(两个肠道的一个海洋环境)与一个革兰氏阳性(土壤环境)细菌物种(Escherichia coli,Salmonella typhimurium,Marinobacteradhaerens和Bacillus subtilis)为例,通过波长1620-1670 cm−1之间的拉曼光谱信号的增强来判断细胞出现在光镊之中(如图3a所示),因为这一区域不受PDMS和玻璃的影响,因此细胞指数可以通过有细胞存在时的信号与空白对照的比值来计算:
使用CCD相机2进行观测发现光镊中出现细胞总会有PC>1.0(无论是否氘标记),且含有氘标记的PC值稍低于未标记细胞,四个物种的PC值对比如图3c所示,根据评估选用PC>1.7(PC>1.2对于M. adhaerens)作为光镊捕获细胞的判断依据。用户可以设置CCD相机2的阈值来自定义光镊捕获标准。
如图2a所示,一旦成功捕获细胞,RACS平台移动包含细胞的光镊到评估区域,然后根据拉曼光谱C-D指纹区域(2040–2300 cm−1)判断细胞是否含有氘标记。标记指数可以通过波长2040–2300 cm−1区域与1850–1900 cm−1区域的信号比值来计算:
选择波长1850–1900 cm−1区域作为参考是因为其对于设备材料PDMS和玻璃不敏感(而且经过前面判断已经确定包含细胞,不用再考虑空白液体的光谱)。不同物种标记的和未标记的细胞PL值如图3d所示,所有未标记的细胞PL<6.69,因此可将PL>6.69作为可靠的氘标记判断标准。
如图3b所示,经过反复测量显示细胞拉曼光谱测量时间越长,PL与PC值越稳定,PC值需要2秒时间测量足以稳定,而PL值需要5秒时间。根据这个参数,全自动化的RACS平台分选细胞的速度达到200细胞每小时(也即3.3细胞每分钟)。
图2. 微流控装置内的细胞分选操作(a. 微流控分选的监控图,因为装置反光,光镊周围可以看到环形照明灯,CL为捕获区域,EL为评估区域,光镊在这两个区域之间往复移动 b-e. 氘标记细胞的分选过程,最终在评估区域释放被带入收集出口 f-i. 未标记细胞被带回捕获区域释放,被带入废液出口)
3分选、回收效率和准确率
RACS平台提供一个用户友好的程序界面,用户可自定义筛选标准,操作方法如视频3所示。首先进行空白校对(calibration),然后根据用户设计的标准光镊在捕获区样品流中随机捕获细胞,根据PC判断是否成功捕获,捕获成功后移动到评估区进行拉曼光谱测量,如果满足标记细胞的标准则释放,细胞进入收集出口,否则带回捕获区的样品流中释放。
视频3. RACS平台界面及操作流程
图3. RACS平台示例菌株及分选标准(a. 背景流体与标记和未标记的大肠杆菌细胞拉曼光谱比较,彩色条带分别展示了计算PC与PL所依据的波谱区域 b. 氘标记的大肠杆菌细胞PC与PL指数随测量时间的变化,热图为标准化的拉曼光谱 c. 四个测试的物种其标记与未标记细胞的PC指数对比 d. 四个测试的物种其标记与未标记细胞的PL指数对比 e. 准确率评估测试中检测的185个大肠杆菌细胞拉曼光谱对比)
为了检测该平台分选的准确率,作者将同一物种氘标记和未标记的细胞以1:1比例混合到一起进行分选。如图3e所示,在捕获的185个大肠杆菌细胞中,100个被筛选,85个被拒绝。被筛选的大肠杆菌细胞中99.0%的细胞其拉曼光谱展示了明显的C-D峰,另外两个检测的物种分别为85.7%和96.4%。那些没有典型C-D峰但是被筛选的细胞主要是由于在光镊移动过程中细胞脱离了控制,在评估区进行测量时实际上测的是空白流体的PL值,而其值是高于6.69的。为了解决这个问题,作者总结了细胞丢失可能造成的六种情况(附件图1所示),从而预测潜在的误差(也即筛选了未标记的细胞),结果显示三个物种的误差分别为E. coli(0.3%)、B. subtilis(5.1%)和S. typhimurium(1.2%)。
附件图1. 细胞从光镊丢失的6种可能情况
接下来作者进一步通过实验评估RACS平台。首先评估回收效率,也即实际收集出口收集到的细胞数目与平台检测出氘标记细胞信号的数目之比。作者将氘标记的大肠杆菌细胞使用DAPI染色(附件图2a所示),然后输入平台进行连续一小时的运行分选,收集到的细胞在荧光显微镜下进行计数,最终计算可得回收效率为82.1± 2.7%。接下来评估分选准确率,作者将没有氘标记的大肠杆菌细胞用DAPI染色,并与氘标记的细胞进行1比1混合(附件图2b所示),然后输入平台连续一小时的运行分选,然后检测收集的细胞中DAPI染色细胞(也即未标记细胞)的数目,最终结果为准确率98.3± 1.7%。
附件图2. RACS平台回收效率与准确率评估方案
需要注意的是,该平台不一定只分选氘标记的细胞,事实上只要找到足够的拉曼光谱特征,RACS平台可以分选任何化合物或染料标记的细胞。
4小鼠肠道微生物组中利用粘蛋白微生物的分选
为了展示RACS平台对复杂微生物群落的应用,选择小鼠肠道样品进行测试运行。复杂微生物群落的测试对RACS平台有很大挑战,首先肠道微生物组物种多样性很高,细胞形态和大小也不尽相同。为了检测光镊是否能随机的捕获所有微生物细胞还是偏向于某种形态和大小的细胞,作者先根据PC>1.1的标准随机捕获分选细胞,然后使用16S测序分析原始微生物群落与分选后的微生物群落结构。结果显示原始样品中20个高丰度(>1%)的OTU中13个被成功捕获分选,包含了小鼠肠道微生物组的主要门类(Bacteroidetes、Firmicutes、Proteobacteria和Verrucomicrobia),证明RACS平台具有在复杂微生物群落里捕获多种细胞的能力(附件表1)。尽管如此,丰度最高的OTU并没有被成功捕获分选,然而这个偏倚可能不是RACS平台造成的,细胞裂解方法与全基因组扩增的偏倚也可能造成这种现象。
附件表1. 小鼠结肠微生物组主要OTU的捕获分选情况
将小鼠结肠微生物组的细胞使用葡萄糖在没有重水进行培养,也即所有细胞不做氘标记,输入平台发现所有细胞均有PL<6.14。然后将小鼠结肠微生物组的细胞使用葡萄糖在有重水条件下进行培养,也即所有细胞都做氘标记,根据PL>6.14作为判断标记的标准进行分选,如附件图3b所示37%捕获的细胞被成功分选,这个效率可以与人工分选媲美。
附件图3. 小鼠结肠微生物组细胞按照PC>1.1与PL>6.14标准的分选效率
最后,将小鼠结肠微生物组的细胞使用粘蛋白在有重水条件进行培养,使得代谢粘蛋白的细胞被氘标记,使用RACS平台分选了180个细胞(如图4a所示),然后使用宏基因组学的方法进行分析。16S分析结果显示分选获得的物种在原群落中占比为27.4 ± 6.8%,而在RACS平台捕获的细胞里,最终确定为氘标记并分选的细胞占比23.7 ± 9.9%,这两个比率十分一致再次证明了RACS平台的可靠性。粘蛋白降解有关的微生物具有较高的系统发育多样性,属于4个门类Bacteroidetes、Firmicutes、Proteobacteria和CandidatusSaccharibacteria(如附件图4所示)。
附件图4. 粘蛋白降解有关物种系统发育树
对25个宏基因组分装获得的高质量基因组进行分析,发现大部分和厚壁菌门中未培养的科Muribaculaceae是近缘的(如附件图4所示)。在这些基因组中搜寻涉及粘蛋白降解有关的酶(如图4b所示),发现84%的基因组至少能够编码一种能够打破粘蛋白聚糖的酶(如图4c所示)。
图4. 使用RACS平台分析小鼠结肠微生物组中与粘蛋白降解有关的微生物(a. 降解粘蛋白的标记细胞的判断标准及其分选结果 b. 粘蛋白降解的代谢通路及相关的酶 c. 获得的25个基因组中粘蛋白降解酶的出现情况,实心方块表示在基因组中出现,实心圆圈表示在该基因组最近缘的物种中又出现,空心方块表示不出现)
总结评论
对微生物学家来说,单细胞基因组学研究的一个最大限制就是基于功能属性将单个细胞进行分离。RACS平台的出现就是为了填补这个缺口,它适合基于代谢活性对活细胞进行分选,以方便后续的研究。RACS平台提供用户友好的界面,方便用户制定个性化分选程序,且以较高的通量进行全自动化运行(最高可达500 cells h−1)。并且经过验证,RACS平台具有很高的准确率且有处理复杂微生物群落的能力。可以期待借助此平台能更好的解决现代微生物生态中的关键问题,尤其是某些重要生物化学过程的关键参与物种。


























/3 



浙公网安备33010802005999号


