关于征求对《第四批免于进行临床试验医疗器械目录(征求意见稿)》和《前三批免于进行临床试验医疗器械目录(征求意见稿)》意见的通知
各有关单位: 为贯彻落实中央办公厅、国务院办公厅《关于深化审评审批制度改革鼓励药品医疗器械创新的意见》(厅字〔2017〕42号),进一步规范医疗器械临床评价工作,扩大免于进行临床试验的医疗器械目录范围,我中心组织了免于进行临床试验医疗器械产品目录(以下简称豁免目录)的制修订工作,形成了《第四批免于进行临床试验医疗器械目录(征求意见稿)》(见附件1),并参照新《医疗器械分类目录》(2017年第104号)对前三批已经发布的豁免目录进行了修订调整,形成了《前三批免于进行临床试验医疗器械目录修订稿(征求意见稿)》(见附件2)。 即日起在中心网站公开征求意见。如有意见或建议,请填写意见反馈表(见附件3和附件4),并于2018年6月30日前发送至邮箱:qmdivision@cmde.org.cn。发送邮件时,请在邮件主题处注明“前三批/第四批豁免目录意见反馈”。 附件:1.《第四批免于进行临床试验医疗器械目录》(征求意见稿) 2.《前三批免于进行临床试验医疗器械目录修订稿》(征求意见稿) 3. 第四批豁免目录修订意见反馈表 4. 前三批豁免目录修订意见反馈表
国家食品药品监督管理总局 医疗器械技术审评中心 2018年6月8日
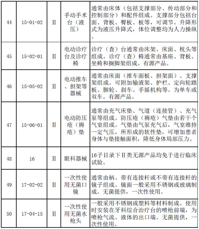
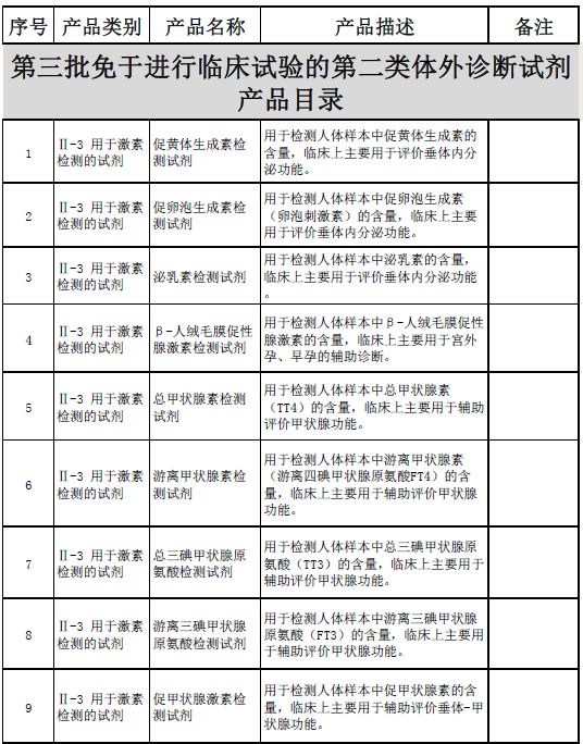
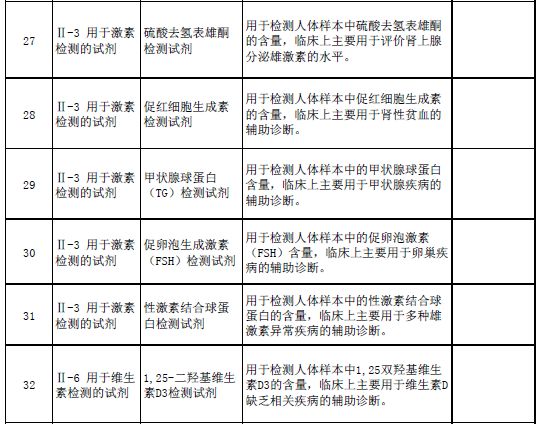
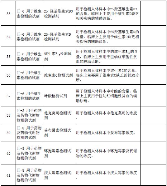
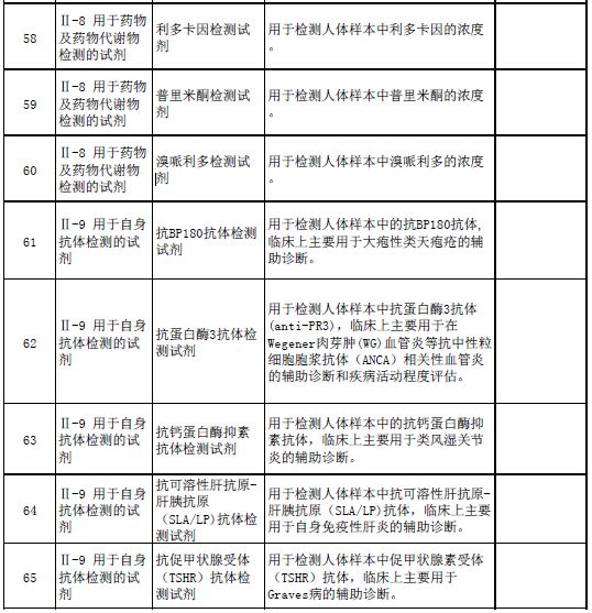
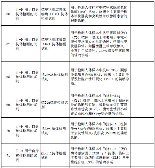
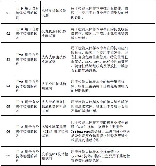
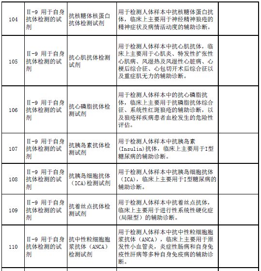
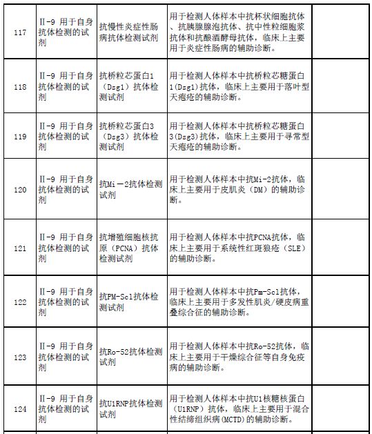
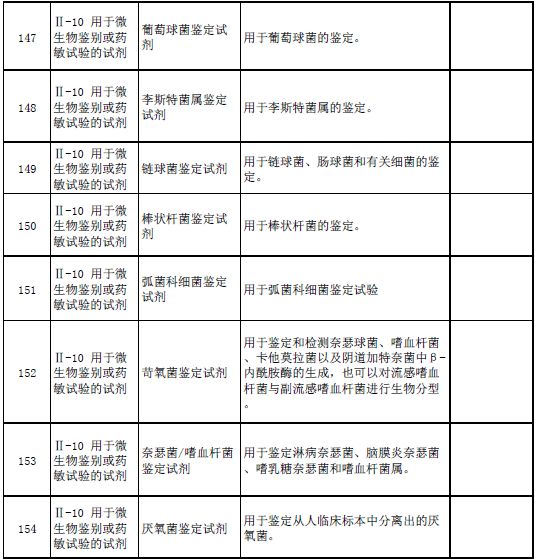
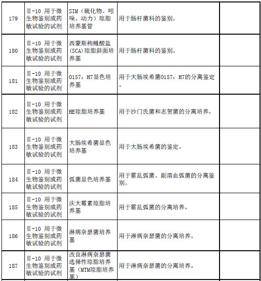
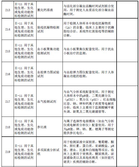
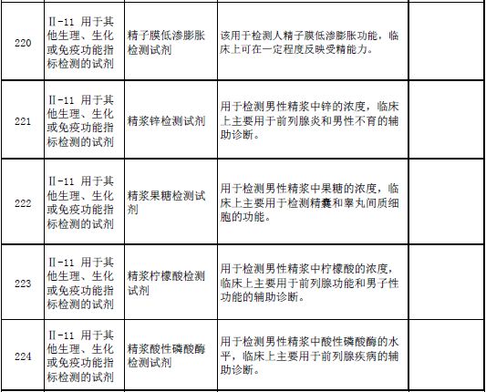
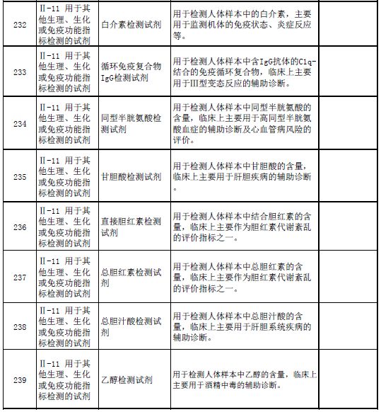
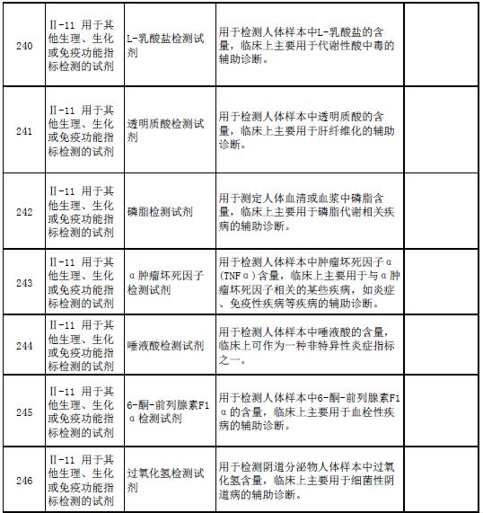
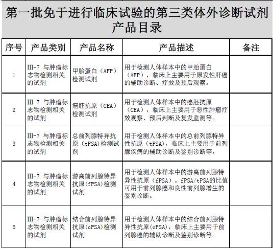
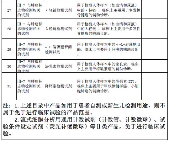
本次共更新362项豁免目录,包含器械85项,IVD277项,另外还对以往发布的前三批豁免目录进行了调整,其中第二类产品共141个修改项,第三类产品共36个修改项。
附件一:
《第四批免于进行临床试验医疗器械目录》(征求意见稿)





















































来源:CMDE 整理:致众TACRO |