立即注册找回密码

QQ登录

只需一步,快速开始

微信登录

微信扫一扫,快速登录

搜索
小桔灯网 门户 资讯中心 政府动态 查看内容

又一批国家检查员已出发 将全国飞检医械企业

2018-1-26 02:41| 编辑: 小桔灯网| 查看: 2045| 评论: 0|来源: 赛柏蓝器械

摘要: 又一批国家检查员获证,将随时出发,飞检全国医械企业。  据国家药监总局食品药品审核查验中心公告,第三批国家医疗器械检查员名单已经出炉了,一共有51人。  加上2016年初和2017年初出炉的前两批国家医疗器械检 ...
又一批国家检查员获证,将随时出发,飞检全国医械企业。
 
  据国家药监总局食品药品审核查验中心公告,第三批国家医疗器械检查员名单已经出炉了,一共有51人。
 
  加上2016年初和2017年初出炉的前两批国家医疗器械检查员名单,截至目前,拿到《国家医疗器械检查员证》的国家级医械检查员队伍,已经一共有35+45+51=131人了。
 
  就分工而言,国家检查员是要负责在全国范围内执行CFDA组织的各种飞行检查,以及对境外医疗器械企业进行检查的。
 
  不出意外的话,新鲜出炉的51名国家级医械检查员将直接参与到2018年度对医械企业的飞检工作之中,而且是层级最高的国家级飞检。
 
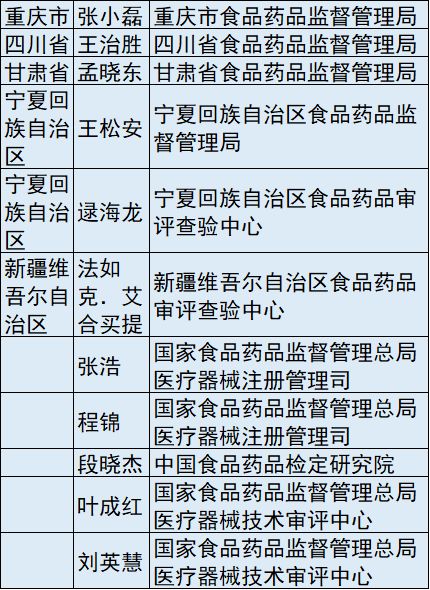
  以下为第三批51名国家医疗器械检查员名单:
声明:
1、凡本网注明“来源:小桔灯网”的所有作品,均为本网合法拥有版权或有权使用的作品,转载需联系授权。
2、凡本网注明“来源:XXX(非小桔灯网)”的作品,均转载自其它媒体,转载目的在于传递更多信息,并不代表本网赞同其观点和对其真实性负责。其版权归原作者所有,如有侵权请联系删除。
3、所有再转载者需自行获得原作者授权并注明来源。

最新评论

关闭

官方推荐 上一条 /3 下一条

客服中心 搜索 洽谈合作
返回顶部