立即注册找回密码

QQ登录

只需一步,快速开始

微信登录

微信扫一扫,快速登录

搜索
小桔灯网 门户 资讯中心 企业杂谈 查看内容

体外检测领域,这家公司正在和国际巨头罗氏同台PK

2017-12-22 03:36| 编辑: 小桔灯网| 查看: 4066| 评论: 1|来源: 独角兽智库

摘要: 作者|独角兽研究一、上市前透景生命开始前的2001年这一年,姚见儿还担任上海复旦张江生物医药股份公司(上市公司)的研发部经理。并且,姚见儿刚刚拿着上海市政府生物芯片技术专项资金划拨给他的经费,在生物芯片领 ...

作者|独角兽研究

 

  一、上市前

 

透景生命开始前的2001年

 

这一年,姚见儿还担任上海复旦张江生物医药股份公司(上市公司)的研发部经理。并且,姚见儿刚刚拿着上海市政府生物芯片技术专项资金划拨给他的经费,在生物芯片领域把骨髓分析(白细胞共同抗原分析)的课题研究做得小有声色,并受邀到西雅图参加全球行业大会做演讲。演讲结束后,很多同行上前和他讨论技术问题。有人问他:“你有没有见过一种微球作为编码,可以把不同颜色的微球同时做上百个指标的技术?”尽管没人把公司名、技术原理讲清楚,但他依照自己的行业知识积累,已经明显感觉到,这个技术比他正在做的固态芯片先进。

 

多方打听,姚见儿得知拥有这项技术的是美国上市公司Luminex。 Luminex的创始人,一群研究流式细胞仪的科学家,在一次检测中创造性地改良了传统技术,实现了一次检测能分辨多个不同荧光标记微球的功能,形成了Luminex最早的核心技术,并于1995年在美国德克萨斯州的奥斯汀成立了Luminex公司。

 

姚见儿对Luminex的商业模式很感兴趣,“他们只是专注在生物、物理领域,还有更多并不擅长的事情应该让专业的人来做。而这项技术的伟大之处还在于,几乎可应用于任何具有约束力的反应珠的表面,因此潜在应用是无限的。”

透景生命开始的2003、2004年

 

通过深入研究,姚见儿坚定地放弃固态芯片的技术开发,在2003年11月,依靠最传统的3F模式家人、朋友、创投公司融资1000多万元,创立了以高端的诊断产品(主要是基于流式荧光悬浮点阵技术)为主营业务的上海透景生命科技有限公司。

 

公司的创立,发展方向非常重要,而多年在医疗领域姚见儿知道,肿瘤是最大的疾病,城乡死亡率是第一位的。越来越多的抗肿瘤药物成功研发,一定程度地降低了肿瘤的死亡率。但是,曾在国内药企工作多年的姚见儿并没有感到满足,他认为:“新药的研发,只能让已经诊断出疾病的患者得到更有效的治疗。要降低肿瘤患者的死亡率,关键是早发现、早诊断、早治疗。”所以透景生命成立后,姚见儿将流式荧光技术试剂的研发方向对准肿瘤检测。最初两年,姚见儿带领着团队突破难题,研发还算顺利。

 

透景生命最艰难的4年:2005-2009

 

2005年,姚见儿将流式荧光(液态芯片)试剂上报国家药监局注册审批。按照医疗领域产品的研发周期来看,短短2年时间,就有主打产品可以申报国家药监局,算是非常顺利的,但一个公司的成功,要结合天时、地利、人和,当年的透景,违背了“人和”。2005年的7月,震惊医疗领域的事件发生了,国家食品药品监督管理局(SFDA)医疗器械司司长郝和平因涉嫌商业受贿被捕。使得透景的流式荧光(液态芯片)试剂处于长期的停滞状态。

 

审批迟迟没有下文,只好边做研究边等审批结果,这一等就是两年。2007年4月,国家出台新的《体外诊断试剂注册管理办法》,透景生命研发的“流式荧光”产品从药品挪到医疗器械。

 

法规又变了,药物和医疗器械有着严格的不同法规要遵循,这样又拖了两年。透景因此出现了四年的空档。这四年不能卖东西,没有任何收入。接连受挫,加之其他股东都是非医学专业股东,对医疗器械市场和药品市场并不在行,所以面对此时的透景生命,股东想到了撤资。姚见儿此时只能反复和股东解释,股东们被姚见儿的诚心感动,最终选择在透景最艰难的时刻多次增资,与公司携手共度了难关。

 

透景生命的转折年-2009

 

“医疗器械行业需要有足够的耐心,因为医疗很慢。普通产品需要三年时间去研究,稍微创新的产品,可能需要六七年的时间。如果将产品慌里慌张推向市场,在这个领域是不合适的。”姚见儿认为医学这个领域,最终靠的不是独特的商业模式,而是独特的技术,所以耐心特别重要。

 

对于姚见儿和透景生命来说,“流式荧光技术”就是它们的全部核心竞争力。流式荧光技术,是基于编码微球和流式技术的一种临床应用型高通量发光检测技术。该技术具有通量高、检测速度快、灵敏度高、线性范围广、重复性好、既能检测蛋白又能检测核酸等优点。透景生命在姚见儿带领下,专注于流式荧光技术体外诊断试剂的研发工作,经过7年的悉心钻研,终于在2009年拿到了等待已久的医疗器械注册证,成为当时国内唯一有流式荧光(液态芯片)产品通过国家药监局批准的单位,将药品成功推向市场。

 

姚见儿产品进入市场的当年,反响就空前的好,当年业务收入880.33万元,随后按照61.46%的增长速度,2012年达4833.97万元的收入。2014年的净利润达到了36,003,236元;2015年的净利润达到了65,778,553元;2016年的净利润达到了97,765,499元。

 

目前该技术已被广泛应用于免疫分析、核酸检测、酶学分析、受体和配体识别分析等研究领域,得到各权威机构和医学界高度认可,是临床诊断领域以及生命科学研究中的一大热点。

   

“这样慢慢去研究,能把产品研究好,市场接受度自然好。”姚见儿说。

   

姚见儿不担心自己速度太慢会被市场淘汰,他对企业发展速度有自己独到的理解:“速度其实是自然形成的,市场发展有它自然的速度。你的产品到底被市场接受与否,有一个内在的速度。把握住内在的速度,再配上合适的人,管理就自然往前走了。”

 

  二、上市后

 

(一)透景的业务

 

公司主营业务很单一,就是一家专注于肿瘤标志物临床检测解决方案的开发应用公司,也就是专注肿瘤体外诊断的公司。公司的核心技术是高通量流式荧光技术平台和化学发光免疫分析技术平台,已开发了 20 种肿瘤标志物的临床检测产品,是目前国内乃至国际上肿瘤标志物临床检测领域产品最齐全的公司之一。20种肿瘤标志物的临床检测产品是什么概念?拿该领域的世界龙头罗氏举例,也只有15种肿瘤标志物的临床检测产品,说明公司从开始的定位就不像很多国内企业那样想着进口替代,透景生命企业的定位是要PK肿瘤检测领域的世界巨头,从目前的产品数量来看,已经超过了罗氏。下面一一阐释一下透镜的产品:

 

1、免疫诊断产品

 

(1)肿瘤标志物系列产品

 

诊断方向:肺癌、肝癌、胃癌、结、直肠癌、妇科肿瘤等85%以上人群的高发恶性肿瘤;

 

(2)女性优生优育领域

 

诊断方向:女性怀孕期生殖道感染的检测

 

2、分子诊断产品

 

(1)HPV核酸分型检测产品

 

诊断方向:妇女宫颈癌早期筛查、尖锐湿疣辅助诊断。

 

(2)男性优生优育领域

 

诊断方向:无精症、少精症、弱精症以及原因不明患者的临床辅助诊断;

 

(3)个性化用药领域

 

诊断方向:非小细胞肺癌临床辅助诊断、靶向用药指导、结、直肠癌、甲状腺癌等。

 

3、透景覆盖各领域产品情况

 

3.1肿瘤标志物体外诊断市场情况

 

(1)肿瘤标志物定义

 

肿瘤标志物(Tumor Marker,TM)是指可以预示肿瘤存在的一种化学、生物类物质,存在于人体血液、体液、细胞或组织中。它们或不存在于正常成人组织而仅见于胚胎组织,或在肿瘤组织中的含量大大超过在正常组织里的含量,它们的存在或量变可以提示肿瘤的性质,借以了解肿瘤的组织发生、细胞分化、细胞功能,以帮助肿瘤的诊断、分类、预后判断以及治疗指导。

 

(2)常见肿瘤标志物


(3)肿瘤标志物检测的必要性

 

近年来,全国癌症发病形势严峻,发病率与死亡率呈持续上升趋势。《2014中国肿瘤登记年报》显示,根据对全国肿瘤登记中心2010 年监测数据分析可得, 2010 年全国估计新发恶性肿瘤病例约309 万,死亡病例196 万。全国恶性肿瘤发病率为235.23/10 万(男性268.65/10 万,女性200.21/10 万),中国人口标化率(中标率)184.58/10 万。全国恶性肿瘤死亡率为148.81/10 万(男性186.37/10万,女性109.42/10 万),中标率113.92/10 万。其中,城市中标死亡率109.21/10万,农村中标死亡率119.00/10 万。按照平均寿命74 岁计算,人一生中患恶性肿瘤的几率是22%,肿瘤已经成为一种常见疾病。

 

肺癌、女性乳腺癌、胃癌、肝癌、食管癌、结、直肠癌、宫颈癌是我国常见的恶性肿瘤。肺癌、肝癌、胃癌、食管癌、结、直肠癌、女性乳腺癌、胰腺癌是主要的肿瘤死因。肺癌已经连续四年高居我国发病死亡率首位。


根据《2012中国肿瘤登记年报》统计数据表明,我国近20年来癌症呈现年轻化及发病率和死亡率“三线”走高的趋势,约每分钟就有6人确诊为癌症。同时,癌症也呈现地域化特点,如胃癌集中在西北及沿海。从年龄段来看,在全国35岁至39 岁年龄段,恶性肿瘤发病率为87.07/10 万,40 岁至44 岁年龄段几乎翻番,达到154.53/10万。50 岁以上人群发病占全部发病的80%以上,60 岁以上癌症发病率超过1%,80 岁达到高峰。未来10 年,中国的癌症发病率与死亡率仍将继续攀升。预计到2020 年,中国每年的癌症死亡总数将达300 万左右,患病总数将达660 万,直接医疗费用就高达1 万亿元以上。因此,专家建议,40岁以上人群每年应进行一次体检。

 

由于人类目前对晚期肿瘤束手无策,及早发现与治疗仍然是目前治疗癌症最有效的手段,因此癌症的早期检测对于提高癌症患者生存率具有重大意义。传统的癌症诊断方法主要根据病史、症状、体征和各种辅助检查等宏观途径,而早期癌症患者一般无明显症状,难以检测。临床研究证实,肿瘤标志物的检测能比CT、核磁共振等物理检查手段更早地发现肿瘤,为临床治疗赢得宝贵时间。

 

目前在体外诊断的技术层面上,从酶联免疫测定、荧光免疫测定发展到发光免疫测定,已使肿瘤标志物的最低检出值灵敏度提高了近万倍。随着PCR 技术的进展,使得临床检测能从基因水平监测肿瘤标志物的变化。行业中部分技术领先企业,进一步运用分子生物学技术、自动化与信息技术、流式细胞技术及基因芯片等技术综合检测肿瘤标志物,使得肿瘤的体外诊断技术水平大幅度提升,并提高了其推广应用水平。

 

(4)肿瘤标志物联合检测的意义

 

目前临床上检测的肿瘤标志物具有多源性,绝大多数不仅存在于恶性肿瘤中,也存在于良性肿瘤、胚胎组织、甚至正常组织中;同一种肿瘤或不同类型的肿瘤可有一种或几种肿瘤标志物异常,同一种肿瘤标志物可在不同的肿瘤中出现。因此,单一指标用于肿瘤的辅助诊断或高危人群筛查时,灵敏度及特异度均不够理想。中华医学会检验医学分会肿瘤标志专家委员会建议,为提高肿瘤标志物的辅助诊断价值和确定何种标志物可作为治疗后的随访监测指标,临床上可以合理选择几项灵敏度、特异性能互补的肿瘤标志物组成最佳组合,进行联合检测。一般来说,肿瘤标志物的联合检测可提高对肿瘤诊断的准确率。

 

常用的几种肿瘤标志物组合如下:


肿瘤标志物体外诊断产品是透景主导产品之一,采用先进的诊断技术,满足肿瘤标志物“高通量、多指标”联合检测的临床诊断需求,为癌症“早发现、早诊断、早治疗”提供了重要的技术手段。肿瘤标志物体外诊断市场发展对透景产品的销售具有较大的影响。

 

3.2宫颈癌体外诊断市场概况

 

(1)人乳头瘤病毒HPV

 

人乳头瘤病毒(Humanpapillomavirus,简称HPV)是一种属于乳多空病毒科的乳头瘤空泡病毒A属,是球形DNA病毒,能引起人体皮肤黏膜的鳞状上皮增殖,表现为寻常疣、生殖器疣(尖锐湿疣)等症状,也就是很常见的性病。

 

HPV广泛存在于自然界,据统计70%~80%的女性在其一生中会有至少一次的HPV感染。但大多数感染为自限性,超过90%的感染的女性会出现一种有效的免疫应答,在没有任何长期的健康干预时在6到24个月之间可以清除感染。这样算下来,被HPV感染,并且能够患病的人群在7%-8%,这个数量是相当惊人的。

 

根据HPV各型别致病力大小或致癌危险性大小不同可将HPV分为低危型和高危型两大类。高危型HPV感染被视为几乎所有宫颈癌发生的必要条件,全球范围的研究结果显示,在99.7%的宫颈癌患者体内检测到高危型HPV DNA的存在。低危型HPV一般与尖锐湿疣或低度鳞状上皮内病变相关,极少引起宫颈癌。从HPV感染到发展成为宫颈癌一般要经历数年到10年左右的时间,提早检测高危型HPV 进而积极治疗将有助于清除女性生殖道的持续感染,防止其向宫颈癌演变,同时还可以早期发现宫颈癌,从而降低宫颈癌的发生率和死亡率。

 

(2)宫颈癌到底有多可怕

 

位居中国女性恶性肿瘤第一位的是乳腺癌,每年新发病例约21万;宫颈癌就居第二位,每年新发病例约15万,并且至今没有全国范围内的宫颈癌筛查计划,加之城乡医疗卫生资源的差距,使得我国特别是贫困地区宫颈癌的发病率和死亡率相对较高,每年约有8万妇女死于宫颈癌。一次宫颈癌筛查的人均检测费用是多少呢?大约为300元,而宫颈癌的治疗费用却可高达10万元。相信现在越来越多的人明白了这个道理,越来越多的人重视体检。

 

(3)宫颈癌筛查技术介绍

 

目前国际上通用的宫颈癌及宫颈上皮内瘤变的诊断主要遵循“三阶梯式”诊断程序,即宫颈细胞学、阴道镜及组织病理学检查。宫颈细胞学检查是普遍应用的宫颈癌及宫颈上皮内瘤变的筛查方法,可发现早期病变。但受方法学所限,宫颈细胞学检查存在一定的漏诊及误诊率。

 

高危型HPV筛查用于宫颈细胞学检查异常患者的分流及宫颈癌筛查,主要针对导至宫颈癌的病因进行检测,具有良好的风险预测性,且所有检测结果均由检测仪器判读,避免了各种人为主观因素对检测结果的影响,可有效地增加宫颈病变检出率,提高细胞学检测敏感性,并降低筛查频率。因此在筛查领域,HPV检测较细胞学检测有更低的假阴性率,同时对于HPV阳性者,结合细胞学或阴道镜活检技术可以进一步提高检测特异性。2015年,美国阴道镜检查与宫颈病理学会(ASCCP)发布的过渡期指南,HPV 检测可独立应用于宫颈癌的筛查中。透镜生命的主要产品之一就是高危型HPV筛查。

 

目前世界卫生组织(WHO)及国际癌症研究总署(IRAC)确认的14种高危型包括HPV,但HPV筛查大多数是通过不分型或者部分分型来提供筛查的临床信息。可否通过一次筛查做到全分型筛查呢?(也就是通过一次筛查,可以提供上面14种高危HPV的临床信息)这方面,透镜生命的高通量流式荧光技术可以做到。

 

3.3优生优育体外诊断

 

据世界卫生组织(WHO)统计,全球不育夫妇约占已婚夫妇的15%,由于男方原因引起的不育占50%。根据中国人口协会发布的数据显示,我国近年来不孕不育症存在着上升的趋势,适龄产妇的不孕不育患病率大幅增长。数据显示,国内不孕不育的平均发病率为12.5%~15%,也就是每8 对夫妻就有一对不孕不育;而中国不孕不育患者人数已超过5,000 万。在快速增长的不孕不育患者中, 25 岁至30 岁的人数居多。

 

男性不育患者中约有30%具有遗传学异常,这部分患者采用药物治疗是无效的。Y 染色体上的精子生成因子(azoospermia factor,AZF)位点微缺失是男性原发性不育的一个重要遗传因素。AZF 基因家族有AZFa、AZFb、AZFc 三个区域,其中任何一个区域的微缺失都能导至精子生成障碍。

 

欧洲生殖协会(EAA)和欧洲分子遗传实验质控组织(EMQN)2013 版指南推荐Y 染色体微缺失检测作为男性少精、无精常规检测项目以及辅助生殖必检项目。

 

透景生命自主开发的“Y 染色体微缺失检测试剂盒”是国内同类产品中第一个获得医疗器械注册证的产品,并完全符合欧洲生殖协会(EAA)和欧洲分子遗传质控组织(EMQN)2013 版指导原则,适用于无精症、少精症、弱精症以及原因不明的不育患者的临床辅助诊断,具有广阔的市场空间。

 

(二)透景的商业模式:剃须刀模式(试剂和仪器产品联动销售模式)

 

分享透景的商业模式之前,先分享一个经典的商业模式--吉列剃须刀的模式,其核心在于以刀柄为诱饵,而需要不断替换的刀片则成为主要的收入来源,这种模式也被称之为诱饵模式。此处刀柄就是诱饵,刀片则是收益。诱饵产品一般是价格很便宜或者免费的。收益产品则是能为企业创造持续收益。

 

透景的商业模式就是剃须刀模式,免费或者很便宜的价格,将公司的检测仪器提供给医院,通过检测试剂来赚取利润。其实这个模式在体外诊断领域并不少见,包括安图生物、九强生物、迈克生物、美康生物、万孚生物等都是采用这种模式来拓展市场和赚取利润的。这种模式的好处在于可以快速占领市场,并且和客户形成稳定的合作关系。缺点在于体外诊断行业普遍都采用了这种模式,导至竞争比较激烈,为了激励合作的经销商,所以留给经销商的利润比较大。

 

(三)透景和竞争对手的比较

 

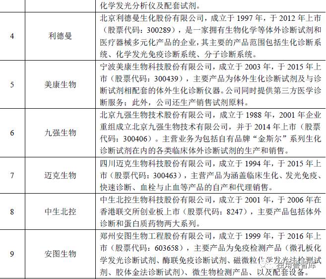
公司肿瘤标志物系列产品的主要竞争对手为外资品牌,如罗氏、雅培等,国内企业在该领域起步较晚,规模普遍较小,主要市场参与者为深圳新产业、安图生物等公司;公司HPV系列产品的主要竞争对手为国内企业,如凯普生物、亚能生物等。国内体外诊断行业主要企业还包括科华生物、达安基因、利德曼、艾德生物、九强生物、迈克生物、中生北控、美康生物等企业,上述企业的基本情况如下:


1、透景竞争地位

 

透景专注于肿瘤全病程的监测和辅助诊断,经过多年发展已经形成了两大系列产品——肿瘤标志物系列以及HPV核酸分型检测系列。公司产品自推向市场开始,即定位于高端临床诊断领域,与公司形成竞争的主要为罗氏、雅培、贝克曼、西门子等外资品牌及少数国内企业。从医院尤其是高端的三级医院的角度来说,要求的检测仪器首要的是技术的领先、结果的准确性以及高效,在这几点满足的前提下,再考虑价格是否更低,透景的高通量流式荧光技术就是满足了医院对检测产品的准确和高效,所以这也是为什么有300多家三级医院愿意选择透景产品的原因。


(1)公司在肿瘤检测领域具有良好的品牌效应,市场竞争力强

 

公司应用多种技术平台,已成功开发了20 种肿瘤标志物的临床检测产品及HPV 核酸分型检测系列产品,并获得了个性化用药相关检测产品,逐步布局肿瘤“未病筛查-辅助诊断-个性化用药-预后及疗效检测”全病程的各个环节,在国内肿瘤检测领域处于领先地位,具有良好的品牌效应和市场竞争力。公司产品在肿瘤检测各环节的应用情况如下:


公司将产品直接或间接销售到终端客户,客户根据自身需求将产品应用到肿瘤全病程的不同环节。其中,HPV核酸分型检测系列可以应用在未病筛查、辅助诊断、预后及疗效检测等环节;

 

肿瘤标志物系列可以应用到辅助诊断、预后及疗效检测等环节;EGFR、K-ras、B-RAF 等基因突变检测试剂盒用于非小细胞肺癌、结、直肠癌等癌症的靶向个性化用药指导。由于公司大部分产品可以应用在上述多个环节,且终端用户并无告知公司使用公司产品用途之义务,单一环节的收入实现情况难以明确区分和统计。所以全流程检测和诊断成为了医院认可的产品。

 

肿瘤标志物系列产品是公司目前主要产品,目前,公司已开发20种肿瘤标志物检测产品及对应的质控品和校准品,是国内乃至国际上肿瘤标志物临床检测产品最齐全的公司之一。公司肿瘤标志物产品在市场上具有良好的品牌影响力和市场竞争力,目前主要竞争对手为罗氏、雅培、贝克曼、西门子等外资品牌,及少数国内厂家如深圳新产业、安图生物等。目前,主要厂商肿瘤标志物产品检测指标情况如下:


(2)公司高端医院覆盖率高,市场认可度高

 

得益于优良的产品质量、先进的技术水平及完善的营销网络,公司产品目前已覆盖全国30个省市457家医疗机构,其中终端医院客户366 家,第三方检测机构、体检中心等其他医疗机构80余家。公司终端医院客户以高端医院为主,其中三级以上医院318家,占比达86.88%。

 

从三级医院的角度来看,第一:他们对于品牌有较强忠诚度,对于外资产品更为青睐;第二:三甲医院不缺钱,他们对于产品的性价比相对来说没有那么重视;第三,外资医疗机构、高端医院除了正常的临床任务以外,还有一些教学、科研方面的任务,他们更倾向于选择性能更好的品种完成他们的科研实验。而透景从09年进入体外诊断市场至今,已经合作了318家三级以上医院,说明透景产品的质量品质和技术水平得到了市场主要医疗机构的高度认可。

 

2、透景的竞争优势

 

(1)产品布局优势

 

①免疫诊断和分子诊断产品为主,其他诊断产品为辅

 

公司定位于中高端诊断试剂产品的研发生产,主要布局免疫诊断和分子诊断两大产品领域。作为体外诊断行业的细分领域,免疫诊断和分子诊断产品技术门槛较高,市场容量大,发展前景广阔。根据《中国健康产业蓝皮书》(2015 版)数据,2014 年中国体外诊断产品细分市场中,免疫诊断产品占比达到38%,在体外诊断产品细分领域中市场规模最大;分子诊断产品占比15%,且保持快速增长趋势,未来市场潜力巨大。

 

②肿瘤全病程临床检测产品为主,其他临床检测领域为辅

 

基于多样化的技术平台,公司建立了丰富、完善的产品体系,形成了“肿瘤全病程临床检测产品为主,其他临床检测领域为辅”的产品格局,涵盖了肿瘤“未病筛查-辅助诊断-个性化用药-预后及疗效检测”全病程的各个环节。目前,公司拥有医疗器械注册证114 项,其中肿瘤标志物定量检测试剂类35 项、人乳头瘤病毒核酸(HPV)检测试剂类4 项、优生优育系列检测试剂类3 项、个性化用药检测试剂类3 项、心脏标志物检测试剂类7 项、各类校准品、质控品、生化试剂及其他62 项。

 

针对肿瘤全病程的各个环节,公司已经开发出多个对应产品。针对宫颈癌筛查指标HPV 核酸的检测,公司开发出一系列产品,为不同客户提供HPV核酸检测全面解决方案。其中,“5+9”型HPV 分型检测试剂盒对引发中国90%宫颈癌的前五种感染型别HPV16/18/58/52/33 以及其他9 种型别进行分型检测,尤其适用于中国妇女宫颈癌早期筛查。针对肿瘤辅助诊断以及肿瘤预后和疗效检测,公司已成功开发了20 种肿瘤标志物的临床检测产品,是目前国内乃至国际上肿瘤标志物临床检测领域产品最齐全的公司之一。针对个性化用药的临床辅助诊断,公司开发出EGFR、B-RAF、K-ras 等重要基因位点的突变检测试剂盒,可作为非小细胞肺癌、结直肠癌等的临床辅助诊断以及靶向用药指导。与此同时,公司开发出“Y 染色体微缺失检测试剂盒”以及“弓形虫、风疹病毒、巨细胞病毒、单纯疱疹病毒抗体检测试剂盒”用于优生优育临床辅助诊断。

 

(2)先进的技术平台优势

 

公司立足于自主创新,以平台化建设为研发首要任务,构建了高通量流式荧光杂交技术平台、高通量流式免疫荧光技术平台、多重多色荧光PCR 技术平台、化学发光免疫分析技术平台等多个技术平台。自成立初始,公司即致力于多指标联检以及高通量检测等技术的综合应用,开发出了若干个市场独有的多指标联检诊断产品,与其他单指标诊断产品共同构成公司丰富的产品体系,涵盖了临床体外诊断的主要领域。

 

公司现有技术平台互为补充,各有所长。在免疫检测领域,公司将重心集中在高通量流式荧光技术平台上,该平台具有一次检测多种指标、并行检测通量高、检测速度快等显著优势,可以广泛应用于多指标联检产品的开发。对于部分待检物分子较小不能使用高通量流式荧光技术平台的情况,公司运用化学发光技术平台弥补流式荧光技术的短板。化学发光技术平台具有灵敏度高、特异性强、线性范围宽、自动化程度高等优势,适用于单指标免疫诊断产品的开发。两个平台在功能上相互补充,可覆盖几乎所有的免疫检测项目。在分子检测领域,公司采用高通量流式荧光技术平台和多重多色荧光PCR 技术平台,开发出一系列产品,满足不同客户的需求。

 

(3)技术研发优势

 

自成立以来,公司一直注重创新研发,构建了专业的研发平台。公司拥有一支多学科、多层次、结构合理的研发队伍,专业涉及医学检验、生物技术与检测、生物工程、病毒学与分子生物学、生物化学、化学分析技术、医疗器械工程等各领域。截至2016 年12 月31 日,公司拥有研发人员55 名,其中博士3 人,硕士26 人,本科23 人,本科及以上学历占比94.54%。

 

公司高度重视研发工作, 2014 年、2015 年、2016 年研发投入分别为1,862.55万元、1,813.40 万元、2,176.93 万元,占同期公司营业收入的比例分别为15.76%、10.71%、9.42%,报告期内研发投入占公司营业收入的综合占比为11.28%。持续不断的研发投入保证了公司研发体系的活力和竞争力。截至本招股说明书签署日,公司及子公司已获得发明专利9项。

 

(4)优质客户资源优势

 

领先的技术水平、丰富的产品线、优异的产品性能和覆盖全国的营销网络为公司赢得了大量优质客户资源。公司产品广泛应用于国内各级医院、体检中心、独立实验室等医疗卫生机构。

 

目前,公司终端医院客户366家,主要为综合性大医院,其中三级以上医院318家,占比达86.88%。公司产品被解放军总医院第一附属医院、首都医科大学附属北京天坛医院、首都医科大学附属北京胸科医院、浙江大学医学院附属第二医院、复旦大学附属华山医院、第四军医大学西京医院、四川大学华西医院、上海交通大学医学院附属仁济医院、第二军医大学附属长征医院、上海交通大学附属胸科医院等大型医院广泛使用,并取得了良好的效果。经过多年发展,“透景”品牌在行业内已享有较高的市场知名度和认可度。

 

(5)营销网络优势

 

目前公司已建成覆盖全国 30 个省市的营销网络。经过多年发展和品牌建设,公司与国内190 余家经销商建立了长期稳定的合作关系,经销商数量随公司业务规模扩张而平稳增长。

 

(五)透景未来的预判

 

从目前公司技术、产品定位以及董事长姚见儿对公司未来的发展规划来看,公司未来几年会持续将肿瘤诊断领域不断做大,所以判断透景未来的成长性变得相对简单,也就是肿瘤诊断产品能够以什么样的速度拓展到更多的医院及体检中心里面,国内三级医院大概2000家,按照目前平均每家三级医院5台设备,每年每台设备提供销售收入74万元,这个市场空间是74亿;国内近八千家二级医院,另外还有大概八千家一级医院,每个医院投放一台检测设备,这就有118亿的市场,现阶段看,透景所覆盖的诊断行业市场有近200亿,再加之行业本身的增速,未来空间会更多,另外值得重视的是透景所在的行业毛利率高达80%,纯利高达40%。目前透景在三级医院的渗透率是16%,一二级目前没有展开,未来对标安图生物应该难读不大。


(六)风险

 

1、公司竞争劣势

 

(1)公司规模相对较小

 

公司自设立以来发展迅速,但由于经营时间相对较短,与经历十几年甚至几十年发展的国内外大型公司相比,在资本规模、产品数量上存在一定差距,并且由于规模相对较小,公司整体的抗风险能力、研发投入等方面相比大公司稍显不足。

 

(2)公司融资渠道单一,资金实力无法满足业务跨越性发展需要

 

公司目前正处于快速发展的阶段,为加快新产品、新技术研发,扩大产能、改进制造工艺,拓展营销服务网络,公司需要大量的资金支持,但由于公司的资产规模较小,融资渠道单一,资金来源主要靠自身经营积累,而与此同时,行业内主要竞争对手均在境内外资本市场上市融资实现了扩张,致使公司竞争压力较大,公司进一步规模化发展将受制于资金压力和融资渠道。在本次股票发行及上市后,公司的资本规模、融资能力将得到改善,公司的快速发展将获得有力的资金支持。

 

2、技术迭代

 

技术导向型公司的核心风险都是技术的迭代,尤其是像透景这样单一产品的公司,一旦技术被替代,将是毁灭性的,所以关注体外诊断领域的技术发展至关重要。

声明:
1、凡本网注明“来源:小桔灯网”的所有作品,均为本网合法拥有版权或有权使用的作品,转载需联系授权。
2、凡本网注明“来源:XXX(非小桔灯网)”的作品,均转载自其它媒体,转载目的在于传递更多信息,并不代表本网赞同其观点和对其真实性负责。其版权归原作者所有,如有侵权请联系删除。
3、所有再转载者需自行获得原作者授权并注明来源。

刚表态过的朋友 (0 人)

发表评论

最新评论

引用 oyitre 2017-12-25 09:22
之前知道这家公司,现在了解更多了,。。。

查看全部评论(1)

关闭

官方推荐 上一条 /3 下一条

客服中心 搜索 洽谈合作
返回顶部