立即注册找回密码

QQ登录

只需一步,快速开始

微信登录

微信扫一扫,快速登录

搜索
小桔灯网 门户 资讯中心 注册认证 查看内容

关于创新医疗器械申报,有这几点你需要知道

2017-12-4 01:28| 编辑: 小桔灯网| 查看: 3090| 评论: 0|来源: Medialliance

摘要: 一IVD类创新医疗器械审批汇总2014年2月7日,国家食品药品监督管理总局发布了《创新医疗器械特别审批程序(试行)》(食药监械管〔2014〕13号),自2014年3月1日起施行。该程序是在确保上市产品安全、有效的前提下, ...


IVD类创新医疗器械审批汇总


2014年2月7日,国家食品药品监督管理总局发布了《创新医疗器械特别审批程序(试行)》(食药监械管〔2014〕13号),自2014年3月1日起施行。该程序是在确保上市产品安全、有效的前提下,针对创新医疗器械设置的审批通道。

近些年,随着国家对医疗器械行业扶持力度的日益加大,我国的医疗器械行业获得了巨大发展。创新医疗器械特别审批绿色通道,大大激发了医疗器械企业对创新医疗器械研发的积极性,一大批创新医疗器械如雨后春笋般不断涌现。

据统计,截止2017年12月2日,CMDE共计收到创新医疗器械特别审批申请700余项(其中,进口产品40余项),通过审查一共149项(进口13项)。其中,公示的IVD类创新医疗器械审批结果33项,汇总如下:


创新医疗器械适用范围


2014年2月7日,国家食品药品监督管理总局为了保障医疗器械的安全、有效,鼓励医疗器械的研究与创新,促进医疗器械新技术的推广和应用,推动医疗器械产业发展,根据《医疗器械监督管理条例》、《医疗器械注册管理办法》等法规和规章,制定了创新医疗器械特别审批程序,迄今,这一特别审批的通过率仅约20%!如此残酷的通过率,得益于国家对于创新医疗器械严苛的审批标准:

1、核心技术发明专利权

审批申请人经过其技术创新活动,在中国依法拥有产品核心技术发明专利权,或者依法通过受让取得在中国发明专利权或其使用权;或者核心技术发明专利的申请已由国务院专利行政部门公开。

2、国内首创

产品主要工作原理/作用机理为国内首创,产品性能或者安全性与同类产品比较有根本性改进,技术上处于国际领先水平,并且具有显著的临床应用价值。

3、产品基本定型

申请人已完成产品的前期研究并具有基本定型产品,研究过程真实和受控,研究数据完整和可溯源。

创新医疗器械申请流程


创新特别审批是申请人已完成产品的前期动物研究并具有基本定型产品即可申报。

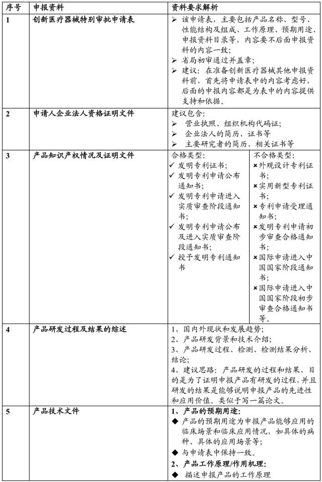
创新医疗器械申报资料



创新医疗器械申报失败原因


Ø 专利问题:专利文件不全、专利人和专利内容与项目不符或不是核心技术 ;

Ø  缺乏显著临床价值的支持性资料;

Ø  不属于国内首创;

Ø 不属于国际技术领先;

Ø  产品未定型;

Ø  查新报告不合格等;




声明:
1、凡本网注明“来源:小桔灯网”的所有作品,均为本网合法拥有版权或有权使用的作品,转载需联系授权。
2、凡本网注明“来源:XXX(非小桔灯网)”的作品,均转载自其它媒体,转载目的在于传递更多信息,并不代表本网赞同其观点和对其真实性负责。其版权归原作者所有,如有侵权请联系删除。
3、所有再转载者需自行获得原作者授权并注明来源。

最新评论

关闭

官方推荐 上一条 /3 下一条

客服中心 搜索 洽谈合作
返回顶部