立即注册找回密码

QQ登录

只需一步,快速开始

微信登录

微信扫一扫,快速登录

搜索
小桔灯网 门户 资讯中心 国内新闻 查看内容

发改委批复第二批基因检测技术应用示范中心(附首批名单)

2017-10-11 00:00| 编辑: 小桔灯网| 查看: 2529| 评论: 0|来源: 发改委

摘要: 10月10日,国家发展改革委办公厅发布了关于第二批基因检测技术应用示范中心建设方案的复函。国家发展改革委办公厅原则同意河北、辽宁、江西、重庆、海南、青海省(市)发展改革委,大连、厦门市发展改革委报来的基因 ...

10月10日,国家发展改革委办公厅发布了关于第二批基因检测技术应用示范中心建设方案的复函。国家发展改革委办公厅原则同意河北、辽宁、江西、重庆、海南、青海省(市)发展改革委,大连、厦门市发展改革委报来的基因检测技术应用示范中心建设方案。

复函要求各省市积极研究支持基因检测技术应用的相关措施,加强各职能部门间的统筹协调,完善示范中心管理体制机制,推动相关单位开展技术创新、产品创新、服务创新和商业模式创新,促进基因检测技术普及惠民。

以下为复函全文:

国家发展改革委办公厅关于第二批基因检测技术应用示范中心建设方案的复函

发改办高技〔2017〕1534号

河北、辽宁、江西、重庆、海南、青海省(市)发展改革委,大连、厦门市发展改革委:

你们报来基因检测技术应用示范中心建设方案及相关材料均悉。经研究,现就有关事项函复如下。

一、原则同意你们报来的基因检测技术应用示范中心建设方案。请你们参照评估意见(附后),进一步补充完善,特别是要统筹考虑中心机构设置问题,加强与国内优势企业的合作,降低技术风险。在此基础上,抓紧推进。

二、请你们积极研究支持基因检测技术应用的相关措施,加强各职能部门间的统筹协调,完善示范中心管理体制机制,推动相关单位开展技术创新、产品创新、服务创新和商业模式创新,促进基因检测技术普及惠民。

三、请你们督促项目单位抓紧落实项目立项、环评、土地以及配套资金等建设条件,并按照实施方案的考核目标和实施进度开展工作,充分利用各类资源,实现协同发展。

四、请根据《国家发展改革委关于加强政府投资项目储备编制三年滚动投资计划的通知》(发改投资〔2015〕2463号)、《国家发展改革委办公厅关于使用国家重大建设项目库加强项目储备编制三年滚动投资计划有关问题的通知》(发改办投资〔2015〕2942号)等有关要求,及时完成建设方案中相关项目的入库工作。

附件:各省市基因检测技术应用示范中心建设方案评估报告(分省印发)(略)

国家发展改革委办公厅

2017年9月13日

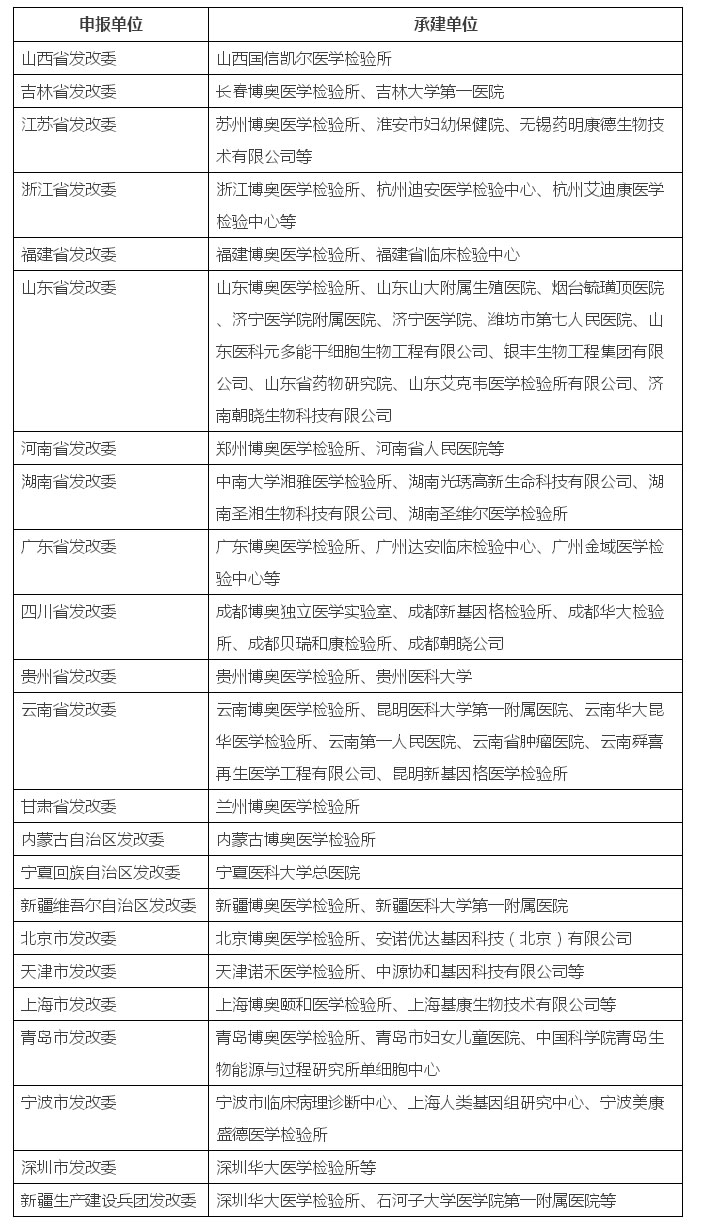
附首批基因检测技术应用示范中心相关单位

声明:
1、凡本网注明“来源:小桔灯网”的所有作品,均为本网合法拥有版权或有权使用的作品,转载需联系授权。
2、凡本网注明“来源:XXX(非小桔灯网)”的作品,均转载自其它媒体,转载目的在于传递更多信息,并不代表本网赞同其观点和对其真实性负责。其版权归原作者所有,如有侵权请联系删除。
3、所有再转载者需自行获得原作者授权并注明来源。

最新评论

关闭

官方推荐 上一条 /3 下一条

客服中心 搜索 洽谈合作
返回顶部