立即注册找回密码

QQ登录

只需一步,快速开始

微信登录

微信扫一扫,快速登录

搜索
小桔灯网 门户 资讯中心 市场观察 查看内容

POCT行业投资研究分析 | 【高特佳研究报告】

2017-6-23 02:55| 编辑: 小桔灯网| 查看: 3417| 评论: 0|来源: 高特佳研究报告

摘要: 作者:高特佳投资集团 投资研究部 李国林 一、概述 1.定义 POCT,即时检验(point of care testing),指在患者旁边进行的临床检测,俗称“床边检测”,可以省去标本在实验室检测时的复杂处理程序,快速取得检 ...
作者:高特佳投资集团 投资研究部 李国林

一、概述

1.定义

POCT,即时检验(point of care testing),指在患者旁边进行的临床检测,俗称“床边检测”,可以省去标本在实验室检测时的复杂处理程序,快速取得检验结果。

2.产业链

640.webp (1).jpg
(字太小?点击表格图片,可查阅清晰图,下同)

3.应用领域

POCT因为快速、便捷的特点,被广泛应用于各种医疗和生活场景。根据POCT产品的不同应用领域,分为以下八大类。

640.webp (2).jpg

二、行业现状

1.需求上扬:患者、医生,院内、院外,对快诊产品都有很大需求

家庭市场需求上扬:我国糖尿病、高血压等慢性病患者基数巨大,带来的家庭日常检测需求不断增长,同时保健意识和支付水平逐步提升,POCT 产品的渗透率和使用频率的增长空间可观。

专业市场需求变化:由纯粹治疗向预防保健治疗康复一体化的转变,医院工作范围由院内向院外的转变,均会导至患者对医疗服务需求发生变化。包括院前急救、院内快速诊断、自然灾害抢救,以及刑侦缉毒等领域都需要通过POCT 获取即时、可靠的检验参数。

2.政策支持:医改推进加大常规检测的家庭化和基层化

2015年9月,国务院办公厅印发《关于推进分级诊疗制度建设的指导意见》,力图实现常规检测的家庭化和基层化。系列医改推进,使得基层卫生投入加大,农村三级卫生服务网络和城市社区卫生服务体系建设对快速便捷、简单易用的检验需求不断增长,这将有利于POCT产品市场的细分和扩展。

3.技术落后:技术大多处于第一、二代阶段,落后进口至少一个等级,没有原料优势

国内POCT起步较晚,以免疫层析技术、胶体金技术、荧光检测技术为主,技术基本处于第一、二代这个阶段。早期以检测血糖含量的血糖仪为主要产品,此后逐步出现检测心脏功能的免疫定量分析仪、检测酸碱平衡的血气分析仪等产品。相对欧美发达国家来说,技术落后至少一个等级。大部分厂家未能掌握抗原抗体的原料提取技术,原料基本靠外购,从而在制造成本上较高,一定程度上抵消了竞争优势。

4.市场激烈:市场虽处成长期,但竞争激烈,主要由外企控制绝大多数市场

POCT与传统产品相辅相成:与传统产品相比较,POCT检测的大部分项目都是从传统检测方法简化改进而来,因此不可避免存在一定的竞争。随着临床医生对POCT优势的认识逐步深入,一方面日常检测仍然会放在传统的中心实验室进行,而急救、危重病、其他需要快速诊治的项目会放在床边快速检测来完成,并且随着时间的推进这一比例还会不断上升。但总体来说,由于各自的优势,传统检测方法和快速检测方法会长期并存,中心实验室检测方法和床边检测会长期并存。

POCT各细分领域发展阶段不一:各细分领域中,血糖、妊娠在国内起步较早,目前处于成熟期,竞争充分,已经出现行业的国产龙头。心脏标志物、病原物、感染因子、血气电解质等领域的市场尚处于成长期,国产品牌有机会脱颖而出。肿瘤标志物、毒品酒精等领域市场规模偏小。总的来说,无论身处何种发展阶段,都面临着国产与进口的竞争格局,不断实现进口替代,争取国产品牌的更多市场份额,是国产品牌的未来之路。

640.webp (3).jpg

三、市场及产品分析

根据Rncos 2014年5月发布的《Global Point-of-Care Diagnostics Market Outlook 2018》,2013年全球POCT市场规模达到160亿美元,预计在2013-2018年间将保持8%的复合增长率。据业内人士介绍,2015年我国POCT市场规模约70~80亿人民币,年复合增长率超过20%。

640.webp (4).jpg

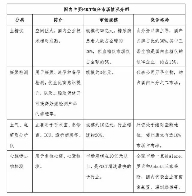
1.血糖检测:市场最成熟,随着进口替代以及渗透率提升仍将带来可观增长

主要包括:血糖检测系统(仪器及试剂)、糖化血红蛋白定量检测试剂。

目前中国血糖仪市场约35 亿人民币(医用+家用),外资占据60%以上市场份额,其中强生约35%,罗氏约20%,雅培约8%。国内企业在30%多的市场份额中,三诺约13%,北京怡成约6%,鱼跃医疗也进入血糖市场,将建立起传统血糖监测和糖化血红蛋白检测的全面平台。江苏、浙江、东北部分省份已经开始将血糖仪及试纸纳入医保报销范围。

未来市场增长的主要原因来自于以下三方面:

1)患病率增加:18岁以上人口中,2002年患病率6.3%,2008年患病率9,7%,2013年患病率11.6%;

2)渗透率提高欧美发达国家90%的渗透率,我国约20%的渗透率;

3)进口替代提升:目前国内主流血糖仪已经采用主流的电化学法。随着技术进步,国产血糖仪厂商不仅可以提供可靠的检测数据,还能提供优质的服务和高性价比的价格,进口替代效应日趋明显。

当然,未来的技术发展趋势将往无创检测和连续动态检测发展。

640.webp (5).jpg

糖化血红蛋白是极具潜力的一个检测项目。血糖检测重要上市公司鱼跃医疗、三诺生物都在积极开发其检测技术。目前主流技术及趋势是离子交换-高效液相色谱。

640.webp (6).jpg

2.妊娠检测:市场准入门槛低,竞争者多,已有细分龙头出现

主要包括HCG(人绒毛膜促性腺激素检测)、LH(促黄体激素)检测、FSH(促卵泡激素)检测。HCG可以在受孕的妇女尿液中检测,是早期检测怀孕的最好标志;LH通过尿液检测,是预测排卵的可靠指标;FSH通过尿液检测,是预测排卵的可靠指标。

640.webp (7).jpg

3.感染因子检测:极具前景的市场,此细分可能出现上市公司

鉴别细菌或者病毒感染的CRP(C-反应蛋白)和PCT(降钙素原)快速定量检测系统,目前市场规模12亿元(主要是CRP和PCT),增长率30%。

此行业增长的原因主要有以下两点:

1)政府限抗:政府大力推动限制抗生素使用,使得鉴别细菌或者病毒感染的市场急剧放量,行业连续保持超30%的高速增长;

2)医院认可:有些医院已将CRP检测的地位与血常规相提并论,PCT在医院的用量增速超过40%,为感染因子检测市场长期发展带来了巨大的机遇。

CRP市场中,国产品牌国赛生物在2006年就开始进入感染因子检测市场,在国产CRP产品中占据市场份额最多,深圳普门科技凭借强大的销售能力在两年时间内迅速取得不错的地位。PCT市场中,因为技术原因,目前几乎被国外产品占据,但是主流国产品牌的产品已经上市或者处于上市阶段,未来1~3年,国产品牌将在PCT市场中慢慢实现进口替代。此细分领域很大可能出现上市公司。

640.webp (8).jpg

4.心脏标志物检测

主要用于常见心血管疾病(心梗、心衰等)的快速定量或定性检测筛查。市场规模约10 亿元,增速约30%。心脏标识物行业大医院市场主要被进口占据,罗氏和Alere 市场占有率最高,产品技术路径主要是小型化学发光和免疫荧光定量。

国产产品2011年至今超快速增长,在中小医院市场占有率较高,产品技术路径以免疫层析+胶体金为主,市场占有率较高的是南京基蛋和深圳瑞莱。心脏标志物产品竞争力的关键在于检测指标的多少、检测时间的长短以及检测准确度。我国企业在方法学批间差方面存在较大的技术差距,技术的提升对提高竞争力起着非常重要的作用。

640.webp (9).jpg

此细分领域增长主要有以下两点原因:

1)可疑患者基数大:2.3亿心血管疾病人群,都有可能导至心梗或心衰;

2)应用场景广:所有胸痛、胸闷的患者都需要筛查。

640.webp (10).jpg

5.血气、电解质检测

血气、电解质分析,广泛应用在重症监护病房、急诊室、手术室、呼吸科、康复室或透析病房。血气分析是指分析血液中所含的O2 和CO2 气体,是评价病人呼吸、氧化及酸碱平衡状态的必要指标。电解质分析仪可反映病人体内急性和潜在的酸碱平衡和气体交换的内环境变化,血清K+、Na+、Cl-离子测定也是临床上常用的检测项目和急诊项目之一。

中国市场约10 亿人民币,增长率25%。国际品牌如:RadioMeter、雅培、罗氏、西门子。国内血气电解质市场主要依赖于大型传统设备,而POCT 市场则几乎完全被外资企业垄断。

640.webp (11).jpg

6.传染病检测类

主要针对各类常见传染病及重大传染病等基层现场筛查、快速检测的产品,包括艾滋病、梅毒、病毒性肝炎(甲肝、乙肝、丙肝、戊肝)、疟疾、流感等传染病的快速检测产品。目前国内5-6亿元市场规模,市场主要集中在基层医疗机构、社康门诊和疾控等。

7.毒品(药物滥用)检测类

主要以金标法进行尿液或唾液检测为主的定性类产品居多,广泛适用于戒毒所、医院、军队征兵、海关边检、特种行业和招工体检的筛查工作。在我国征兵检测领域,自2006年起增加了吸食毒品的检测,为药物滥用类POCT提供了稳定的市场。

8.肿瘤类产品

肿瘤类产品主要为常见的肿瘤标志物检测,包括甲胎蛋白(AFP)、癌胚抗原(CEA)、前列腺特异性抗原(PSA)检测等。由于肿瘤标识物对应急性的要求相对不高,其POCT 市场相对不大,国内企业相对较少进入。

四、公司分析

1.上市公司及新三板挂牌企业

640.webp (12).jpg
640.webp (13).jpg
640.webp (14).jpg
640.webp (15).jpg

2.非上市公司

A.血糖、糖化血红蛋白检测类企业

  • 已获融资:北京怡成、无锡博慧斯、爱奥乐医疗、爱科来医疗

  • 未获融资:艾康生物、珠海柯诺医疗、北京会好生物、北京厚美德生物、天津亿朋医疗、上海惠中医疗、江苏奥迪康医学、广东优尼德生物

  • 主营业务非POCT公司:桂林优利特、深圳雷诺华科技


B.血气电解质检测仪类企业

  • 已获投资:深圳锦瑞、江苏英诺华医疗、深圳希莱恒

  • 未获投资:上海迅达医疗、北京松上、梅州康立、深圳越华、深圳凯特生物、深圳微点生物、常州博闻迪医药


C.心脏标志物、感染炎症因子、肾损伤类企业

  • 已获投资:基蛋生物(拟上市)、上海奥普生物、瑞莱生物、上海川至生物、杭州普望生物

  • 未获融资:深圳普门、深圳国赛、深圳金准生物、广州天宝颂原、南京诺尔曼、厦门宝太生物、江苏三联生物、光景生物、佰奥达生物、深圳博卡生物、北京康思润业、山东麦田生物、深圳晋百慧、重庆业为基生物


D.传染病检测、病毒检测、毒品检测、肿瘤标志物检测、食品安全检测类企业

  • 已获投资:杭州优思达、天津微纳芯、丹娜(天津)生物、上海透景、上海荣盛生物、上海执诚生物、上海仁度生物

  • 未获融资:天津中新科炬生物、北京倍肯恒业、杭州隆基生物、上海凯创生物、英科新创、湖南圣湘、安徽深蓝医疗、润和生物、北京华科泰生物、杭州德安奇生物、南通伊士生物、杭州安旭科技、厦门波生生物。


推荐理由:团队、行业地位、技术创新(略,如需详情请联系高特佳投资)

五、总结

在POCT各个细分市场,成熟市场中无创血糖检测、动态血糖检测;成长市场中心脏标记物、感染因子、传染病检测;种子市场中,生殖功能检测,这些领域需要更多关注。

未来,随着POCT检测项目和数量显着增加,将可能改变目前的检验医学格局。主要体现在以下两点:

1)中心实验室主要进行一些复杂和大批量的检测;

2)检验将更接近患者,并分布在医院的各科室和社区门诊部。

声明:
1、凡本网注明“来源:小桔灯网”的所有作品,均为本网合法拥有版权或有权使用的作品,转载需联系授权。
2、凡本网注明“来源:XXX(非小桔灯网)”的作品,均转载自其它媒体,转载目的在于传递更多信息,并不代表本网赞同其观点和对其真实性负责。其版权归原作者所有,如有侵权请联系删除。
3、所有再转载者需自行获得原作者授权并注明来源。

最新评论

关闭

官方推荐 上一条 /3 下一条

客服中心 搜索 洽谈合作
返回顶部