立即注册找回密码

QQ登录

只需一步,快速开始

微信登录

微信扫一扫,快速登录

搜索
小桔灯网 门户 查看主题

1312万元!上海海洋大学发布7月政府采购意向,聚焦水产与生命科学研究

发布者: 鹏哥 | 发布时间: 2026-3-26 14:10| 查看数: 611| 评论数: 0|帖子模式

登陆有奖并可浏览互动!

您需要 登录 才可以下载或查看,没有账号?立即注册 微信登录

×
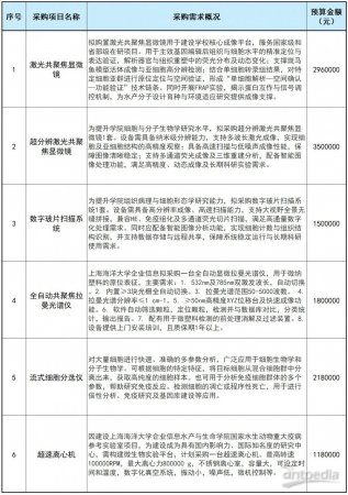
为提升学校在水产与生命科学领域的科研创新能力,上海海洋大学拟于7月采购一批高精尖科研仪器,总预算金额1312万元。此次采购聚焦分子细胞生物学、组织病理学及环境科学等前沿方向,涵盖激光共聚焦显微镜、流式细胞分选仪及拉曼光谱仪等核心设备,旨在系统构建从微观结构解析、动态功能验证到空间组学分析的全链条技术支撑体系,为国家级及省部级在研项目提供坚实的技术保障。
640?wx_fmt=jpeg&from=appmsg#imgIndex=2

最新评论

浏览过的版块

关闭

官方推荐 上一条 /3 下一条

快速回复 返回列表 客服中心 搜索 洽谈合作
快速回复返回顶部 返回列表