立即注册找回密码

QQ登录

只需一步,快速开始

微信登录

微信扫一扫,快速登录

搜索
小桔灯网 门户 资讯中心 市场观察 查看内容

2017中国医疗分享发展报告深度剖析

2017-3-10 00:04| 编辑: 小桔灯网| 查看: 1890| 评论: 0|来源: 贝壳社

摘要: (一)基础数据*2016年中国医疗分享市场交易额约为155亿元,同比增长121%,主要集中在在线问诊和手术两个领域。*2016年中国医疗分享企业融资总额约为45亿元。*2016年医疗分享领域参与提供服务的人数约256万人左右。 ...


(一)基础数据

*2016年中国医疗分享市场交易额约为155亿元,同比增长121%,主要集中在在线问诊和手术两个领域。

*2016年中国医疗分享企业融资总额约为45亿元。

*2016年医疗分享领域参与提供服务的人数约256万人左右。参与医疗分享活动的总人数已经超过2亿人,占全部网民数的27.4%。

*未来5年,如按照年均50%速度增长,2020年中国医疗分享市场规模将突破800亿元。

(二)主要论点

* 医疗分享指的是以互联网平台为载体整合海量、分散的专业化医疗资源,以便捷高效的方式满足多样化医疗服务需求的一类经济活动。

*医疗分享的四大驱动力:信息技术创新、市场需求巨大、资本市场热捧以及医疗体制改革政策利好。

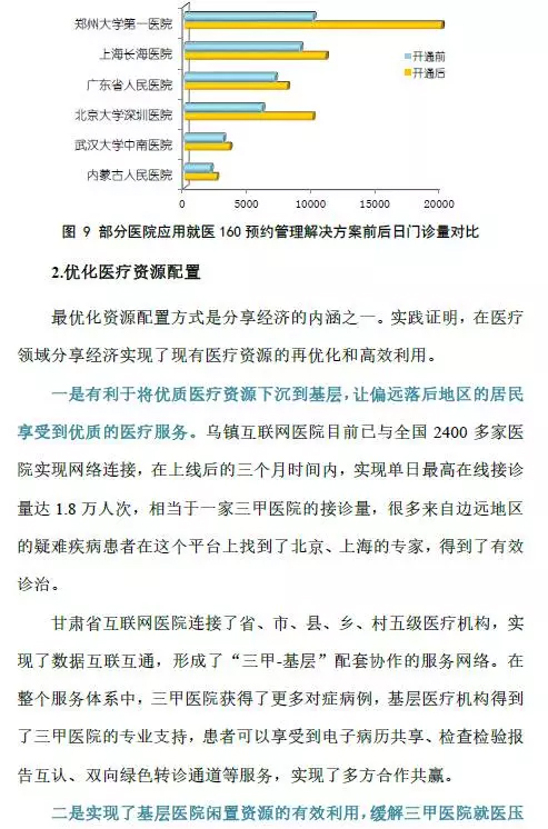
*医疗分享的四大作用:重塑医疗服务流程、优化医疗资源配置、提高医疗服务水平、助力医疗体制改革。

* 医疗分享的七大现状:市场规模高速增长、资本市场趋于理性、服务内容不断丰富、企业开始布局线下诊所、互联网医院不断涌现,互联网手术中心开始兴起、医疗分享+保险更加普及。

*当前我国推进医疗分享面临的四大问题:多点执业政策落地困难、

数据孤岛问题突出、医保体系尚未打通、政策法规亟待完善。

* 未来我国医疗分享发展的五大趋势:市场潜力巨大、线上线下融合发展将持续深化、新兴技术与医疗分享深度融合、平台企业与保险合作更加广泛、创新行业监管的要求不断提高。


来源:贝壳社

声明:
1、凡本网注明“来源:小桔灯网”的所有作品,均为本网合法拥有版权或有权使用的作品,转载需联系授权。
2、凡本网注明“来源:XXX(非小桔灯网)”的作品,均转载自其它媒体,转载目的在于传递更多信息,并不代表本网赞同其观点和对其真实性负责。其版权归原作者所有,如有侵权请联系删除。
3、所有再转载者需自行获得原作者授权并注明来源。

最新评论

关闭

官方推荐 上一条 /3 下一条

客服中心 搜索 洽谈合作
返回顶部