立即注册找回密码

QQ登录

只需一步,快速开始

微信登录

微信扫一扫,快速登录

搜索
小桔灯网 门户 资讯中心 政府动态 查看内容

全国大检查!要查近5万家医疗器械企业和医院

2017-2-23 00:50| 编辑: 小桔灯网| 查看: 1895| 评论: 0|来源: 赛柏蓝器械

摘要: 2月21日,经李克强总理签批、国务院印发的《“十三五”国家药品安全规划》(以下简称《规划》)全文公布。   《规划》列出的2016年-2020年医疗器械检查任务包括:   1、国家级每年对所有第三类医疗器械 ...

2月21日,经李克强总理签批、国务院印发的《“十三五”国家药品安全规划》(以下简称《规划》)全文公布。

  《规划》列出的2016年-2020年医疗器械检查任务包括:

  1、国家级每年对所有第三类医疗器械生产企业和第二类无菌医疗器械生产企业进行一次全项目检查。2018年起,每两年对其余第二类医疗器械生产企业和所有第一类医疗器械生产企业进行一次全项目检查。每年对30—40家境外医疗器械生产企业质量管理体系情况开展检查,“十三五”期间实现对进口高风险医疗器械产品全覆盖检查。

  2、每年全覆盖检查对储运有特殊要求的经营企业,“十三五”期间实现对经营无菌、植入性医疗器械及体外诊断试剂的企业全覆盖检查。

  3、每年全覆盖检查三级甲等医疗机构医疗器械使用情况,“十三五”期间实现对其他使用单位全覆盖检查。

  未来几年,无菌、植入性医疗器械和第三类医疗器械都是药监部门督查的重点。而赛柏蓝器械获悉,2017年度的此类型医疗器械全国大检查已经在上月启动了,且检查覆盖生产、经营和使用全流程环节。

  据了解,2017年1月17日,国家药监总局办公厅印发了《关于加强无菌和植入性等医疗器械监督检查的通知》(以下简称《通知》)。

  《通知》要求,各地制定切实可行的工作方案,对辖区内无菌和植入性医疗器械生产、经营企业和使用单位开展深入的监督检查。

  检查范围为:各省一次性无菌、植入性医疗器械,以及除无菌、植入性的第三类医疗器械生产企业;各省部分无菌和植入性医疗器械经营企业;各省所有二、三级医院

  依据《通知》附表,全国至少1918家无菌生产企业、339家植入类生产企业、1089家其他第三类医疗器械生产企业、以及33896家经营企业、1954家三级医院、6820家二级医院都将在年内接受监督检查。

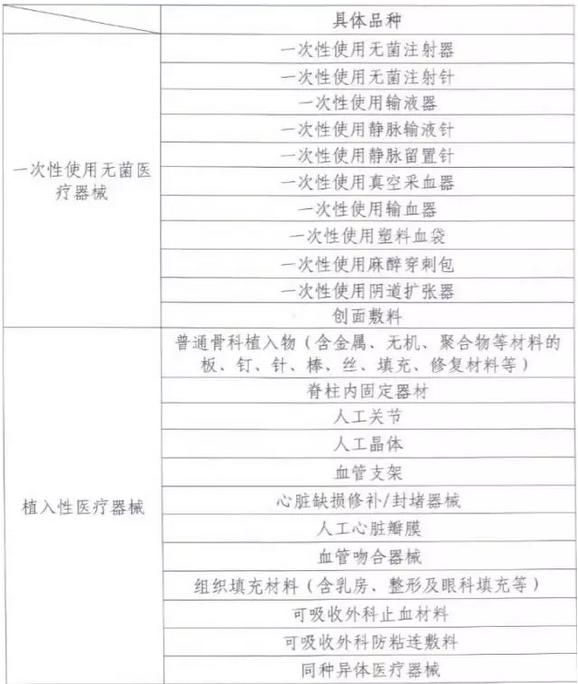
  其中,无菌、植入性器械的具体检查品种目录如下:

20170222085804.jpg


  药监总局给各省划定的检查和总结汇报截止期限为2017年12月10日前。对监督检查中发现的问题,生产经营企业和使用单位须限期整改,且由药监部门按照监督检查数量20%以上的比例展开复查。

  以下为针对不同类型企业的检查重点:

  对无菌和植入性医疗器械生产企业,重点检查:

  1、采购环节是否符合要求,是否对供应商进行审核评价。企业不得采购低于法律、法规和国家强制性标准要求的产品,并应有相应的检验和验证记录;

  2、洁净室(区)的控制是否符合要求;

  3、灭菌过程是否符合要求,尤其是产品的无菌性能和环氧乙烷残留量应满足标准要求,并有检验记录;

  4、生产环节是否对特殊工序和关键过程进行了识别和有效控制;

  5、产品可追溯性是否符合要求;

  6、医疗器械不良事件收集和产品召回。

  其他第三类医疗器械生产企业重点检查:

  1、质量管理体系是否健全;

  2、企业是否配备与所生产产品和规模相匹配的生产、工艺设备,并有效运行;

  3、企业是否建立供应商审核制度;

  4、产品是否可追溯;

  5、是否建立并落实质量控制程序;

  6、不良事件监测和产品召回。

  经营环节:

  1、购销渠道是否合法;

  2、进货查验记录和销售记录中的记录事项是否真实完整;

  3、是否经营无注册证、无合格证明文件、过期、失效或淘汰的医械产品;

  4、运输、储存条件是否符合标签和说明书的标识要求;

  5、是否具有与所经营产品相适应的技术培训和售后服务能力。

  使用环节:

  1、是否配备与规模相适应的医械质管机构或人员;

  2、是否建立覆盖全过程的使用质量管理制度;

  3、是否按规定对医疗器械采购实行统一管理;

  4、是否严格查验供货商资质和产品证明文件;

  5、是否妥善保存相关记录和资料;

  6、对无菌和植入类医疗器械是否建立并执行使用前质量检查制度;

  7、是否对植入和介入类的器械建立使用记录,使用记录是否保存,相关资料是否纳入信息化管理系统,确保相关信息具有可追溯性等。

 
声明:
1、凡本网注明“来源:小桔灯网”的所有作品,均为本网合法拥有版权或有权使用的作品,转载需联系授权。
2、凡本网注明“来源:XXX(非小桔灯网)”的作品,均转载自其它媒体,转载目的在于传递更多信息,并不代表本网赞同其观点和对其真实性负责。其版权归原作者所有,如有侵权请联系删除。
3、所有再转载者需自行获得原作者授权并注明来源。

最新评论

关闭

官方推荐 上一条 /3 下一条

客服中心 搜索 洽谈合作
返回顶部