立即注册找回密码

QQ登录

只需一步,快速开始

微信登录

微信扫一扫,快速登录

搜索
小桔灯网 门户 资讯中心 专家视角 查看内容

顶眼时评:论中国POCT行业之战国七雄

2016-10-28 19:07| 编辑: 小桔灯网| 查看: 2315| 评论: 0|来源: 一岩九顶

摘要: 近日探访了在杭州召开的第一届中国(国际)实验医学仪器试剂耗材博览会(CACLP秋季会),和年初西安召开的CACLP春季会相比,本次会议略显逊色。展会首次召开、学术会议密集、承办单位单薄、暴雨不期而至等多种因素导 ...

近日探访了在杭州召开的第一届中国(国际)实验医学仪器试剂耗材博览会(CACLP秋季会),和年初西安召开的CACLP春季会相比,本次会议略显逊色。展会首次召开、学术会议密集、承办单位单薄、暴雨不期而至等多种因素导至了会议人气不足、展位稀疏。热切期望明年可有所改善,把秋季会办成如CMEF一般,一年双响。

CCEM.png

本次会议展商、展品不多,笔者索性炒下冷饭。POCT行业内的佼佼者,大多分布在广东、上海、南京等东南沿海发达地区或者政治文化中心;从技术能力条线分类,则可以分为以代理进口产品为主的深圳瑞莱、中翰盛泰、珠海希亚克,和代表国货的万孚、基蛋、奥普、明德、国赛、普门、热景7家公司。中国之事自当由国货代言,当下态势犹如战国时代。国货POCT的“战国七雄”,谁能成为执牛耳者,谁能建立“秦汉”之势,为国货代言,请各位看官和小编一起从“历史、当下、未来”多角度研判。

企业.jpg

历  史------ “战国七雄”的“建国”和“国策”
时间会证明一切。百年老店能屹立不倒青春永驻,与它的时间积淀、市场定位密切相关。处于POCT行业的 “战国七雄”,和罗氏、雅培等百年老店在时间、定位方面的法则是一样的:临床、市场的资源需要时间来积淀,不可能一蹴而就;资金、市场的资源需要根据定位进行优化,毕竟投入精力在地方才会有收货。来看“战国七雄”的创立时间和产品定位:

1.jpg

从时间、定位两方面看,万孚、基蛋、奥普可以说是行业的领跑者。十多年以上的行业经验,专业唯一的产品定位,可以作为POCT行业风向标。

当  下------ “战国七雄”的“经济”和“粮草”
近期的行业研究报告显示,截至2015 年5 月底,全国医疗卫生机构数达98.7 万个,其中:医院2.6 万个,基层医疗卫生机构92.2 万个,专业公共卫生机构3.5 万个,其他机构0.3 万个。2015 年我国体外诊断市场规模突破300亿元,POCT市场规模超过50亿元:以品牌分类,进口产品占有约30亿,国货产品约20亿元;以疾病分类,心血管类、感染类、糖尿病类市场均超过10亿元规模;妊娠类、传染病类、肿瘤类、血气类市场也均将近5亿元的规模。这些数据表明,即便是在中国市场,国货也并非占据主导地位;而细分市场已经稳定并形成规模。
随着国家政策对国产品牌的扶持、分级诊疗、两票制等医改措施的推进,国货的份额势必逐步增大。在这个政策利好的背景下, “战国七雄”,又是如何布局细分市场的产品结构呢:

2.jpg

除了被雷杜米特、Roche等进口品牌占据绝大部分份额的血气市场,老牌的国内POCT厂商在其他各细分市场均做了布局规划,多点开花,毕竟细分市场是由真的“市场”左右,而非国家政策。这种布局,也是行业经验丰富、产品定位专注的一种体现。
那么在产品结构下的营业收入状况又是如何呢?

3.jpg

“战国七雄”分掉了20亿国货市场的一半。有了良好的营业收入,才可以如滚雪球般把市场做大做好,才可以投入更多的资源开发新的产品,即是大军未动、粮草先行。

未  来------ “战国七雄”的“愿景”和“军备”
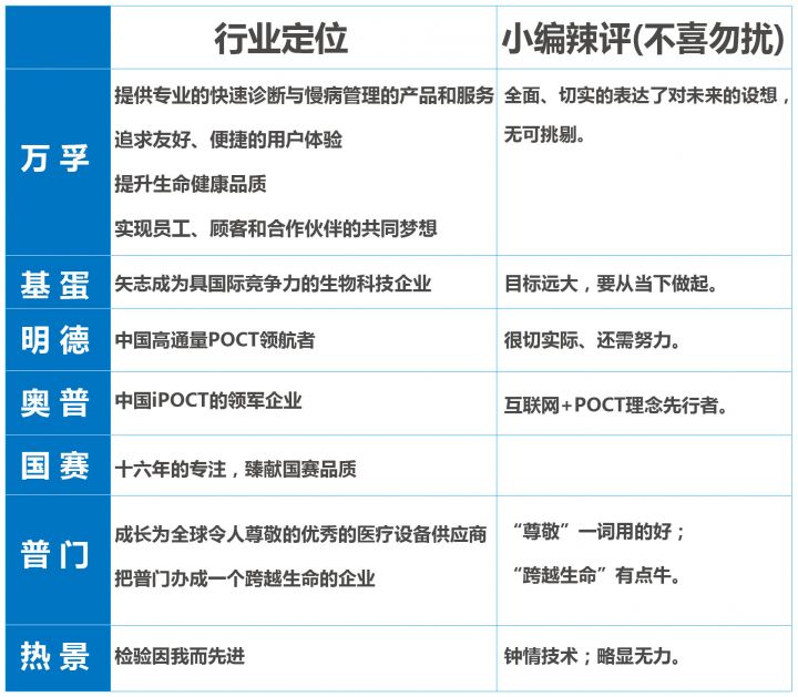
借用拿破仑的名言为喻:不想当将军的士兵不是好士兵。没有伟大愿景的企业,也难以发展出王者范。和各位看官分享各家的对未来的期许,并附带小编的个人辣评,无意冒犯,不喜勿喷。

4.jpg

企业的愿景指导着企业的发展方向,愿景没有好坏,但在小编心里,目光远大而又有图可循;因势利导而又不失情怀,方为上品。   

愿景的实现基于优质平台的开发和知识产权的保护,依本文主旨,即是军备竞赛了。“战国七雄”均是国字头的“高新技术企业”,ISO、CE、GMP、TUV认证也是一应俱全,那么就从平台、应用、专利上一较高下:

5.jpg

液相优于固相,这个观点笔者在前篇微文中已经表述,但并非表示固相没有市场;金标、比浊、荧光是三种不同灵敏度的平台,能满足配套项目的分析性能要求即可,也并非灵敏度越高越好。总的来说,多平台、多方法学的公司,相当于拥有多种武器,更能适应繁杂市场的需求。

6.jpg
专利数量.png

对知识产权的关注,国内才刚刚开始,但总算开始了,相信这种公司的“软实力”将在未来几年扮演重要的角色。专利的申请数量,可以从侧面反映公司对研发的投入力度,从数据上看,万孚、基蛋在近10年的总数量上占据前排;但只有奥普保持每年专利申请数量呈增长态势。

“2016年2月,Abbott以58亿美元收购POCT行业领导者Alere,加强了其全球诊断业务”,年初的这条新闻震动了检验界。然而类似的收购案早有发生,只是未涉及POCT行业而已,例如早在2007年SIEMENS就成功收购了Dade Behring,而IT界的Microsoft收购NOKIA;Google收购Motorola也分别在2013、2011年发生。

兼并收购是“军备”的另一种方式,在两票制等医改大背景下,对渠道商的收购,也是行业内暗流涌动的一种态势了。然而,收购需要有财力,股份制改革并上市,就成了另一个趋势。“战国七雄”中万孚上市创业板、明德上市新三板;基蛋、热景完成了股份制改革;奥普引入全球最大的专注于生物医疗领域的投资公司“奥博资本”,现已正式转型为混合所有制经济实体,并准备上市。资本市场的道路,也已经成为必经之路了!国赛、普门何时启动呢?

总  结------ “战国七雄”对号入座

多角度分析了“战国七雄”的情况后,看官应是有了大概的印象。那么我们再玩的有趣一点,从“建国、国策、经济、粮草、愿景、军备“多个角度评分(优势2分、无优势1),给战国七雄按战国初期的实力对号入座:
8.jpg
地图.png
天下大势,合久必分,分久必合。

“战国七雄”纷争才起,顺应时势,转型变革,才能在大浪淘沙中站稳。一统天下是发展必然,时间会给出最终的答案。

CMEF秋季会即将在本周末拉开帷幕,盛传GPS(GE、PHILIPS、SIEMENS)将不会抛头露面,这是否预示着国货时代即将来临了呢?借用狄更斯的名言:这是一个最坏的时代,这是一个最好的时代。历史的车轮挡不住,国货雄起势在必行。

国货当自强!

 
声明:
1、凡本网注明“来源:小桔灯网”的所有作品,均为本网合法拥有版权或有权使用的作品,转载需联系授权。
2、凡本网注明“来源:XXX(非小桔灯网)”的作品,均转载自其它媒体,转载目的在于传递更多信息,并不代表本网赞同其观点和对其真实性负责。其版权归原作者所有,如有侵权请联系删除。
3、所有再转载者需自行获得原作者授权并注明来源。

最新评论

关闭

官方推荐 上一条 /3 下一条

客服中心 搜索 洽谈合作
返回顶部