立即注册找回密码

QQ登录

只需一步,快速开始

微信登录

微信扫一扫,快速登录

搜索
小桔灯网 门户 资讯中心 检验杂谈 查看内容

一文让你秒懂化验单

2016-10-9 00:25| 编辑: 小桔灯网| 查看: 2177| 评论: 0|来源: 护士学习笔记

摘要: 临床上五花八门的检查单是否让你晕头转向,不知所云!下列密密麻麻的数字及他们代表的意义,多多少少你得知道点吧!尿常规 血常规 其他检查 生化检查 零散检验小知识1、谷丙转氨酶/丙氨酸氨基转移酶SGPT/ALT(0- ...

20161008020448139.jpg

临床上五花八门的检查单是否让你晕头转向,不知所云!下列密密麻麻的数字及他们代表的意义,多多少少你得知道点吧!

尿常规

20161008015825836.jpg

血常规

20161008015837917.jpg

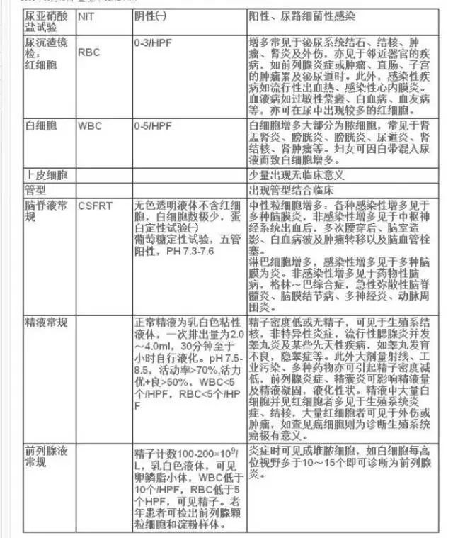
其他检查

20161008015906196.jpg

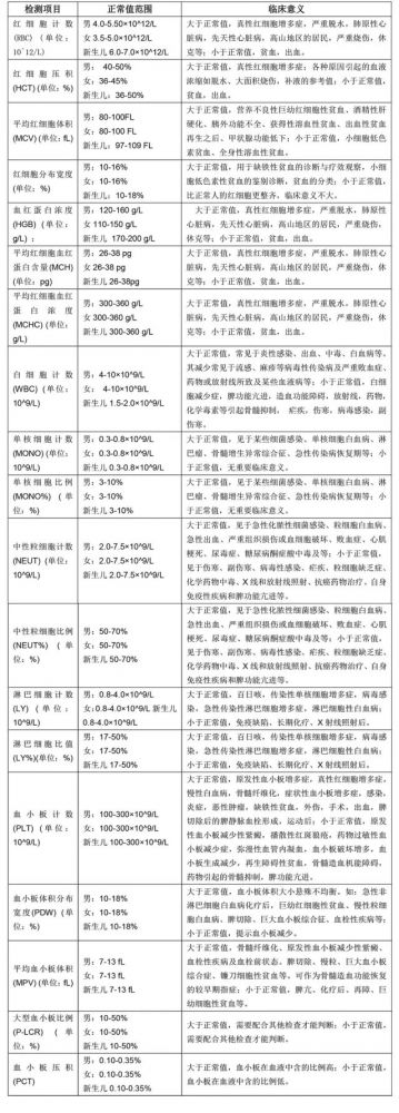
生化检查

20161008015931141.jpg

零散检验小知识

1、谷丙转氨酶/丙氨酸氨基转移酶

SGPT/ALT(0-40U/L)

①显着增高见于各种肝炎急性期药物引起的肝病肝细胞坏死。

②中度增高,肝癌、肝硬化、慢性肝炎及心梗。

③轻度增高胆道阻塞性疾病

2、总胆红质素(T-BIL:0~18.8umol/l)

总胆红素增高,如肝细胞损害、肝内和肝外胆道阻塞、溶血病、新生儿溶血性黄疸。

血清总蛋白增加

①脱水如水份摄入不足下痢呕吐糖尿病酸中毒,肠梗阻或穿孔,灼伤,外伤性休克,急性传染病等。

②多发性骨髓瘤单核细胞性白血病。

③结核,梅毒,血液原虫病等。

血清总蛋白降低

①出血、溃疡、蛋白尿等。

②营养失调、低蛋白饮食、维生素缺乏症、恶性肿瘤、恶生贫血、糖尿病、妊娠毒血症等。

3、血清白蛋白(ALB:35.0~55.0G/L)

与血清总蛋白测定基本相同

4、碱性磷酸酶(ALP)

成人20-110U/L

儿童20-220U/L

增高见于①骨髓疾患②肝胆疾患③其它甲亢甲状腺腺瘤、甲旁亢。

5、γ-谷氨酰基转移酶(GGT)

(γ-GT)<50U/L

①明显增高:肝癌、阻塞性黄疸、晚期性肝硬化、胰头癌

②轻中度增高:传染性肝炎、肝硬化、胰腺炎

③酗酒,药物等所致

6、胆固醇(CHO)

0~5.18mmo1/L

<200<>

①用于高脂蛋白血症与异常脂常脂蛋白血症的诊断、分析。

②用于脑血管疾病危险因素的判断。

7、甘油三脂(TG)

0~1.6pmmo1/L

青年<150<>

老年<200<>

增高见于遗传因素,饮食因素,糖尿病、肾病综合症及甲状腺功能减退、妊娠、口服避孕药、酗酒等。

降低(低于人群的5%位数)无重要临床意义。过低见于消化吸收不良、慢性消耗性疾病、甲亢、肾上腺皮质功能低下、肝实质性病变、原发性β-脂蛋白缺乏症。

8、高密度脂蛋白脂固醇(HDL-C)

1.16-1.55mmo1/L

男>40(1.03)

女>45(1.16)

1.生理性升高:运动(如运动员一般HDL—C较高)、饮酒、妇女服用避孕药、一些降胆固醇药物(如诺衡)等。

2.生理性降低:少运动的人,应激反应后。

3.病理性降低:冠心病、高甘油三酯血症患者、肝硬化、糖尿病、慢性肾功能不全、营养不良。

4.病理性升高:慢性肝病、慢性中毒性疾病、遗传性高HDL血症。

HDL胆固醇是一种和总胆固醇浓度无关的危险因素,而且有很高的预期价值。因此,HDL胆固醇浓度的测定对冠心病危险的评估是必需的。

9、低密度脂蛋白胆固醇(LDL-C)

2.84~3.10mmol/L

增多是动脉粥样硬化的主要危险因素。

10、淀粉酶(AMS)

血清0-220U/L

尿<1000U/L

增多见于急性胰腺炎,流行性腮腺炎。

减低见于严重肝病(血清尿淀粉酶同时降低)

11、二氧化碳结合率/力(CO2-Cp)

45.0~65.0ml%

降低见于代谢性酸中毒或呼吸性碱中毒的代偿增多,代谢性碱中毒和呼吸酸性中毒的代偿。

六、乙肝五项指标含义:

HBsAg、抗HBs 、HBeAg、抗 HBe、抗 HBc。以上即为乙肝的“ 二对半”,正常均阴性。

下列各种 “组合 ”的阳性,其意义如下:

①HBsAg、 HBeAg、抗 HBc(1 、3、 5项)阳性:急性或慢性乙肝。俗称 “大三阳” 。

② HBsAg、抗HBe 、抗HBc( 1、 4、5 项)阳性:急性乙肝趋向恢复、无症状HBV(乙肝病毒)携带者。俗称 “小三阳 ”。

③ HBsAg、抗 HBc( 1、5 项)阳性:无症状HBV(乙肝病毒)携带、急性 HBV感染。

④抗 HBs、抗HBe 、抗HBc( 2、 4、5 项)阳性:表示感染后恢复,已获得免疫力。

⑤抗HBe、抗 HBc( 4、5 项)阳性:有既往感染史、急性HBV感染恢复期。

⑥抗 HBs( 2项)阳性:被动或主动免疫,对HBV (乙肝病毒)有免疫力。

⑦抗HBc阳性( 5项):急性 HBV(乙肝病毒)感染核心窗口期(尚未发病但可传染)。

七、凝血四项

取血做凝血4项检查,凝血四项包括凝血酶原时间(PT)、活化部分凝血活酶时间(APTT)、凝血酶时间(TT)、纤维蛋白原(Fbg)。目的是在术前了解患者的止血功能有无缺陷,以事先有所准备,防止术中大出血而措手不及。人体的止血功能十分重要。当人意外受伤流血时,止血功能迅速发挥作用,使血液凝固堵住伤口而止血,避免血液大量丢失。当患者需要手术时,医师必须事先了解患者的止血功能,如止血功能不健全,患者术中可能会大出血以至发生手术意外甚至死亡。

(1)血浆凝血酶原时间(PT)

是血检前状态、DIC及肝病诊断的重要指标,作为外源性凝血系统的过筛试验,也是临床口服抗凝治疗剂量控制的重要手段。

延长见于:

a、广泛而严重的肝脏实质性损伤,主要由于凝血酶原及有关各凝血因子生成障碍。

b、VitK不足,合成Ⅱ、Ⅶ、Ⅸ、Ⅹ因子均需VitK。当VitK不足时生成减少而致凝血酶原时间延长。亦见于阻塞性黄疸。

c、DIC(弥散性血管内凝血),因广泛微血管血栓而消耗大量凝血因子。

d、新生儿自然出血症、先天性凝血酶原缺乏抗凝治疗。

缩短见于:

血液呈高凝状态时、为弥散性血管内凝血早期、心梗、脑血栓形成

(2)凝血酶时间(TT)

延长见于:

肝素或类肝素物质增多、AT-Ⅲ活性增高、纤维蛋白原量和质异常

(3)部分活化凝血活酶时间(APTT)

反映血浆中凝血因子Ⅷ、Ⅸ、Ⅺ、Ⅻ水平,是内源性凝血系统的筛选试验。常用APTT对肝素抗凝治疗进行监控。

延长见于:

a、凝血因子Ⅷ、Ⅸ、Ⅺ、Ⅻ缺乏

b、凝血因子Ⅱ、Ⅴ、Ⅹ及纤维蛋白原减少

c、有肝素等抗凝物质存在

d、纤维蛋白原降解产物增多

e、DIC

(4)血浆纤维蛋白原(Fib)

增高:烧伤、糖尿病、急性感染、急性肺结核、癌肿、亚急性细菌性心内膜炎、妊娠、肺炎、胆囊炎、心包炎、败血症、肾病综合症、尿毒症、急性心肌梗塞后

减少:先天性纤维蛋白原

 
声明:
1、凡本网注明“来源:小桔灯网”的所有作品,均为本网合法拥有版权或有权使用的作品,转载需联系授权。
2、凡本网注明“来源:XXX(非小桔灯网)”的作品,均转载自其它媒体,转载目的在于传递更多信息,并不代表本网赞同其观点和对其真实性负责。其版权归原作者所有,如有侵权请联系删除。
3、所有再转载者需自行获得原作者授权并注明来源。

最新评论

关闭

官方推荐 上一条 /3 下一条

客服中心 搜索 洽谈合作
返回顶部