立即注册找回密码

QQ登录

只需一步,快速开始

微信登录

微信扫一扫,快速登录

搜索
小桔灯网 门户 资讯中心 专栏文章 产品经理 查看内容

IVD产品经理对于诊断流程的思路(下)

2016-8-12 06:53| 编辑: 小桔灯网| 查看: 2946| 评论: 0|来源: 小桔灯网 作者:纳兰烙烙

摘要: 本期小编分享的产品思路—高血压何为高血压? 高血压是持续血压过高的疾病,会引起中风、心脏病、血管瘤、肾衰竭等疾病,是一种以动脉压升高为特征,可伴有心脏、血管、脑和肾脏等器官功能性或器质性改变的全身性疾 ...
234633ljqca0stzjt50hsa.jpg.thumb.jpg
本期小编分享的产品思路高血压
何为高血压?

高血压是持续血压过高的疾病,会引起中风、心脏病、血管瘤、肾衰竭等疾病,是一种以动脉压升高为特征,可伴有心脏、血管、脑和肾脏等器官功能性或器质性改变的全身性疾病,它有原发性高血压和继发性高血压之分。

高血压发病的原因很多,可分为遗传和环境两个方面。

在未用抗高血压药情况下,收缩压≥139mmHg和/或舒张压≥89mmHg,按血压水平将高血压分为1,2,3级。收缩压≥140mmHg和舒张压<90mmHg单列为单纯性收缩期高血压。


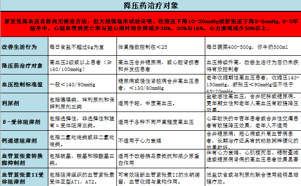
高血压的诊断流程是如何的?
11.png

原发性和继发性高血压的区别如何?
22.jpg
33.png
34.png
45.png
55.png

上述为小编个人观点,如有不同欢迎斧正。
 
声明:
1、凡本网注明“来源:小桔灯网”的所有作品,均为本网合法拥有版权或有权使用的作品,转载需联系授权。
2、凡本网注明“来源:XXX(非小桔灯网)”的作品,均转载自其它媒体,转载目的在于传递更多信息,并不代表本网赞同其观点和对其真实性负责。其版权归原作者所有,如有侵权请联系删除。
3、所有再转载者需自行获得原作者授权并注明来源。

最新评论

关闭

官方推荐 上一条 /3 下一条

客服中心 搜索 洽谈合作
返回顶部