立即注册找回密码

QQ登录

只需一步,快速开始

微信登录

微信扫一扫,快速登录

搜索
小桔灯网 门户 资讯中心 政府动态 查看内容

GSP“撤证”“整改”不止步:哪些是重点飞检对象?企业如何应对?

2016-8-11 01:13| 编辑: 小桔灯网| 查看: 2305| 评论: 0|来源: 医药经济报

摘要: 刚刚过去的周末,广东省食品药品监督管理局网站又公告了一则GSP撤证公告“广东省食品药品监督管理局撤销GSP认证证书公告”(2016年第16号),和一则限期整改公告“广东省食品药品监督管理局GSP限期整改公告”(2016 ...


刚刚过去的周末,广东省食品药品监督管理局网站又公告了一则GSP撤证公告“广东省食品药品监督管理局撤销GSP认证证书公告”(2016年第16号),和一则限期整改公告“广东省食品药品监督管理局GSP限期整改公告”(2016年第8号)。

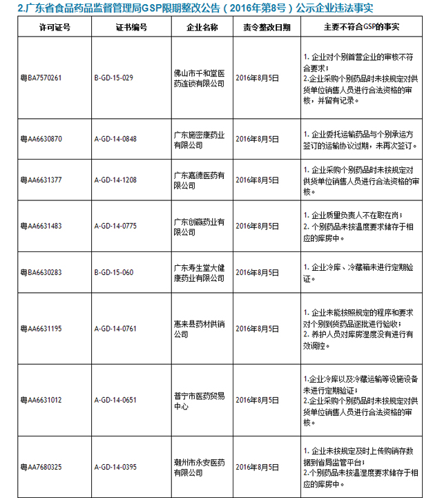
撤销公告中,公示2家药企撤销GSP证书,根据《广东省食品药品监督管理局药品生产经营单位信用分类管理的实施办法》(粤食药监法〔2014〕109号)规定,评定其信用等级为“严重失信”;限期整改公告中30家药企被责令限期整改。

近阶段,撤证或限期整改几乎每周一更新,频率极高,上周末更是发出两则公告。

六类重点飞检对象:覆盖全省,没有侥幸

自2016年6月药品经营企业自查工作结束后,药监局飞检持续不断,在笔者看来,以下几类药品经营企业列入重点飞检对象:

1.经营中药材、中药饮片、特殊管理药品企业;

2.未提交自查报告的;

3.广东省数据上传平台数据可疑的;

4.严重失信企业;

5.经营冷链药品的企业;

6.GSP认证后未跟踪审计的。

2016年度至今,广东飞检撤证共16号文,撤证企业总数29家;限期整改公告共7号文,责令整改企业总数已高达122家。从飞检撤证和责令整改企业分布情况看,遍布广东各个地级市,对于部分存在侥幸心理的企业来说,则是重重的警示和打击。

本年度上半年,广东省的飞检组加强日常督察检查、保持政策高压、严格执法,飞检“覆盖全省药品经营企业”的决心十足!2016年,飞行检查成为日常监管重要手段,此新形势已很是明显且卓有成效,监管者对于药品流通市场不规范、不合规行为坚决打压,间接扶持大型正规企业、压缩小而乱者。

面对“最严厉监管年”:企业管理五要素

对于企业老板而言,与其等待药监局飞检撤证甚至给予处罚,不如主动撤出药品流通市场,亦乃一明智之举。

2016年,已在印证“最严厉监管年”之说,广大药品经营企业,仍需面对未知频率、强度的飞行检查。

那么,对于企业老板和管理人员来说,调整企业管理便是捉襟见肘。笔者看来,企业管理紧绕几大要素展开:

1.诚实守信、依法经营;

2.企业组织架构、人员管理;

3.设施设备;

4.文件记录;

5.过程管理。

当企业人员水平达不到管理要求的情况,可以借助外部支援,注入外来知识力量。以小的支出换取长远的利润发展,何乐而不为!

附:

 
声明:
1、凡本网注明“来源:小桔灯网”的所有作品,均为本网合法拥有版权或有权使用的作品,转载需联系授权。
2、凡本网注明“来源:XXX(非小桔灯网)”的作品,均转载自其它媒体,转载目的在于传递更多信息,并不代表本网赞同其观点和对其真实性负责。其版权归原作者所有,如有侵权请联系删除。
3、所有再转载者需自行获得原作者授权并注明来源。

最新评论

关闭

官方推荐 上一条 /3 下一条

客服中心 搜索 洽谈合作
返回顶部