史上最全最新液体活检行业报告出炉,全面透彻解析液体活检技术、应用、行业及公司,一篇报告掌握液体活检全部资讯,仔细看完再投票,液体活检哪家强,不去山东找蓝翔! 液态活检介绍 “我整天都惴惴不安。那天晚些时候我做了一个细胞切片检查,医生将内窥镜放进我的喉咙,经胃抵达肠道。他用针穿刺我的胰腺,从肿瘤上取下一些细胞……”乔布斯曾经如此回忆自己的抗癌经历,而他所述的正是基因测序进行“个性化治疗”的组织活检过程,这是目前流行于全球的“精准医疗”技术代表性的诊断手段。这一治疗方式使得乔布斯获得了比一般胰腺癌患者更多的生存时间,但显然,手术本身是痛苦的。 如今,随着科技的发展,通过抽取少量血液来分析肿瘤信息的“液态活检”已经逐渐具有赶超和替代传统活检的趋势。本质上,液态活检是分子诊断在样本来源上的延伸,是分子诊断市场容量的扩容,是实现为患者做出更好诊断服务的切入点。在2015 年,“液态活检”被权威科技媒体《麻省理工评论》评为十大科技突破。 在癌症早期筛查市场,液态活检将逐渐替代血液肿瘤标志物筛查 目前市场上已经有癌症早期筛查的体检项目。体检中选择的肿瘤标志物是肿瘤发生和增殖的过程中,由肿瘤细胞产生或者是机体对肿瘤细胞反应而产生的一类物质,其主要成分是蛋白质。但是,这些蛋白往往在正常细胞内也有表达,而且正常细胞的表达情况有时也与人的生理状态相关,表达情况不稳定。目前肿瘤标志物的筛查存在以下问题: 1) 假阳性率高。 2) 肿瘤标志物受多种非肿瘤因素影响。 3) 一种肿瘤标志物,与多种疾病相关联,不能通过肿瘤标志物的类型判断癌症发生的部位。 4) 肿瘤标志物正常,并不能排除肿瘤发生的可能。 肿瘤标志物与液态活检对比 千亿液态活检市场即将开启 JP 摩根将液体活检分为早期筛查、诊断分型、药物伴随检测、患者病情检测4 个细分领域,预计全球市场潜力为230 亿美元;高盛也将液体活检应用分为4 个领域,预计其在美国的市场潜力可达到140 亿美元,并预测该市场需要5-15 年才能完全成熟。液态活检领域的专家卢煜明也表示“癌症液体活检未来市场约400 亿美元。根据公开资料上不同机构的预测,我们可以看到,未来液态活检将有百亿美元的市场空间,其中肿瘤的早期筛查占比最大。” 液态活检—全方位监控癌症 液态活检分类 作为体外诊断的一个分支,液态活检是一种非侵入式的血液测试,能监测肿瘤或转移灶释放到血液的循环肿瘤细胞(CTC),循环肿瘤DNA(ctDNA)碎片或者外泌体,是检测肿瘤、辅助治疗的突破性技术。CTC 是由实体瘤或转移灶释放的,进入外周血循环的肿瘤细胞,侧重于细胞病理,适用于治疗后的病情监测,判断预后等;而ctDNA 是肿瘤细胞释放到血液循环系统中的DNA,侧重基因层面,获取突变信息,适用于早期筛查,个性化用药指导,耐药性监测等;外泌体所含信息丰富,包括蛋白质,RNA 等,不仅能用于临床诊断,还有可能能够用于疾病的治疗,未来发展空间广阔。 CTC,ctDNA和外泌体优势互补,未来前景广阔 CTC,ctDNA 和外泌体的优缺点比较 CTC,ctDNA 和外泌体虽然都是液态活检的检测对象,但各有特色。从本质上来说,CTC,ctDNA 和外泌体,这三者的用途不完全一样,诊断是个大拼图,必须综合起来才能解决所有问题。比如:CTC 能提高诊疗的精确性,而ctDNA侧重于靶向用药和耐药性指导。外泌体目前还没有成熟的产品,但是外泌体稳定性强,且适用范围广。单一使用CTC 的临床意义将不断降低,CTC的价值将更多展现在与ctDNA 的综合应用,这样可以充分结合ctDNA 高灵敏度,以及CTC 高特异性,全息化的优势。未来,液态活检各种方式的联合使用将是大趋势。下面我们以2015 年厦门CSCO 年会上的液态活检应用实例来看看未来液态活检的应用前景。 根据2015 年CSCO 年会上福州某医院提到的肺癌早期综合检测及预防案例来看,液态活检在癌症的整个疾病周期都有应用。首先,他们在CTC 检测中发现该患者10mL 血液中有22 个肿瘤循环细胞,提示可能存在肿瘤细胞。进一步的基因检测发现其癌标NSE 为72.6,远大于17 的参考值,以此判断该患者体内可能已经患有癌症。基因测序发现其XPC 基因有突变,提示可能患有肺癌。接下来,利用传统的肺癌影像学检测方式发现,其右肺具有弥散状阴影,这是肺纤维化的标志,也是肺细胞癌变的标志。通过对癌细胞的全基因测序,提示可能的的癌症特征,并提供对应的个性化用药指导。治疗后,利用CTC 检测进行定期的监测,如果发现CTC 上升,需要继续治疗。另一例是直肠癌的检测与治疗,也是在患者体内首先发现了CTC 细胞,通过检测判断可能患有直肠癌。肠镜检测发现肠部有低分化腺瘤,做了对应的病理性切除。然后通过CTC 和ctDNA 检测实时检测疾病进展情况。 科研突破、基因测序利好政策频出,液态活检迎来发展催化剂 我们在Pubmed 上以“circulating tumor cells”,“exsome”和“circulatingtumor DNA”为关键词,对应发表论文如上图所示。从科学研究的角度看,CTC 和ctDNA 的研究在近年来都呈现爆发式增长。其中,CTC 在1869 年就有相关报道,对CTC 的研究在2008 年开始呈现高速增长,其检测技术已经相对成熟。ctDNA 在2012 年才开始高速增长,早期筛查的检测技术相对而言并不成熟,市场上检测手段和检测靶点层出不穷,有待未来更深入的研究。外泌体一词最早出现在1981 年(Biochim.Biophys.Acta.645,63-70,1981),但是直到2007 年发现外泌体可作为细胞间基因交流的机制(包括mRNA 和miRNA)(Nat. Cell Biol. 9, 654–659, 2007),才重新激发了人们对外泌体领域的兴趣。直到2008 年外泌体的研究才开始出现爆发式增长。并且在初期就呈现出爆发增长的态势,在2015 年其论文发表数量就超过2000篇,可见其在科研领域受重视程度很高。 国家近期对于液态活检或者基因检测的政策 美国液态活检公司分布(按检测对象) 中国液态活检公司分布(按检测对象) 根据公开资料上美国和中国液态活检公司的统计我们可以看到,美国的CTC 检测公司较多,ctDNA 相对较少,外泌体作为新兴的检测对象,2008 年才有外泌体检测公司成立。总的来说,中国的体外活检起步比美国晚5 年左右,2011 年才开始呈现爆发式增长。以CTC 或ctDNA 为检测对象的公司数量基本相同,目前还没有中国公司具有检测外泌体的能力。在下文中,我们将对中美液态活检市场这些公司进行细致的比较。 美国主要精准医疗公司经营范围比较 中国主要液态活检公司比较 从研发实力上来看,国外的CTC 检测公司大部分都有自己独立研发的检测平台或仪器,例如:Cynveniu 公司的ClearID 微流体平台,Fluxion Biosciences 公司的的基于微流体技术以及免疫磁珠的IsoFlux 系统;ApoCell 公司的ApoStream®技术;Clearbridge Biomedics 公司的ClearCell® FX System;Creatv Microtech 公司的CellSieveTM 微型过滤器。国内的公司具有独立研发的CTC 检测仪器的公司并不多,包括丽珠集团qixiaCynvenio 公司的LiquidBiopsy 稀有细胞分离平台;北京中科纳泰与中科院国家纳米科学中心共同开发的高灵敏度多肽纳米磁珠捕获和分离CTC 技术,浚辉生物的植入静脉的CTC 微流控技术GILUPI CellCollector®,博奥晶典的基于微流控的Celsee 系统等等。我们看好有独立研发实力的公司,最好是已经具有在临床研究的产品或者已经上市产品的公司。 在检测的准确性上,目前披露的临床实验中灵敏度和准确性最高的是Foundation Medicine,其对于基因的融合,插入,缺失等常见突变准确率和灵敏度均高达99%,格诺生物公司的Genopl Rare 的灵敏度为85%,特异性99%;世和基因对于晚期癌症ctDNA 检测与组织的准确率为90%以上;药明康德关于基于ddPCR 检测EGFR 突变的灵敏度为65%,缺失的灵敏度为68%。我们可以看到,不同的公司,在ctDNA 上的检测能力相差巨大。目前在国内做ctDNA的公司很多,但是真正具有技术优势的不多,我们推荐关注在ctDNA 检测上拥有核心研发能力,大量临床数据库和具有自主开发数据分析方法的公司。 未来,液态活检将逐渐取代目前的肿瘤标志物筛查和传统活检,市场上多家公司将共享千亿市场份额。我们建议关注具有独立研发能力和拥有大量临床数据和占有渠道优势的上市公司。 |



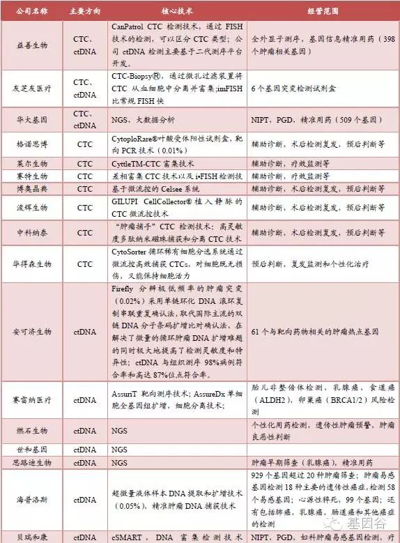
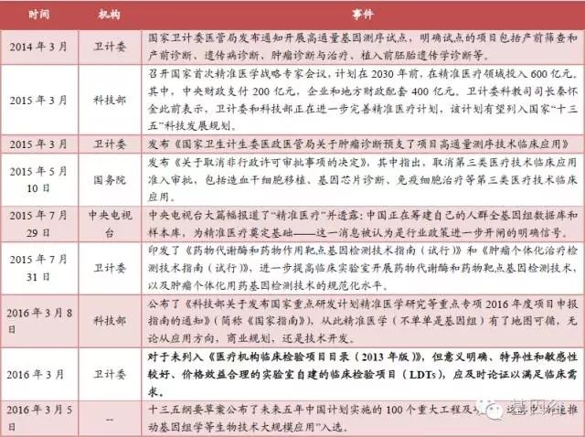
/3