立即注册找回密码

QQ登录

只需一步,快速开始

微信登录

微信扫一扫,快速登录

搜索
小桔灯网 门户 资讯中心 国内新闻 查看内容

2016年度国家科学技术奖初评通过项目公示之医学领域名单

2016-7-2 15:23| 编辑: 小桔灯网| 查看: 2695| 评论: 1|来源: 医谷

摘要: 6月30日,科技部官网发布了《国家科学技术奖励工作办公室公告第84号》和《国家科学技术奖励工作办公室公告第85号》,分别就初评通过的45项国家自然科学奖项目、48项国家技术发明奖通用项目和133项国家科学技术进步奖 ...

6月30日,科技部官网发布了《国家科学技术奖励工作办公室公告第84号》和《国家科学技术奖励工作办公室公告第85号》,分别就初评通过的45项国家自然科学奖项目、48项国家技术发明奖通用项目和133项国家科学技术进步奖通用项目(含3个创新团队)及参加2016年度国家自然科学奖、技术发明奖通用项目和科学技术进步奖通用项目初评会议的评审专家名单进行了公布,以下为初评通过的医学领域项目及评审专家名单。

2016年度国家自然科学奖初评通过项目之基础医学组2项

2016年度国家技术发明奖初评通过项目(通用项目)医药卫生组3项

2016年度国家科技进步奖初评通过项目之

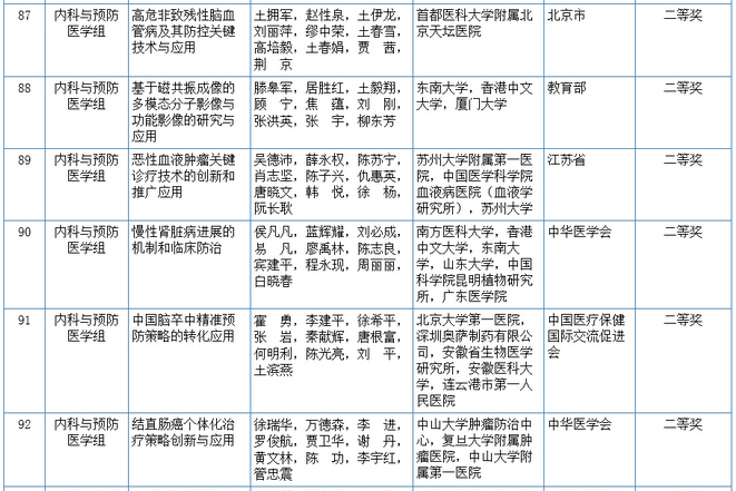
内科与预防医学组6项

中医中药组5项

药物与生物医学工程组4项

外科一组5项

外科二组4项

 

声明:
1、凡本网注明“来源:小桔灯网”的所有作品,均为本网合法拥有版权或有权使用的作品,转载需联系授权。
2、凡本网注明“来源:XXX(非小桔灯网)”的作品,均转载自其它媒体,转载目的在于传递更多信息,并不代表本网赞同其观点和对其真实性负责。其版权归原作者所有,如有侵权请联系删除。
3、所有再转载者需自行获得原作者授权并注明来源。
发表评论

最新评论

引用 dae 2016-7-4 17:41
这个值得细细研究

查看全部评论(1)

关闭

官方推荐 上一条 /3 下一条

客服中心 搜索 洽谈合作
返回顶部