立即注册找回密码

QQ登录

只需一步,快速开始

微信登录

微信扫一扫,快速登录

搜索
小桔灯网 门户 资讯中心 市场观察 查看内容

IVD(体外诊断)行业和公司深度解读

2016-6-9 00:00| 编辑: 小桔灯网| 查看: 4306| 评论: 0|来源: 星瀚投资

摘要: 1.行业知识简介 随着全世界范围的健康生活水平的提高,健康医疗需求也在不断增加。体外诊断方式(IVD)由于能在疾病早期快速准确地诊断,为及早治疗以及削减医疗成本提供了机会。 体外诊断是诊疗前提,医技发展重 ...
1.行业知识简介

随着全世界范围的健康生活水平的提高,健康医疗需求也在不断增加。体外诊断方式(IVD)由于能在疾病早期快速准确地诊断,为及早治疗以及削减医疗成本提供了机会。

体外诊断是诊疗前提,医技发展重要指标。IVD 是在人体之外对人体标本进行检测而获得的临床信息进而判断机体功能和疾病的产品和服务。体外诊断是指:在人体之外,对人体血液、体液、组织等样本进行检测,从而判断疾病或机体功能的诊断方法,国际上统称为 IVD(in-Vitro Diagnostics)。体外诊断被誉为“医生的眼睛”,是现代检验医学的重要载体,提供了大部分临床诊断的决策信息,日益成为人类疾病预防、诊断、治疗的重要组成部分。

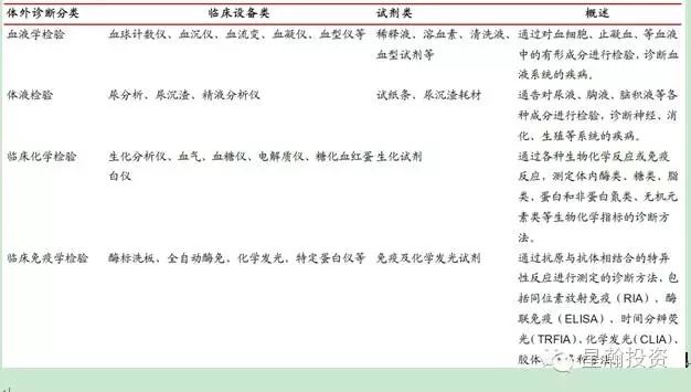
体外诊断有以下分类:
640.webp.jpg
                           
2.全球体外诊断行业的发展

体外诊断市场的增速要远高于药品,根据Rncos最新发表的《Global Point-of-Care DiagnosticsMarket Outlook 2018》(May,2014),全球体外诊断市场在2013年已经达到554亿美元。得益于科技不断进步和削减诊断成本需求的日益增长,全球体外诊断市场将持续增长,并会在2013-2018保持7%的年复合增长率。2013年, 美国占据了最大的IVD市场份额,拥有40%的占有率。欧盟凭借28%市场占有率紧随其后。

全球排名前 5 的厂家分别为罗氏、雅培、西门子、强生和贝克曼,其市场份额合计超过 50%, TOP5 的地位相对稳定,难以撼动。近年来,这些国际巨头在北美,欧洲等成熟市场增长放缓,新兴的不发达区域,如亚洲,拉美洲,地区增速较快,其中俄罗斯、中国、巴西和印度被称为“金砖四国”,成为了群雄逐鹿的目标。
640.webp (1).jpg

体外诊断细分市场占据份额最大的是免疫,约占整个市场的 24%。由于欧美发达地区血糖产品的渗透率高,血糖(OCT)相比中国市场巨大。国内 POCT处于发展早期阶段,以及血糖市场渗透率低,所以中国生化免疫市场份额相对较高。

3.国内体外诊断市场和公司情况

相较于发达国家,我国体外诊断产业起步相对较晚:我国人口占世界人口的 20%左右,但体外诊断市场规模仅占全球的 10%左右,人均每年的体外诊断支出还不足 2 美元,而成熟市场每人每年支出在 25-30 美元,日本超过 30 美元。虽然经过最近几年的快速发展,我国体外诊断市场规模有所提升,但与欧美成熟市场相比,差距依然很大。总体来看,全球诊断市场保持稳定增长,以我国为代表的新兴经济体市场正处于快速增长期,国内体外诊断行业具有巨大的发展空间。

中国作为新兴市场,年增长率已超过了欧美等发达国家,并在近几年会达到两位数的增长率。中国有望在2018年取代日本成为全球第三大体外诊断市场。根据Frost & Sullivan 的市场调研报告,2011年国内体外诊断市场规模超140亿元,预计2012年市场约167亿元,同比增约16.8%。

截至到 2014 年底,中国IVD 生产厂家超过 600 家,销售规模超过 1 亿的不到 30 家,大部分厂家销售集中在 1000-5000 万的规模,其特点是同质化严重,产品质量体系不完善,价格战为最主要的竞争模式,对病人而言有很大的诊断隐患。2015 年中国体外诊断市场 500 亿人民币,预计未来五年平均增速在 15%-20%。
640.webp (2).jpg
中国约 600 厂家拥挤在400多亿的市场里,IVD 行业的低门槛和研发周期较短的特点使得大量厂家进入该领域,部分相对成熟的细分市场已然成为红海。

据中国体外诊断行业年度报告(2015年)统计,2015年新登陆资本市场的体外诊断企业是历年来上市数量最多的一年。收购兼并也成为上市体外诊断企业利用资本市场平台扩大市场规模、抢占市场份额、快速提升业绩水平的重要手段。目前我国体外诊断市场集中度不高,随着国家对行业准入和产品质量要求的进一步提升以及国外领先企业对我国市场开拓的重视,技术含量低、生产规模小的企业必将逐步退出市场竞争行列,与此同时,技术创新能力强、生产规模大的企业则将通过外延扩张获得更高的市场份额和利润水平。

640.webp (3).jpg

其中临床免疫和生化约占整个体外诊断市场的 50%,且增速也是相对最快的。分子和 POCT目前虽然市场不大,但是其关注度高,增长快,是细分行业的新兴领域。

由于A股上市的几家IVD公司在各个领域侧重点略有不同,因此这里按照细分市场规模一一介绍。

1)生化

生化诊断产品在国内起步较早,是医院最为常规的检测项目,在几个细分行业中发展最为成熟。主要有测定酶类、脂类、蛋白和非蛋白氮类等几大类检测项目。目前生化项目拓展已经达到过度开发的程度,由于生化检测对于某些小分子物质特异性和灵敏度不高,生化平台项目的继续增加将不会产生太多积极意义。但是部分高端项目的开发,尤其是发光平台的项目,比如福建新大陆的肿瘤早筛项目 TSGF,以其低成本,高灵敏度的性能作为高端体检菜单的项目已广泛用于体检科。如果国家不分方法学的收费政策得以推广落地,这种既可在发光做又可在生化做的项目,生化方法具有极大的成本优势。随着县级医院全自动生化分析仪和基层医院半自动生化分析仪的普及,生化诊断产品仍有一定增长空间,但占整个体外诊断市场份额的比重将逐步下降。

生化厂家根据其自产产品的种类分为三种:

1.生化系统厂家(封闭系统):既有试剂又有仪器的厂家,比如进口的罗氏、雅培、贝克曼、西门子,国产的迈瑞、科华、迪瑞。
2.生化仪器厂家(开放系统):只有仪器的厂家,如日立,东芝,但是此类厂家通常会寻找试剂厂家,共同合作组成系统。国产只有仪器的厂家几乎没有;
3.生化试剂厂家(开放系统):只有试剂的厂家或主营业务是试剂,称为兼容试剂或通用试剂厂家,国内主要的厂家都集中在这个类别中,如迈克、美康、利得曼、九强、西陇科学等。 但是部分有实力的试剂厂家也开始进军仪器领域,通过自主研发或者ODM的方式来打开其 销售瓶颈,将生化市场目标客户群继续下沉。

中国生化市场 70%是开放系统,与国际以封闭系统为主不同,国产系统品牌多集中在相对低端市场,即使有装机到大型医院的仪器,也多为体检、急诊、备用等非主力机型。国产试剂相较仪器而言,进入医院门槛较低,替换成本较低,因此在大型三级医院常见其踪影。部分高端试剂项目,由于量大,在一些医院一个项目一年的进货量可高达 200 万以上,其产生的效应甚至超出一台大型仪器。国产试剂厂家敏锐的捕捉到该商机,专注于部分高值项目,也获得了很高的回报。
640.webp (4).jpg

小结:生化试剂是国内竞争最为激烈的细分市场,国产替代率接近50%。厂家众
多,根据CFDA 注册证统计,国内临床生化相关的公司已超过200 家。生化试剂进入门槛较低,很多小公司都是以此为切点进入IVD 领域,产品同质化严重,市场价格体系混乱,利润被不断涌入的公司削薄,市场竞争白热化。国内IVD领域的上市公司多集中在生化领域,如迈瑞、科华、迈克、美康、迪瑞、九强、利德曼、西陇科学等。

从2014 年中开始,药监局等监管部门加大对体外诊断产品的监管力度,推出一袭列政策,从注册、临床、生产、经营、销售等各个方面收紧行业门槛,对处于竞争金字塔底部的公司有巨大冲击。未来会有大批小厂家无法承受巨大的准入成本而退出该领域的竞争,因此对于以产品的研发水平和质量管理为核心的上市公司,将尽享政策红利。

2)免疫

临床免疫广义包括以抗原抗体结合为原理的所有产品,包括化学发光、酶联免疫、胶体金、生化中的免疫比浊和胶乳项目、特种蛋白仪等。狭义的临床免疫通常指化学发光统(包含电发光)。化学发光分析仪系统是试剂、仪器和分析方法三位一体结合的产品。目前市面上已经实现商品化和产业化的化学发光免疫分析仪器,按自动化程度来分,可分为半自动化分析仪和全自动分析仪两类,半自动分析仪大多为板式发光,类似于自动化酶免技术。

在2012年以前,国产品牌大多集中在板式发光产品领域,到2015年底,拿到化学发光注册证的国产厂家有50家,其中约15家为管式发光,剩下的都为板式发光。随着技术的发展和成本的不断下降,管式发光的市场份额会逐渐增大。

2014年发光市场容量为126亿人民币,预计2015年市场容量为156 亿,2012-2015年均增速为26.7%,未来3年依然会保持20-25%左右的高速增长。

发光作为重要的细分市场,与生化市场有两点显著差异:

1.进入门槛:研发成本和技术门槛高,必须是仪器试剂配套开发,无通用试剂。因此限制了进入发光领域的小厂家,相对而言市场竞争尚不激烈,各厂家都处于试水阶段,还未快速发展。

2.终端情况:在大型医院,生化仪通常是1-2个品牌,多台仪器主要出于速度的需求而采购;大型化学发光通常有4-5个品牌的发光仪,每个品牌开展的项目不同,通常都是该品牌的优势套餐,主要出于套餐项目的需求而采购。

3.生化产品国产化率超过50%,但化学发光目前不到10%,90%以上的市场被进口厂家垄断,进口替代空间大,天花板高。在近5年内,国产品牌开始崛起。早期的化学发光以板式为主,市场占有率前三的国产品牌分别为安图,科美和新波(被铂金埃尔默收购)。

4.化学发光普及之前,国产的免疫学方法主要集中在酶联免疫、板式发光、胶体金等定性或半定量方式,无法满足临床应用的需求,随着管式化学发光的技术发展和成本下降,化学发光将替代一部分定性免疫检测的市场。

小结:进口厂家长期盘踞在大型三级医院,但近年来逐年放低投放标准,随着医保控费和检测收费标准下调的大趋势下,进口厂家下沉的压力剧增,国产品牌随着质量的提升和口碑的建立,会吞食进口厂家市场份额,但由于技术门槛较高和全封闭模式,不会出现如生化市场相对红海的情况,专注于产品本身的厂家一定会被市场认可和立足。

3)POCT

POCT是Point of Care Testing的简称,属于IVD行业的子行业。与其他医疗器械相比,POCT产品具有以下三个方面的鲜明特色:一是检测时间,POCT产品缩短了从样本采集、检测到结果报告的检测周期;二是检测空间,POCT属于在被检测对象身边的检测;三是检测的操作者,POCT的操作者可以是非专业检验师,甚至是被检测对象本人。

传统诊断中,大量时间被浪费在样本运送、前处理、组织、标记、录入、分发等方面,核心反应及分析时间占比极低。与之相比,POCT依靠其便携及反应快速等优势,进行了步骤精简,仅保留了诊断最核心的“采样-分析-质控-输出”步骤,从而极大地降低了诊断时间,为患者在最佳时间窗口就诊获得了最大便利。同时,POCT在样本用量、样本种类、试剂便利性、操作者要求等方面上都具有巨大优势。目前,基于基因芯片、蛋白质芯片和芯片实验室等生物芯片技术的快速发展,POCT已经逐步能够实现高通量、多靶向检测。POCT已经广泛应用在ICU、手术、急诊、诊所及患者家中。

鉴于不同地区的发达程度、人口基数及年龄结构、医疗卫生条件等差异较大,POCT的消费也呈现较大的地区差异。2013年美国地区市场规模达75亿美元,占比为47%,成为全球最大的POCT消费区域;欧盟市场规模达48.7亿美元,占比为30%,成为第二大POCT消费区域。在发展中国家,随着POCT市场知名度的提高,印度、中国、巴西的市场增长将会成为世界市场规模扩大的主要动力。

POCT市场在全球范围内迅速发展,2013年规模已达160亿美元,在2013-2018年期间将保持在8%的年复合增长率,并在2018年达到240亿美元的市场规模。我国POCT市场起步较晚,目前市场规模较小,但是拥有全球最快的增长率,市场潜力巨大。2014年中国 POCT 市场(不含血糖)约48亿人民币,全世界市场占有率由2007年的3%上升为2013年的7%。预计到2018年,我国POCT市场规模可达14.3亿美元。随着医改的推进和在基层卫生建设中政府对POCT产品技术的投入,我国POCT市场预计在近几年将保持20%的年复合增长率。

目前,POCT应用较多的领域包括血糖、血气及电解质、心脏标志物、毒品及酒精、妊娠及排卵、肿瘤标志物、感染性疾病、血及尿生化、凝血及溶栓等。从全球主要细分市场的产品生命周期和技术周期来看,常规血液学检测和妊娠/排卵检测相对成熟,血气、糖尿病及凝血检测逐步进入成熟期,心脏标志物、感染性疾病等检测仍处于高速成长期。
640.webp (5).jpg

POCT 作为一个相对门槛较低的市场,竞争尤为激烈,同时由于POCT 市场难以对其质量进行规范化,无相关行业标准,所以中国市场普遍呈现出“乱花渐欲迷人眼的”的量多质劣的局面。POCT  市场主要有如下特点:

1.市场集中度低:POCT在整个 IVD 细分市场中除生化试剂外最易切入的市场,国内厂家规模普遍偏小。
2.行业无统一标准:欧美成熟市场对POCT 有明确的监管法令、临床上也有明确的使用 规范,但中国医疗机构和监督管理机构目前对POCT 产品还没有统一的管理规范,检测结果难以保证准确。
3. 国内检验科对 POCT 态度不一:中国医疗资源匮乏,公立大医院处于强势地位,POCT的作用同欧美医疗发达地区的作用是不一致的。二甲以上主流医疗机构,资金雄厚,检验科设备多为进口品牌,常规检测为主,不需要POCT。临床科室使用 POCT,就会减少检验科的收入,冲击检验科的利益,因此限制了 POCT 的广泛使用。基层医院,检验科样本量少,技术水平相对低,大型设备的实用性差。因此检验科通常使用 POCT 产品顶替传统检验方法来做诊断。

国内上市的 POCT公司有三诺,鱼跃,万孚,理邦,乐普等厂家,其他有规模的活跃的未上市公司约有 20 家。

4)血糖

非常成熟的行业,早些年医院检测,这几年随着血糖仪的大发展,主要以POCT为主、。先来看血糖测试发展的背景。

根据世界卫生组织(WHO)资料显示,2014年,全世界有超过3.47亿人患有糖尿病,其中18岁以上的成年人中糖尿病的患病率超过9%,每年约有460万人死于糖尿病及其并发症,其中超过80%的糖尿病死亡发生在低收入和中等收入国家,并预测2030年糖尿病将成为第七位主要死因。据世界糖尿病联盟(IDF)数据,目前全球有3.82万糖尿病患者,估计至2035年,将有5.92亿人患糖尿病,即每10个人中就有1人患病。数据显示,全球将近一半的糖尿病患者未被诊断。此外,目前有3.16万人属于2型糖尿病高危人群。

据2013年9月4日发表在国际顶尖学术刊物《美国医学会杂志》(JAMA)的题为《中国成人糖尿病流行与控制现状》的最新研究表明,我国18岁及以上成人糖尿病患病率达11.6%,糖尿病前期率为50.1%;同时,据研究样本权重估测提示,我国18岁及以上成人中约有1.139亿名糖尿病患者以及4.934亿糖尿病前期患者。根据国际糖尿病联合会(IDF)的估算,到2030年中国糖尿病患者将增加4,000多万,达到1.54亿人,每年的医疗费用将超过280.00亿美元。但由于目前国内糖尿病防控教育相对滞后,人们对糖尿病防控意识水平还处于初级阶段,经常使用血糖监测产品进行自我检测的比率仅占糖尿病总人数的8.50%,这与欧美发达国家90%以上的使用比率相比差距巨大。随着国内经济水平不断增长、人口老龄化进程的提速、国家对糖尿病防控的投入加大、人们可支配收入的不断提高,以及对糖尿病等非传染慢性疾病防控意识不断增强,未来国内血糖监测产品市场增长潜力巨大。

血糖监测系统的渗透率在国内只有20%多,远落后于欧美国家的90%。血糖监测系统是目前POCT产品中销售额最大的产品。2013年,国内血糖检测系统市场总规超过50亿元(按终端销售价格测算),在我国糖尿病患者中,血糖监测系统的渗透率预计已由2010年的不足10%提升到20%以上,但渗透率仍远落后于欧美国家的90%,还有很大的提升空间,未来五年,国内血糖监测系统市场仍有望保持20%以上的增速。

由于试纸测试结果容易受到湿度、温度以及稳定剂调配等因素影响,在大规模生产试条的背景下,不同批次间以及相同批次内试条的误差可能会产生差异,相对稳定性偏弱。所以一般企业很难大规模的批量生产试条,成本居高不下,所以国内的市场长期以被几家跨国公司强生、罗氏、拜耳、雅培所掌握(12年市场占有率70%),但随着国内企业技术的成熟,怡成和三诺等企业已经成功开始规模化生产,这几年来不仅在技术上丝毫不落后外企,更是在价格上具有较大优势,所以这两年进口替代速度惊人,国内血糖仪和试纸行业的增长速度非常快。
640.webp (6).jpg
三诺生物是国内最大血糖仪及测试条生产商,市场占有率10%,研发、销售能力国内领先。公司开始从纯硬件制造商转变为综合服务商,打通产业链。

具体分析见下文三诺生物。

5)血球

血细胞计数产品由血细胞分析仪、试剂、校准品和质控品组成。血细胞分析仪又叫血液细胞分析仪、血球仪、血球计数仪等,是医院临床检验应用非常广泛的仪器之一。血球分析仪是通过电阻法对血液中的白细胞,红细胞,血小板进行分类的仪器,其同时可以得到血红蛋白浓度,红细胞压积,各细胞组分的比例等与血液有关的数据。

2015年血球中国市场约为34 亿人民币,2011-2015 年平均增速 11%。血球市场是目前国产替代最成功的 IVD 细分市场,希森美康和迈瑞两家独大,占据60%的市场份额(注:希森美康和上市公司美康生物不是同一家公司)。

血球作为体外诊断领域的重要细分市场,与生化免疫相比有其独特的特点:

1.试剂占比低,耗材消耗速度相对慢。中国血球的仪器试剂比为4:6,相较生化的3:7 和免疫的1:9,要低很多,因此利润来源不能只靠试剂,单台仪器单价相对便宜,低端仪器也可看做是耗材,是利润的重要来源。
2.血球作为检测平台,项目延展性弱。生化仪和发光仪作为检测平台,可开展的项目数量和种类理论上无上限,任何与临床血清学相关的可检靶分子都可以在生化免疫平台检测,但血球是通过细胞的大小、颗粒复杂程度等原理来定量不同组分的细胞,兼容扩展性较差。
3.血球厂家集中度相对生化和免疫而言处于中位。血球三分类仪器多为开放系统。

小结:血球作为检验科最广泛应用的产品,已经发展相对成熟,迈瑞的血球产品是国产IVD产品唯一可以与国际巨头匹敌的产品,在国内客户群已深入高端客户,口碑良好。该成功案例再一次重证明产品才是企业的灵魂。医疗作为一个严肃的行业,事关生死,只有产品性能得到终端的认可,建立品牌效应,才能拥有不败的护城河。

6)分子

分子诊断是指应用分子生物学技术对与疾病相关的结构蛋白质、酶、抗原抗体和各种免疫活性分子,以及编码这些分子的基因的检测。根据其检测技术的不同,主要可分为核酸杂交、PCR扩增、基因芯片、基因测序、质谱等。目前分子诊断已经广泛应用于传染病、血筛、早期诊断、个性化治疗、遗传病、产前诊断、组织分型等领域。

其中最火的当属基因测序。应用最广泛的为二代测序,全球被 Illumina 和 Lifetech(后被 Thermo  fisher 收购)垄断(罗氏的焦磷酸测序仪454在2013年退出市场),市面上基本没有国产仪器。三代测序由于测序准确度的问题还未广泛推广使用,多在研究阶段。

分子诊断目前国内应用最广泛的应用平台是 PCR 技术,但PCR仪器被外资垄断(开发周期长,技术门槛高),国产厂家产品多为PCR试剂。国内分子诊断临床应用最广的是传染病,占整个分子诊断超过50%的份额。产前筛查是另外一块重要的市场,约占整个分子诊断市场的20%,伴随二胎政策放开,产筛未来会有较大的增长空间。分子诊断中空间最大的是肿瘤早筛,但是目前在临床的应用处于早期,与肿瘤早筛相关的标志物成百上千,特异性是制约该应用的最大因素。

分子诊断由于其市场和产品的特殊性,在临床的应用相对比较受限。其特点如下:

1. 分子诊断仪器平台集技术与资金为一体,由于其技术和监管门槛都相对较高,并且受到进口企业的专利限制,因此国内大多分子诊断厂家都是以试剂为主要产品,同时兼并部分服务,仪器市场主要还是被进口厂家垄断。
2. 分子诊断操作要求高,现有实验室认证要求高,对普及有制约,很多医院因为没有足够的房间满足实验室认证的要求,而不能开展,随着医院的发展能达要求的实验室增加。
3. 由于中国临床医生的知识结构,对分子诊断之类基础医学较强的项目接受度较慢,需要公司配合实验室进行主动的教育,这是目前国内欠缺的部分。

2014年中国市场容量约19亿人民币,年复合增长率是IVD 细分市场中增长最快的,2011-2015 年均复合增长率为 30%。分子国内客户多为三级医院及部分大型二甲医院检验科或病理科、独立医学实验室,血站,疾控中心等。

国内分子诊断处于起步期,各国产厂家的销售额都不大,2014 年销售额上亿的厂家较少, 主要的分子诊断厂家多集中在 HPV 筛查和分型领域,其中达安基因、凯普、亚能(被复星收购),安必平,相对市场份额较大,销售额在1亿以上。

小结:分子诊断常常被捆绑于精准诊疗,但是目前无论是产品性能、收费标准、政策支持、海量数据分析等都还无法支持真正意义的精准诊疗,仍然处于概念大于市场的阶段。能广泛应用与临床的产品需要具备如下特点:1.临床意义清晰;2.操作自动化,傻瓜化; 3.成本可被接受。对于目前国内的公司,PCR 试剂盒依然是分子诊断这块蛋糕最实际的应用产品,而大消费,大数据还有很长的路要走。

7)第三方诊断行业

传统上,国内几乎所有的医疗机构都设置了检验科及病理科来提供医疗诊断服务,造成了医疗资源的极大浪费。但各类医疗机构均有部分诊断项目因新技术或是需要特殊资质而无法提供或由于不盈利而不愿提供,需要外包;同时,中小型医疗机构由于规模和资金有限,无法承担较为齐全的医学诊断项目,而大型医院无法提供良好的社会化医疗诊断服务。

在此背景下,国内诞生了以连锁化发展获取规模优势的社会化独立医学实验室。目前,国内独立医学实验室仍处于起步阶段,市场规模约8-10亿元,仅占医学诊断市场约1%,而且规模最大的独立医学实验室,也只能开展1000多项诊断项目,与国外发达国家相差甚远。欧美日等发达国家第三方医学诊断已占其临床检验市场的约三分之一份额。其中,美国第三方诊断市场规模超过200 亿美元,而日本则接近约100 亿美。

通过各类医疗机构检查收入和估计的潜在外包比例,估算出我国临床检验服务外包的潜在市场规模接近90 亿元。如果考虑我国总体医疗市场的快速增长、新诊断项目的开展等因素,未来我国的第三方医学诊断市场规模有可能达到150-200 亿元。

行业特点:1.医学诊断服务的订单具有客户分散、数量多、单笔金额小、频率高等特点,使得检验时效性和物流成本对于独立医学实验室的距离很敏感;另外,有些待测样本需放置于 4-8 摄氏度,时间不能超过 10 小时,因此行业具有一定的服务半径,通常最多为四百公里左右。2.为了降低异地连锁化扩张带来的风险,行业内企业多采取轻资产运营方式:租赁房屋以办公及提供诊断服务;大部分昂贵的诊断设备由厂家以仪器投放的方式提供。

从市场格局看,外资诊断厂商如罗氏、雅培、西门子、贝克曼等把控高端市场,占据国内诊断市场约60%份额,国内厂商占据40%。诊断试剂占约70%,仪器约30%。在POCT行业欧美日发达国家发展较早,目前在全球市场上占据着主导地位,主要代表企业有美国的Alere、雅培、BD以及瑞士的罗氏等。国内主要竞争对手有有科华生物、艾康、英科新创、润和等公司(注意和美康生物、迈克生物等公司之间的区别)。

5.国内IVD行业主要公司市场占有率

下面两图的统计口径不同,前者为券商研报,后者来自美康生物招股书:

640.webp (7).jpg
640.webp (8).jpg
可以看到不论哪种统计方式,科华生物是国内上市公司中市场占有率最高的企业。而外资企业罗氏、雅培、西门子、贝克曼、强生、梅里埃仍占据国内IVD主要市场份额,唯一能和外资抗衡的是迈瑞,并未在国内上市。
 

声明:
1、凡本网注明“来源:小桔灯网”的所有作品,均为本网合法拥有版权或有权使用的作品,转载需联系授权。
2、凡本网注明“来源:XXX(非小桔灯网)”的作品,均转载自其它媒体,转载目的在于传递更多信息,并不代表本网赞同其观点和对其真实性负责。其版权归原作者所有,如有侵权请联系删除。
3、所有再转载者需自行获得原作者授权并注明来源。

最新评论

关闭

官方推荐 上一条 /3 下一条

客服中心 搜索 洽谈合作
返回顶部