立即注册找回密码

QQ登录

只需一步,快速开始

微信登录

微信扫一扫,快速登录

搜索
小桔灯网 门户 资讯中心 检验杂谈 查看内容

关于肿瘤标志物的那些事

2016-6-7 01:01| 编辑: 小桔灯网| 查看: 2587| 评论: 0|来源: 检验医学网

摘要: 一、肿瘤标志物的发展简史1847年,从煮沸的酸化尿中的沉淀蛋白,发现了本周氏蛋白(Bence-Jones protein)。现在本周氏蛋白已被确认为多发性骨髓瘤的标志。肿瘤标志物的发展历史大体可分四个阶段:第一阶段,1846年 ...

一、肿瘤标志物的发展简史
1847年,从煮沸的酸化尿中的沉淀蛋白,发现了本周氏蛋白(Bence-Jones protein)。现在本周氏蛋白已被确认为多发性骨髓瘤的标志。
肿瘤标志物的发展历史大体可分四个阶段:
第一阶段,1846年-1928年,发现了本周氏蛋白;
第二阶段1929年-1962年,发现一些激素、酶、同功酶和蛋白在肿瘤发生时异常,有些至今仍应用于肿瘤临床;
第三阶段1963年-1975年,发现了胚胎蛋白标志,这期以发现甲胎蛋白(α-fetoprotein, AFP)和癌胚抗原 (carcioembryonic antigen,CEA)为主要特征,这两标志的发现推动了肿瘤标志的临床应用,肿瘤标志物开始用于肿瘤辅助诊断、治疗监测;
第四阶段1976年至今,大量的肿瘤标志物随单克隆抗体技术诞生而涌现,许多癌细胞产生的物质都有了相应的抗体,如CA15-3、CA125等。近十余年来,分子生物学技术的发展使测定癌基因、抑癌基因成为常规工作,肿瘤标志物进入了分子水平。
二、肿瘤标志物的概念
(一)肿瘤标志物定义
肿瘤标志物是指特征性存在于恶性肿瘤细胞或由恶性肿瘤细胞异常产生的物质或是宿主对肿瘤反应而产生的物质。这些物质存在于肿瘤细胞和组织中,也可进入血液和其他体液,当肿瘤发生、发展时,这些物质明显异常,标示肿瘤的存在。

绝大部分的体液中的肿瘤标志既存在于肿瘤中,也存在于正常人群和非肿瘤病人中,只是肿瘤病人的标志物浓度高于非肿瘤病人。唯有PSA等几个极少数的肿瘤标志物和特定的器官相关联呈现器官特异性,大多数肿瘤标志物在某一组织类型的多种癌症上呈阳性,但阳性率不一。


(二)理想的肿瘤标志物 除少数肿瘤外,大部分肿瘤往往会有多个阳性肿瘤标志物阳性。一个特定的肿瘤,不同肿瘤阶段,不同的肿瘤细胞类型,不同的预后时,呈阳性的肿瘤标志物可能不尽相同;或相同的标志阳性率不同,增加了肿瘤标志物应用的复杂性。有的肿瘤标志可在多种肿瘤呈阳性,称为广谱肿瘤标志(nonspecific tumor marker)。
理想的肿瘤标志物应符合以下条件:①敏感性高;②特异性高;③肿瘤标志物的浓度和肿瘤大小相关,标志半寿期短,有效治疗后很快下降,较快反映体内肿瘤的实际情况;④肿瘤标志物浓度和肿瘤转移、恶性程度有关,能协助肿瘤分期和预后判断;⑤存在于体液特别血液中易于检测。遗憾的是,至今所有的一百余种肿瘤标志物中只有极少几个标志能满足上述要求,满意地用于临床。
(三)肿瘤标志物的分类
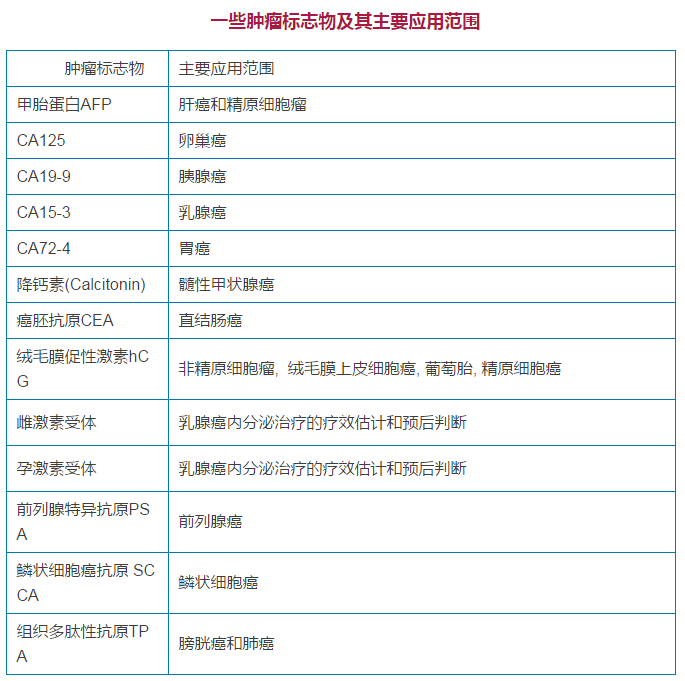
肿瘤标志物来源广泛,习惯上按标志本身的性质,肿瘤标志物分为以下7类:①酶和同功酶;②激素;③胚胎抗原;④蛋白类;⑤糖蛋白类;⑥基因标志;⑦其他肿瘤标志。
三、临床应用范围
(一)肿瘤的早期发现
肿瘤是单克隆的产物,由单一肿瘤细胞分化而来。当前,由于肿瘤标志物阳性率和特异性都不很高,很少被用于人群普查,诊断早期肿瘤。在所有的标志中,能用于普查无症状肿瘤病人的标志只有两个,前列腺特异抗原(PSA)和甲胎蛋白(AFP)。虽然今天大多数肿瘤标志物特异性敏感性都不很高,但它是发现早期无症状肿瘤病人的重要线索,作为肿瘤的辅助诊断工具,广泛应用于临床。
(二)肿瘤的鉴别诊断与分期
肿瘤标志物常用于鉴别良、恶性肿瘤,此时临床已获得足够证据证明患者可能患某脏器肿瘤,肿瘤标志物往往能提供有用的信息帮助区分良、恶性肿瘤。
由于血清标志的升高水平常和肿瘤的大小和恶性程度有关,肿瘤标志物的定量检测可以有助于临床分期,能判断疾病处于稳定期、进展期或恶化期。
(三)肿瘤的预后判断
一般来说治疗前肿瘤标志物浓度明显异常,表明肿瘤较大,患病较长可能已有转移,预后较差。
(四)肿瘤的疗效监测 
大部分肿瘤标志物的测值和肿瘤治疗效果相关。标志物下降程度反映了治疗成功程度。
(五)肿瘤复发的指标
关于直肠癌和乳腺癌肿瘤标志应用中建议:手术后的病人应每隔2-3个月测定一次肿瘤标志,连续至少两年,在未再给予治疗时,至少连续二次(两个时间间期)肿瘤标志物呈直线上升,可认为肿瘤复发。正在治疗的病人,肿瘤标志物的升高,意味疾病恶化。恶化定义为肿瘤标志物测定值增加25%,为了可靠,2-4周应再复查一次。
 


声明:
1、凡本网注明“来源:小桔灯网”的所有作品,均为本网合法拥有版权或有权使用的作品,转载需联系授权。
2、凡本网注明“来源:XXX(非小桔灯网)”的作品,均转载自其它媒体,转载目的在于传递更多信息,并不代表本网赞同其观点和对其真实性负责。其版权归原作者所有,如有侵权请联系删除。
3、所有再转载者需自行获得原作者授权并注明来源。

最新评论

关闭

官方推荐 上一条 /3 下一条

客服中心 搜索 洽谈合作
返回顶部