立即注册找回密码

QQ登录

只需一步,快速开始

微信登录

微信扫一扫,快速登录

搜索
小桔灯网 门户 资讯中心 市场观察 查看内容

POCT行业深度研究报告

2016-4-10 01:13| 编辑: 小桔灯网| 查看: 3611| 评论: 0|来源: 华泰证券研究所

摘要: POCT是体外诊断领域重要发展方向 POCT是体外诊断行业最快的增长领域 POCT 是Point of Care Testing 的简称,是体外诊断(IVD) 行业的子行业。通过简化设计和技术创新,POCT实现便捷、快速在患者身边现场检查,快 ...
POCT是体外诊断领域重要发展方向
POCT是体外诊断行业最快的增长领域

POCT 是Point of Care Testing 的简称,是体外诊断(IVD) 行业的子行业。通过简化设计和技术创新,POCT实现便捷、快速在患者身边现场检查,快速取得诊断结果。目前POCT产品已被广泛应用在医院ICU、手术、急诊、诊所及患者家中,能够进行绝大多数常规临床指标的检测。

POCT是近几年体外诊断行业重要的发展方向和增长最快的领域。2012年全球POCT市场规模约100亿美元,并保持8%复合增速。
640.png

POCT 产品的消费与医疗条件、健康意识以及生活水平有关。从区域分布来看,全球POCT 消费主要集中在欧洲、美国等发达国家和地区,国内POCT消费主要集中在经济发达城市;同时,从产品类别来看,POCT 产品的消费也呈现一定的区域性,比如美国地区,对药物滥用类检测产品需求旺盛,而非洲地区则对传染病类检测产品需求旺盛。

目前医院仍是欧美国家POCT产品需求主体。通过POCT产品与医院现有中心实验室等部门进行补充,欧美医院已建立起满足多层次需求的诊断平台。

中国人口众多、医疗资源差异较大,POCT市场尚处于发展初期,整体市场尚处于欧美国家九十年代水平,医院等终端渗透率极低,是POCT潜在的巨大市场。POCT产品在中国是无限广阔的蓝海市场,在医院手术、急诊、重症监护、慢性病防治、突发公共卫生事件、县级医疗机构建设、新型农村合作医疗等方面具有巨大应用空间。

640 (1).png

临床需求和技术进步推动POCT快速发展

POCT 行业的快速发展从内在原因来看,传统的检验方式不能很好的满足“在最短的时间内得到准确检验结果”的临床要求;另一方面,传统检验手段往往导至医疗费用较高,检验医学和卫生经济学的发展催生了对快速、准确的新型检测手段的需求。从外在原因来看,科技的进步使快速、准确检测手段的出现成为可能。

POCT临床优越性突出

与其他体外诊断产品相比,POCT产品具有三个方面的鲜明特色:检测时间,POCT产品缩短了从样本采集、检测到结果报告的检测周期;检测空间,POCT 属于在被检测对象身边的检测;检测的操作者,POCT 的操作者可以是非专业检验师,甚至是被检测对象本人。

传统的检验医学在实现自动化以后质量和速度都有了明显的提升,但由于分析前、分析后仍有许多复杂的步骤,需要耗费大量的时间,难以满足临床“在最短的时间内得到准确检验结果”的要求。尤其在急诊或者抢救病人的时候,由于病情危急且病情不明,复杂的检测流程往往导至错过最佳的救治时间。

POCT相比传统的检验医学,可以省去诸多标本预处理、样本送检、繁琐的设备检测、数据处理以及传输流程等步骤,直接快速的得到可靠的结果,为医生的进一步施救赢得宝贵时间。

对临床医师:POCT能缩短报告的周转时间,医师在病人旁很快就能得到检验报告,有助于及时对病人做出诊断,及时采取有效治疗和处理措施。

对医院管理层:如POCT管理得当,可能缩短危重病人在重症病房和急诊室的停留时间,提高病床周转率和治愈率等,有效提高医院管理效益。

对检验质量:由于采完标本就能即时检验,减少分析前的环节,不会将标本弄错;直接面对病人,及时了解病情,有利于对检验结果做出正确的判断和解释。

对病人:他们可能是最大的受益者,正确地进行POCT必然促进建立“以病人为中心”的体系,可以采用少创伤的末梢(手指、耳垂)采血,减少抽血量;有可能缩短病人住院时间,节省住院费用。

640 (2).png
POCT临床应用领域越来越宽
由于POCT仪器便携、操作简便、结果及时准确等一系列优点,POCT 产品的应用极为广泛。从检测项目来分,主要集中在血糖检测、血气和电解质分析、快速血凝检测、心脏标志物快速诊断、药物滥用筛检、尿液分析、干式生化检测、怀孕测试、粪便潜血血液分析、食品病原体筛查、血红蛋白检测、传染病检测、甘油三酯和胆固醇等血脂项目的检测等13 大项目。特别是对重症病人,POCT应用已深入到了到了检测生理功能的方方面面。

640 (3).png

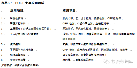
从应用领域分,POCT应用主要集中在八大领域。

640 (4).png
从使用的专业性角度来看, POCT的主要应用可分为专业市场和家用市场。

专业市场最常见的应用有:

医院的重要科室心内科、急诊科、麻醉科和ICU。项目包括 心梗/心衰:B型钠尿肽(BNP)、肌钙蛋白(TnI)、肌红蛋白(Myo)、CK_MB及三合一联合检测;炎症:降钙素原PCT、C反应蛋白CRP; 血气:血氧、二氧化碳; 血电解质和代谢物(血糖、乳酸等)。

基层医院和疾病预防控制中心(CDC)。项目包括传染病筛查(HBV五项、HCV、HIV、梅毒等)、妊娠检测、便潜血等。

家用市场最常见应用有:
血糖:Glucose血糖
性激素:HcG怀孕、LH排卵
传染病自测:HBV、HCV、HIV、梅毒等
心血管疾病
肾功能
640 (1).jpg
科技进步推动POCT行业的高速发展
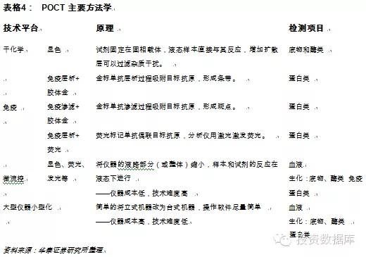
随着生物技术的不断进步,医疗器械出现了两种发展趋势:一种是向着更“高、精、集成”的方向发展;另一种是向着“简单、便捷、个人健康管理”的方向发展。体积小型化、操作简便化、结果及时化的POCT 产品就是在这样的背景下产生并获得了迅速发展。

二十世纪以来,随着计算机科学、物理学、数学、免疫学、分子生物学等技术在医学领域的广泛应用,诊断学技术有了突破性的进展,简便、快速、准确、高通量检测成为可能。一个小小的设备、一片简单的纸条、一块一厘米见方的芯片,就可以把复杂的操作变为简单;把庞大的设备变为小巧;把耗时几小时甚至几天的报告变成即时可出结果,虽然简单、快速但结果仍然正确。

随着基础医学的深入研究,新的技术被引入到POCT 行业,特别是化学、酶、酶免疫、免疫层析、免疫标记、电极、色谱、光谱、生物传感器及光电分析等技术的发展,使POCT 产品的稳定性、可靠性得到进一步提高,应用领域也进一步扩展。比如干化学法快速诊断技术的发展,使快速药物滥用检验、献血车现场检验成为可能;而荧光定量诊断技术的完善,大大提高了对疾病标志物检测的灵敏度。

640 (2).jpg
未来,POCT 产品将会像手机、电脑等数码产品一样悄然渗透到人们生活的每一个角落,小型化、傻瓜式的自动检测系统将随处可见、随时可用,成为第一现场检测、第一时间检测、家庭健康管理的必需品。

细分领域百花齐放

血糖检测:市场较成熟,空间依然广阔
血糖仪市场空间巨大

糖尿病也是慢性疾病中最普遍存在的疾病之一。据统计,2011 年全世界糖尿病患者已达到了惊人的3.66 亿,较2010 年的2.85 亿增加近30%。在全球范围内,平均每7 秒钟就有1 人因糖尿病而失去生命,每年约有460 万人死于糖尿病,糖尿病已经成为导至死亡的最主要的疾病之一,全球每年用于糖尿病的医疗花费已高达4,650 亿美元。中国的糖尿病患者超过1亿,前期患者有1.4亿。

使用POCT 产品对血糖实时监测是目前预防和控制糖尿病的主要手段。全球范围内的糖尿病流行情况持续恶化,糖尿病患病率和糖尿病患者人数增长迅速,使得血糖检测类POCT 的应用越来越广泛。

血糖检测类POCT 产品包括:血糖检测系统(仪器及试剂)、糖化血红蛋白定量检测试剂。血糖检测类POCT能够让患者迅速、便利、准确地监测自身的血糖水平,为治疗提供基础依据。

相比发达国家90%的渗透率依然很低,中国城市地区渗透率约为20-25%,农村地区约 5-10%,平均市场渗透率约20%。国内目前存量血糖仪试纸单位仪器消耗量约为100条/年,俄罗斯 200条/年,美国则 400条/年。

根据2012年卫生部等15部门联合制定的《中国慢性病防治工作规划(2012-2015年)》,在糖尿病预防方面,规划提出80%以上的乡镇卫生院开展血糖测定,市场空间广阔。

血糖仪和试纸在不少国家能通过医保报销,未来在中国也有望纳入医保报销。目前,江苏、浙江、东北部分省份已经开始将血糖仪及试纸纳入医保报销范围。

血糖市场处在快速进口替代阶段

国内市场外资品牌分别占据绝大部分医院市场和一半的零售市场,国产品牌技术差距逐步缩小、价格优势明显,替代效应逐步显现。预计目前中国血糖仪市场份额外资占据60%以上市场份额,其中强生约35%,罗氏约2成左右,雅培约8%。国内企业30%多的市场份额中,三诺约13%,北京怡成约6%,鱼跃医疗也进入血糖市场,将建立起传统血糖监测和糖化血红蛋白监测的全面平台。

640 (5).png

国内血糖监测系统市场规模以20%以上的速度增长,预计未来家用市场将远超医院市场,成为血糖试条的主要消耗市场,国产血糖仪依靠性价比优势和渠道优势,在家用市场更具竞争力。

640 (6).png

血糖仪在朝着测量精细、使用方便的方向发展。主要三个发展方向:无创、免调码、动态血糖监测。

无创型血糖监测系统涉及技术复杂,且未能解决体外测试指标与血糖关联性较弱的难点,因此虽然是研发热点之一,仍未有成熟的产品上市。

免调码血糖仪免去了由于血糖试纸批次更换而需要手工输入条码的步骤,对于众多的老年患者,这种血糖仪将使更多老年患者的使用变的方便准确。

动态血糖监测通过植入体内的芯片进行不间断的血糖监测来实现个体化的数据采集,有助于医生提出更切合于患者的治疗方案。

640 (7).png
糖化血红蛋白

糖化血红蛋白是血糖和红细胞中的血红蛋白的结合生成,有三种形式:HbA1a—果糖糖化血红蛋白、HbA1b—乳糖糖化血红蛋白、HbA1c—葡萄糖糖化血红蛋白。前两种很少,因此糖化血红蛋白一般指HbA1c。其特点:(1)与血糖值正相关。血糖越高,糖化血红蛋白就越高;(2)缓慢、一旦生成就不易分解。短暂的血糖升高或短暂的血糖降低不会造成糖化血红蛋白的升高或下降,能反映过去3个月的血糖整体水平。

HbA1c是国际专家委员会、世界卫生组织和许多国家糖尿病学会推荐的糖尿病首选诊断标准。

糖化血红蛋白是极具潜力的一个检测项目。血糖检测重要上市公司鱼跃医疗、三诺生物都在积极开发其检测技术。目前可提供HbA1c检测系统的国内外厂家有几十个。

640 (8).png

血气分析:市场快速增长,国产突围
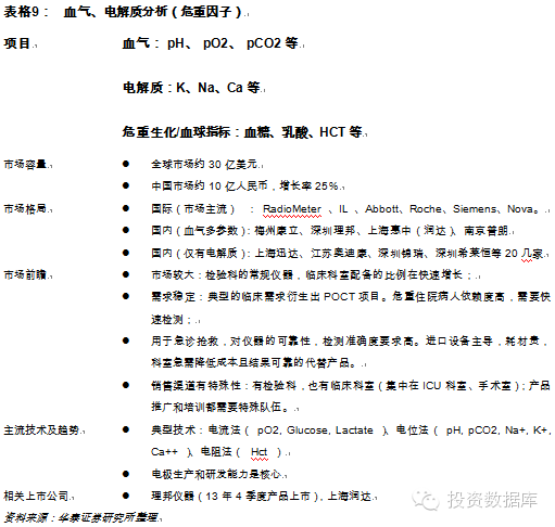
血气、电解质分析又称危重因子POCT检测,主要是人体血气、电解质和危重生化指标的检测分析,广泛应用在重症监护病房、急诊室、手术室、呼吸科、康复室或透析病房。

血气电解质分析是临床抢救和监护病人的一组重要指标。生命的基本特征是不断地从环境中摄入营养物、水、无机盐和氧气, 同时又不断地排出废物、呼出二氧化碳。

血气是指血液中所含的O2 和CO2 气体。血气分析是评价病人呼吸、氧化及酸碱平衡状态的必要指标。它包括血液的pH、PO2 、PCO2 的测定值, 还包括经计算求得如TCO2 、AB、BE、SatO2 、ContO2 等参数。

电解质分析仪可反映病人体内急性和潜在的酸碱平衡和气体交换的内环境变化,血清K+、Na+、Cl-离子测定也是临床上常用的检测项目和急诊项目之一。

传统血气分析仪由上世纪50年代起步,重量约100公斤,取血量需2毫升,仅可检测少量指标,以丹麦Radiometer公司的AME-1为代表。进入70年代,随着计算机和集成电路的应用,血气分析仪逐渐改进结构,重量减为30公斤,测量参数增多,这一时期Radiometer, InstrumentationLaboratory (IL)等公司技术领先。90年代末随着基于微流控技术的高性能生物传感器得以应用,血气分析仪真正实现了便携、易操作、免维护,尤以Abbott公司的经典POCT产品i-STAT为代表。

自五十年代末丹麦的Poul Astrup 研制出第一台血气分析仪四十多年来, 血气分析技术一直在急性呼吸衰竭诊疗、外科手术、抢救与监护过程中发挥着至关重要的作用。

随着科学技术的迅猛发展, 血气分析仪的各项性能也得到极大的提高,POCT血气分析仪这一新的概念和相应的产品的应用, 大大提高诊断和治疗的效率, 正为越来越多的医院和医生所接受,成为危重病人监护室、心脏病人监护室、手术室和急诊等部门必不可少的装备, 同时也成为实验诊断科室的良好工具。

640 (9).png

血气/电解质POCT 增速很快,未来发展潜力巨大。目前该领域被雅培、罗氏等国外医药巨头垄断。国内厂家主要有梅州康立、深圳理邦、上海惠中(润达)、南京普朗,但市场占有率都非常低。
640 (10).png
640 (11).png

未来最有机会突破国外巨头垄断的是理邦仪器。理邦仪器的POCT 业务理念来自美国,研发实力非常强,第一款POCT 产品i15 是血气/电解质检测系统于2013年9月上市, 安全、准确、条码扫描、全触摸操作、LIS 接口等特点可以很好地满足国内外临床科室对POCT 的需求。

640 (3).jpg

心脏标识物是增长最快的细分领域
在全球范围内,心血管疾病已经成为造成死亡的最主要原因。2008 年,约有1,730 万人死于心血管疾病,约占全球死亡人数的30%。在这些死亡中,约有730 万人死于冠心病,620 万人死于中风,并且80%以上的心血管疾病死亡发生在低收入和中等收入国家。预计在2030 年,约有2,360 万人将死于心血管疾病。

我国人群心血管疾病的发病和死亡率呈持续上升趋势。估计全国心血管疾病患者约2.3 亿人,其中高血压2 亿人,脑中风700万人,心肌梗死200 万人,心力衰竭420 万人,肺心病500 万人,风心病250 万人,先心病200万人。每5 个成年人中有一个患心血管病。全国每年约300 万人死于心血管病,占总死亡人数的41%,居各种死因的首位。农村居民心血管死亡率增长速度高于城市居民。

心脏标识物POCT 检测产品主要用于常见心血管疾病(心梗、心衰等)及炎症疾病的快速定量或定性检测筛查。心脏标识物POCT检测能较早的发现心梗、心衰等心脏隐患,降低心血管疾病的危害。
640 (12).png

心脏标识物检测是全球POCT增速最快的领域,全球市场复合增速12%,全球市场规模约17亿美元。国内受益于临床对心痛危害的重视加强和医保覆盖的扩大,POCT心标检测市场呈井喷之势,从主要厂家数据估算市场规模约10亿元,增速约30%。

640 (13).png
心脏标识物行业大医院市场主要被进口占据,罗氏和Alere市场占有率最高,产品技术路径主要是小型化学发光和免疫荧光定量。国产产品11年至今超快速增长,在中小医院市场占有率较高,产品技术路径以免疫层析+胶体金为主,市场占有率较高的是南京基蛋和深圳瑞莱,其他千万附近收入规模的小企业较多,但大多数企业产品缺乏可靠性。

640 (14).png
640 (15).png

其他领域亮点纷呈

感染因子检测
感染因子检测POCT主要用于炎症的分析检测,主要检测项目有CRP、PCT、IL-6等。

640 (16).png
近年来国内抗生素滥用导至病人耐药性的普遍现象造成了非常严重的医疗后果。据上海、北京和重庆儿童医院资料统计,门诊就诊患儿已使用抗生素者比例为80%~85%(呼吸道感染占儿科疾病发病率的首位,占儿科门诊总数的90% ,大多数都有发烧、咳嗽的表现,90%以上的呼吸道感染是由病毒引起,用抗生素无效),而对于患者C-反应蛋白的定量快速检测可以在短时间内判断患者的症状是由病毒还是由细菌引起,从而避免了抗生素的滥用。

2011年主管部门开始大力推动限制抗生素使用,使得感染因子检测市场急剧放量,行业连续保持超高速增长。此外医药分家,医院对自身利益的追求也为感染因子检测市场长期发展带来了巨大的机遇。
640 (17).png
妊娠检测
妊娠类POCT 产品主要是用于妊娠检测和人口优生优育的早期检测,包括人绒毛膜促性腺激素(HCG)检测,促黄体激素(LH)检测和促卵泡激素(FSH)检测。

640 (4).jpg
妊娠类POCT 产品的消费取决于下游育龄妇女的数量。2011 年全球人口数量达到70 亿,另据联合国人口司五年期的估计和预测,2005-2010 年假设值的中位数,整个世界平均出生率估计为每千人20.3 人,即2.03%,按70 亿,取2%估算,即全球每年的新出生人口数为1.4 亿。

我国国家人口和计划生育委员会的资料显示,截至2009 年10 月31 日,全国共有育龄妇女3.6 亿人。另外,2010 年,国内出生率为11.9‰,即每年新出生的人数约为1,595.68 万。同时,随着国家对计划生育政策的调整,妊娠类POCT产品市场空间巨大。
640 (18).png
传染病检测
传染病类POCT 产品主要是针对各类常见传染病及重大传染病等基层现场筛查、快速检测的产品,主要包括艾滋病、梅毒、病毒性肝炎(甲肝、乙肝、丙肝、戊肝)、疟疾、流感等传染病的快速检测产品。

传染病因其传染性、流行性、地域性、季节性等特点,在全球范围引起不同程度的关注。随着一些重大传染病(比如甲型H1N1 流感、SARS 等)爆发频率和危害的增加,大多数国家都加大了对重大传染病的预防和监控力度,快速检测产品已经成为相关工作的有力工具。
640 (19).png
640 (20).png
肿瘤标识物检测
肿瘤检测的POCT 产品主要为肿瘤标志物的检测,在肿瘤的研究和临床实践中,早期发现、早期诊断、早期治疗是关键。肿瘤标志物(Tumor Marker TM)在肿瘤普查、诊断、判断预后和转归、评价治疗疗效和高危人群随访观察等方面都具有较大的实用价值。

自80 年代以来,随着应用B 淋巴细胞杂交瘤制备肿瘤单克隆技术的不断成熟,出现了大量的抗肿瘤的单克隆抗体,并与同时出现且日新月异的免疫学检测技术相结合,发展了众多的肿瘤标志物检测项目并不断地应用于临床,已成为肿瘤患者的一个重要检查指标。

常见的肿瘤标志物检测为甲胎蛋白(AFP)、癌胚抗原(CEA)、前列腺特异性抗原(PSA)检测等。
由于肿瘤标识物的对应急性的要求相对不高,其POCT市场相对不大,国内企业相对较少进入。

国产化率看细分领域的潜力,竞争力选长期标的
POCT全球巨头并购称雄
从全球范围来看,POCT企业众多,但目前市场格局已比较稳定,主要市场集中于几大跨国巨头。

从规模来看Roche凭借血糖检测等多方面的优势取得领先地位,占全球POCT市场份额预计超过15%,其他血气/电解质领先企业Abbott,心脏标志物领先企业Alere,HIV感染快速检测领先企业ChemBio等均占有重要的市场地位。

一些新兴企业凭借细分领域的技术优势占有一席之地,但大多数企业较快的被几大巨头并购,难以改写市场格局。实际上,目前几大巨头市场地位的取得也大多是通过并购集中技术和市场资源,并不断并购加强其竞争优势。

雅培(Abbott)1988年从美国Inverness公司手中收购MediSense; 2003年收购TheraSense公司(12亿美元),后将MediSense和TheraSense业务合并为雅培的糖尿病护理(Abbott Diabetes Care); 2011年,雅培集团的销售约388亿美元,其中血糖约13.64亿美元,i-Stat约3亿美元。
Alere原名英维尼斯(Inverness),后改名为艾利尔(Alere)是一家在纽约证券交易所上市(代码:ALR)的全球领先的健康诊断产品和健康诊断管理方案的提供者,总部位于美国波士顿沃尔瑟姆(Waltham)。

2005年至今Alere不断并购整理几十家公司,目前全球有超过50家分支机构,将近2万名员工,以及超过800人的研发团队。囊括了几乎所有诊断测试产品的专利,包括快速分析测试技术及医学传感器等。目前Alere占专业POCT市场(除血糖)的30%的份额,占家用OTC(除血糖)28%的市场份额;是全球最大的妇女健康(怀孕/排卵)、传染病快速检测、心脏标记物、毒品检测的厂家。

从历史趋势看,2007-2012年的五年间,公司收入和EBITDA保持了30%左右的增速,2012年收入和净利润分别达到27亿美金和6亿美金。

640 (5).jpg

国内POCT企业技术积累突围
我国POCT行业起步较晚,大多数POCT产品生产企业普遍规模较小,市场集中度较低。此外多数POCT产品的生产规模化、集约化程度较低,往往是同一品种有众多企业生产,质量参差不齐,低水平重复生产现象较为严重。

但经过多年的发展,各个领域内均有国内优秀的企业产生,他们通过多年的技术积累不断突破国外巨头的技术垄断,在部分市场进口替代并出口国外。如血糖检测的三诺生物,心脏标识物的南京基蛋,妊娠检测的万孚生物,金标快检市场份额较大的英科新创等。

分析国内企业的主要发展路径都比较接近,主要通过多年技术积累以实现产品升级、产品线延伸、上游突破(南京基蛋)、由传统IVD转型(英科新创),和引进海外技术、人才(理邦仪器)。长期的技术积累是各个企业发展的核心引擎。

POCT产品按检测结果分,可以分为定性检测产品和定量检测产品两大类,定量检测产品难度远高于定性检测,较多的国内企业早期做一些定性检测产品并通过技术积累开发定量分析产品。

万孚生物92年成立,22年的不断积累成为行业龙头之一,是国内POCT企业发展的一个缩影。

640 (21).png
640 (6).jpg
上市公司积极介入POCT业务
由于POCT市场高度细分,且过去每块领域国内市场规模不大, A股上市公司中主业为POCT的只有三诺生物一家,拟上市公司有万孚生物。但随着各块市场的高速增长,各个领域市场越来越成熟且形成一定规模,有POCT业务或正在进入这块业务的上市公司较多,POCT将成为部分企业未来的主导业务。

640 (7).jpg

从国产化率看细分领域的潜力
由于POCT技术国外相对成熟,市场格局稳定。国内市场在发展的早期阶段,市场快速增长。首先占领市场的多为国外巨头,国内企业技术起步较晚,其企业的发展其实是技术上追赶国外巨头的过程。因此细分领域国内市场的国产化率不仅能反映国内企业的市场地位,也能反映国产技术与进口产品的差距,是细分领域的市场与技术的综合指标。

我们建立国产化率的分析模型来分析POCT各个细分领域的潜力。国产化率在10%-50%之间是最佳的投资阶段。低于10%反映国内技术不成熟需要较长的技术积累,不确定性较大。高于50%,竞争格局趋于恶化,企业将面临成长的天花板。

根据这一模型心脏标识物、血气检测、糖化血红蛋白、血糖仪专业市场是较好的投资选择。

640 (22).png
选标的关注业务弹性和竞争优势
在锁定潜力细分领域的前提下,选择标的我们建议重点关注企业竞争优势和POCT业务弹性。竞争优势最核心的方面是技术优势。

综合几方面因素我们重点推荐关注血气分析技术国际领先的理邦仪器和血糖检测竞争优势突出的三诺生物、鱼跃医疗。

640 (23).png

 

声明:
1、凡本网注明“来源:小桔灯网”的所有作品,均为本网合法拥有版权或有权使用的作品,转载需联系授权。
2、凡本网注明“来源:XXX(非小桔灯网)”的作品,均转载自其它媒体,转载目的在于传递更多信息,并不代表本网赞同其观点和对其真实性负责。其版权归原作者所有,如有侵权请联系删除。
3、所有再转载者需自行获得原作者授权并注明来源。

最新评论

关闭

官方推荐 上一条 /3 下一条

客服中心 搜索 洽谈合作
返回顶部