立即注册找回密码

QQ登录

只需一步,快速开始

微信登录

微信扫一扫,快速登录

搜索

前沿:男女免疫系统“出厂设置”大不同

2026-4-21 15:53| 编辑: 沙糖桔| 查看: 281| 评论: 0|来源: 小桔灯网|作者:净姐

摘要: 填补了亚洲人群数据的空白,从"数量"深入到"质量",分子机制的深度挖掘

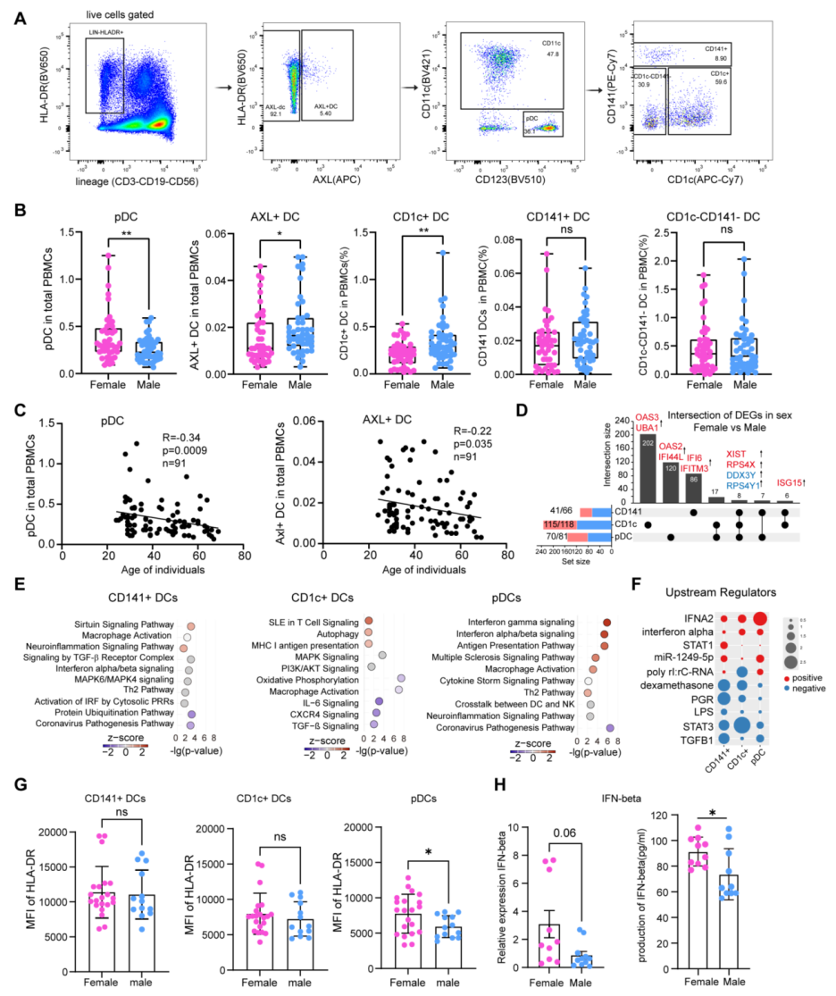
于2026年3月30日发表于期刊《Frontiers in Immunology》的题为 Integrated analysis of sex differences in human dendritic cell, monocyte, and natural killer cell subsets(人类树突状细胞、单核细胞和自然杀伤细胞亚群性别差异的综合分析)文章,由我国科学家完成。基于91名健康中国汉族成年人的外周血样本,结合高参数流式细胞术、单细胞转录组测序及功能性实验,系统性绘制了亚洲人群先天免疫细胞的性别二态性图谱,具有极高的时效性与临床参考价值。



Part.1

研究背景—为什么我们要关注"免疫性别差异"?


在日常生活中,我们常能观察到一种现象:女性似乎更容易受到系统性红斑狼疮、类风湿关节炎等自身免疫病的困扰;而男性在面对败血症、新冠重症或某些病毒感染时,病情往往更重、死亡率更高。


这是否仅仅是激素水平的短期波动所致?还是免疫细胞的"底层代码"本就不同?


过去的研究往往停留在群体层面的比较,或者受限于西方人群样本。本篇研究首次基于91名健康中国汉族成年人的队列,结合高参数流式细胞术、单细胞转录组测序数据(scRNA-seq)以及功能性实验,系统性地绘制了亚洲人群先天免疫系统的性别二态性图谱。


Part.2

核心发现——三大免疫军团,男女各有所长


研究团队聚焦于先天免疫的三大主力军:树突状细胞(DC)、单核细胞(Monocytes)和自然杀伤细胞(NK)。


01


 树突状细胞:女性的"抗病毒雷达"更灵敏


  • 数量差异: 女性体内的浆细胞样DC(pDC) 比例显著高于男性;而男性体内的 Axl+ DC 和 CD1c+ DC 比例更高。

  • 功能差异: 转录组分析显示,女性pDC的干扰素刺激基因(ISG) 基础表达水平更高。在用TLR7/8激动剂(R848)刺激后,女性pDC分泌的IFN-β(I型干扰素)产量明显高于男性。

  • 结论: 女性的pDC处于一种"预激活"状态,这使得她们在面对病毒入侵时能更快地发出警报,这解释了为何女性往往能更好地控制HIV、HBV等病毒的早期复制。



02


 单核细胞:男性的"炎症引擎"火力更猛


  • 数量与表型: 男性的经典型单核细胞比例更高,且细胞表面ICAM-1(CD54) 的表达水平显著高于女性。

  • 功能极化差异: 女性单核细胞的转录谱偏向抗原加工呈递与抗病毒ISG表达;男性则富集于IL-6、IL-1等促炎信号通路。

  • T细胞指挥差异: 在混合淋巴细胞反应中,男性单核细胞诱导初始CD4+ T细胞增殖的能力更强,且更倾向于诱导Th17分化(与炎症性疾病相关);而女性单核细胞则偏向诱导Th2分化(与过敏、体液免疫相关)。

  • 结论: 男性单核细胞更像是易燃易爆的"火把",在感染时容易引起剧烈的炎症反应(甚至是细胞因子风暴),而女性单核细胞则更侧重于精确的"情报呈递"。



03


自然杀伤细胞:女性的"杀手"活性更高


  • 亚群构成: 男性体内成熟的CD56<sup>dim</sup> NK细胞比例更高;女性体内未成熟但高分泌型的CD56<sup>bright</sup> 和CD56<sup>neg</sup> NK细胞比例更高。

  • 杀伤效能: 尽管男性NK细胞看似更多,但在与K562靶细胞共培养时,女性NK细胞脱颗粒(CD107a)和分泌IFN-γ、TNF-α的水平均显著高于男性。

  • 受体表达: 女性NK细胞表达更高的活化性受体(NKp30、NKp46)。

  • 结论: 女性的NK细胞虽"年纪轻"(未完全成熟),但"身手矫健、下手果断";男性的NK细胞虽"老成持重",但单兵作战的杀伤效率略逊一筹。


Part.3

文章创新点与价值


这篇发表在顶刊上的文章,其创新之处不仅仅在于发现了差异,更在于:


  • 填补了亚洲人群数据的空白: 以往关于免疫性别差异的大数据多来自欧美人群,本研究基于中国人群和亚洲免疫多样性图谱进行验证,揭示了这种差异在跨种族层面上的保守性,说明这是人类免疫系统的固有属性。

  • 从"数量"深入到"质量": 研究明确指出,不能只看细胞多不多(如男性总NK细胞多),而要看细胞行不行(女性NK细胞功能强)。这纠正了传统血常规检查中只看数量的局限性。

  • 分子机制的深度挖掘: 通过IPA通路分析,揭示了女性免疫细胞中X染色体逃逸基因(如UTX)和干扰素通路的固有激活状态,为开发性别特异性的免疫治疗策略提供了潜在靶点。



Part.4

参考资料

Yang, Y., Chen, L., Shang, M., et al. (2026). Integrated analysis of sex differences in human dendritic cell, monocyte, and natural killer cell subsets. Front. Immunol. 17:1750775.


探秘微观,引领生命科技前沿!精准偶联,开启分子操作新时代;超敏检测,赋能临床检验新应用!杭州乐为生医科技有限公司,精心打造多款科研利器:


  • 寡核苷酸偶联试剂盒,实现蛋白分子超灵敏检测;也可用于蛋白蛋白偶联

  • 抗体定点修饰叠氮基团试剂盒,实现抗体修饰的精确把控;

  • 氨基修饰微球抗体偶联试剂盒,实现自主、简便DIY微球修饰抗体/蛋白;

  • 寡核苷酸纯化试剂盒,助力高纯度、高回收率短片段寡核苷酸纯化。


选择乐为生医产品


解锁科研新可能。




技术支持:13738087339

销售咨询:19957893538

欢迎扫描二维码添加微信或拨打电话咨询。


声明:
1、凡本网注明“来源:小桔灯网”的所有作品,均为本网合法拥有版权或有权使用的作品,转载需联系授权。
2、凡本网注明“来源:XXX(非小桔灯网)”的作品,均转载自其它媒体,转载目的在于传递更多信息,并不代表本网赞同其观点和对其真实性负责。其版权归原作者所有,如有侵权请联系删除。
3、所有再转载者需自行获得原作者授权并注明来源。

最新评论

关闭

官方推荐 上一条 /3 下一条

客服中心 搜索 洽谈合作
返回顶部