立即注册找回密码

QQ登录

只需一步,快速开始

微信登录

微信扫一扫,快速登录

搜索
小桔灯网 门户 资讯中心 产品杂谈 测序仪 查看内容

市场不再需要“另一个测序仪”

2026-4-7 15:31| 编辑: 沙糖桔| 查看: 237| 评论: 0|来源: 我是建设者

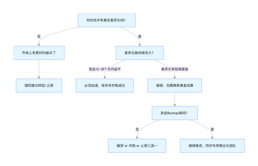
摘要: AI给了一个决策树,但它终究没法替你做决策。

市场已经不需要另一台测序仪了。这真不是危言耸听。


在资本寒潮与价格血战的双重挤压下,那些仍在实验室打磨原型、在路演中描绘愿景的测序仪项目,正站在一个清醒与迷茫交织的十字路口。继续烧钱,或许能迎来技术黎明,但更可能倒在巨头迭代的尘埃里;果断放弃,看似壮士断腕,又恐与颠覆性机遇失之交臂。

NGS这场诸神黄昏般的竞争中,生存法则早已改写。情怀与赌博心态无法支撑决策,对于在继续还是放弃间挣扎的团队,此刻需要的不是温吞的鼓励,而是一面能照见真实处境的镜子。

一、你所以为的优势,可能一文不值


许多团队的兴奋与沉寂,往往源于对技术优势的致命误解。无论是“更快一点”、“更便宜一点”还是“更准一点”,这些增量式的改进,在客户最终的决策天平上,很可能毫无重量。

因为全球实验室的货架上,早已没有为另一个选择预留的位置。这不是悲观论调,而是市场用订单和沉默投票得出的结论。客户更换一台测序仪的核心成本,远非仪器价格本身,而是整个工作流的重塑、已有数据的断层、人员培训的投入以及供应链依赖的转换。你为之骄傲的几个百分点提升,在客户需要承担的系统性迁移成本面前,微不足道。

本质上,2026年的测序仪市场已经是巨头割据的深海,游戏规则和生存法则都已经彻底改写。

巨头们所构建的,是一个包含化学体系、专用耗材、分析软件和全球服务网络的封闭生态。你的仪器即便参数亮眼,但一旦被置于这个生态的对立面,也只是一台昂贵的“孤儿”设备。

最终,你必须回答:你的优势,是能帮客户开辟一个全新的营收来源,还是仅仅在为他们现有的成本中心,节省一丝微不足道的边际支出?

二、真正的需求,可能并不依赖你的解决方案


有句话说,一台测序仪的命运,早在立项时就已经写好了结局。

问题在于,我们构想的需求,究竟是“有了更好”的锦上添花,还是“非它不可”的雪中送炭?在追求“更好测序”的道路上狂奔,有时会发现与那些真正“未被满足的临床或产业需求”相隔还甚远。

关键在于回答这个问题:这个世界上,有哪个群体正面临一个亟待解决的重大问题,而解决它的关键,恰好是一台我手中的拥有这些技术特性的设备?

你能不能回答这个问题?

注意,这里说的是设备而非测序仪。当你的技术成为某个高价值场景的钥匙时,它本身是什么已经不再重要。

市场不缺一台测序仪,但永远稀缺能破解特定僵局的终极工具。

你必须停止向投资人展示与巨头的参数对比,转而直面这个更尖锐的诘问:你到底在解决什么非你不可的需求? 

真正的壁垒,或许不再是碱基识别算法,而是你对那个垂直行业圣杯级问题的洞察深度以及你将复杂技术封装为黑箱式解决方案的工程能力。

甚至,最终的答案可能与“测序”本身无关。

三、必须回答这四个问题


搞不下去的测序仪还不如就此打住,与其在焦虑中内耗,不如对项目进行一次冷酷的审判。

作为投资人,在聊项目的时候,我喜欢问一些问题,有几个在此也同样适用:

问题一(关于技术):我们技术的本质,是一种更牛的组件,还是一个可交付的平台产品

l 如果它是一种更高效的酶、一种更稳定的荧光染料或一种更优的信号处理算法,那它就是一个组件。最佳路径是停止烧钱做整机,转而寻求向现有平台巨头的技术授权或作为供应商被收购。

l 只有当它能与特定应用场景结合,形成用户“离了它就无法工作”的闭环工作流时,它才可能成为一个独立产品。但要实现这一步,你需要的资源和开发周期可能超乎你的预估。

问题二(关于市场):我们能清晰地(指名道姓)说出前十个付费客户吗?

l 如果答案模糊,指向所有肿瘤医院各大测序服务商,这等于没有答案。这说明你仍在追逐一个泛化的市场。

l 只有具体到人,需求才真实。找到十个愿意付费的早期支持者只是起点,找到一百个,才真正值得全力推进。

问题三(关于竞争):如果巨头在18个月内推出类似产品,我们靠什么不死?

l 如果靠的是更快的迭代速度或更贴身的服务之类的, 这样的护城河既浅且脆。

l 你要想想真正有效的护城河是什么,拿什么去和更有资源的巨头去竞争:是在特定领域积累的、无法被快速复制的专属数据与知识?是与关键意见领袖共同构建、并已嵌入临床路径的决策流程?还是已经构建的法规批准或供应链壁垒?

问题四(关于终点):我们最终的归宿,是成为一家仪器公司,还是被收购?

l 梦想成为下一个Illumina”需要天文数字的资本和时代机遇,这近乎买彩票。不妨理性测算:在一个五六十亿规模的市场中,你能获取多少份额?需要投入多少资金?这能否为投资人带来符合他们预期的回报?

l 或者换一个思路,在启动时就想清楚被谁收购、何时收购、以什么价值收购,是一个更务实、更负责的战略。你的技术是补齐某巨头产品矩阵的拼图,还是能助力一家诊断公司建立护城河的利器?想清楚终点,才能规划路径。

你的差异化优势需要足以支撑起一个生存空间


留给另一个测序仪故事的窗口,已经彻底关闭。但属于解决特定问题的唯一工具的故事,永远都有开篇的可能。

是继续耗费数年光阴和上亿资金,去打造一款参数华丽但销售一般的产品;还是果断重构方向,将多年心血凝聚成一柄能凿开特定行业坚冰的利器?

这虽然是一个典型的“技术路线 vs 商业窗口期”的决策问题,但本质上不是单一技术优劣,而是时间、资本效率、差异化壁垒与市场结构的综合博弈。

考虑到当前资本市场对测序平台的耐心已经显著下降,类似Singular Genomics的经历已经说明技术上的可行,远不等于商业上的成功

对于后发者,要么在技术上实现代际突破,要么在场景上找到全新切入点。如果两者都不具备,如果你的差异化优势不足以支撑生存空间,那么及时止损或转向价值链其他环节,或许是更高级的战略理性。

市场不会奖励艰苦的跟随,只会犒赏深刻的创造与果断的转身。 

AI给了一个决策树,但它终究没法替你做决策。

声明:
1、凡本网注明“来源:小桔灯网”的所有作品,均为本网合法拥有版权或有权使用的作品,转载需联系授权。
2、凡本网注明“来源:XXX(非小桔灯网)”的作品,均转载自其它媒体,转载目的在于传递更多信息,并不代表本网赞同其观点和对其真实性负责。其版权归原作者所有,如有侵权请联系删除。
3、所有再转载者需自行获得原作者授权并注明来源。

最新评论

关闭

官方推荐 上一条 /3 下一条

客服中心 搜索 洽谈合作
返回顶部