立即注册找回密码

QQ登录

只需一步,快速开始

微信登录

微信扫一扫,快速登录

搜索
小桔灯网 门户 资讯中心 市场观察 查看内容

2015年我国医疗器械行业规模将超3000亿

2015-1-13 03:07| 编辑: 小桔灯网| 查看: 1975| 评论: 0|来源: 赛迪网

摘要: 近日,赛迪顾问发布《中国医疗器械产业研究报告(2014)》。报告分析指出,我国医疗器械行业发展呈现出法律监管严格、技术壁垒较高和市场需求巨大等三大特征。报告还预计,2015年我国医疗器械市场规模将会有超过3000 ...

近日,赛迪顾问发布《中国医疗器械产业研究报告(2014)》。报告分析指出,我国医疗器械行业发展呈现出法律监管严格、技术壁垒较高和市场需求巨大等三大特征。报告还预计,2015年我国医疗器械市场规模将会有超过3000亿元。

法律监管严格

报告谈到,医疗器械关系人的生命健康,受到各国的严格监管。我国医疗器械领域制定了《医疗器械监督管理条例》、《医疗器械分类规则》以及各个细分医疗器械法律法规,生产医疗器械需要得到许可,实行产品备案与注册管理。

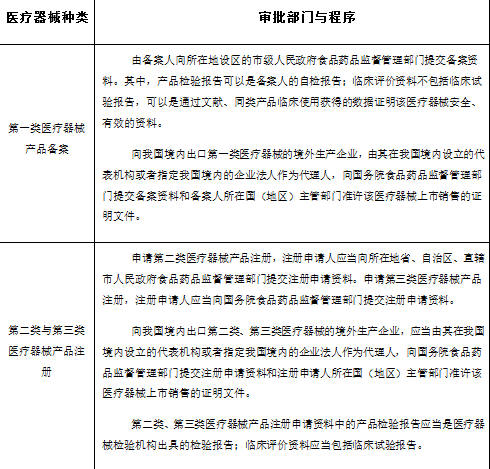
根据《医疗器械监督管理条例》(国务院令第650号),医疗器械产品实行分类管理,第一类医疗器械实行产品备案管理,第二类、第三类医疗器械实行产品注册管理。产品备案与注册需要提交的资料有:(1)产品风险分析资料;(2)产品技术要求;(3)产品检验报告;(4)临床评价资料;(5)产品说明书及标签样稿;(6)与产品研制、生产有关的质量管理体系文件;(7)证明产品安全、有效所需的其他资料。

第一类医疗器械生产企业应当向所在地省(自治区、直辖市)人民政府药品监督管理部门进行生产企业备案。第二类与第三类医疗器械生产企业应当经所在地省(自治区、直辖市)人民政府药品监督管理部门审查批准。

医疗器械产业主要审批部门


技术壁垒较高

报告认为,医疗器械由于与身体直接或间接接触,甚至可能长期植入身体内部,因而其安全性要求很高,这同时也对技术产生了很高的要求。

医疗器械尤其是中高端医疗器械通常是需要多学科知识交叉、高技术和大量资金投入,所以这类医疗器械的研发成本也非常高,这是小规模医疗器械厂商所不具有的。高技术壁垒的存在,决定了只有大型厂商才能在大中型医疗器械方面有所作为。

市场需求巨大

人类与疾病总是形影不离,并且随着生活压力的增大、环境污染加剧等各种因素的影响,对于健康保健的需求也在不断增长。


报告保守估计,我国医疗器械2015年将会有超过3000亿元的市场规模。随着经济水平、健康意识的提高,人口老龄化的加剧,医疗器械的不断更新换代以及我国对医疗器械投入的不断增大,未来几年我国医疗器械市场将会产生更大的增长空间。

 

声明:
1、凡本网注明“来源:小桔灯网”的所有作品,均为本网合法拥有版权或有权使用的作品,转载需联系授权。
2、凡本网注明“来源:XXX(非小桔灯网)”的作品,均转载自其它媒体,转载目的在于传递更多信息,并不代表本网赞同其观点和对其真实性负责。其版权归原作者所有,如有侵权请联系删除。
3、所有再转载者需自行获得原作者授权并注明来源。
发表评论

最新评论

关闭

官方推荐 上一条 /3 下一条

客服中心 搜索 洽谈合作
返回顶部