立即注册找回密码

QQ登录

只需一步,快速开始

微信登录

微信扫一扫,快速登录

搜索

Human IFN-γ检测试剂盒|邻近连接法,超高灵敏度,精准定量!

2025-11-27 09:33| 编辑: 沙糖桔| 查看: 1106| 评论: 0|来源: 小桔灯网|作者:净姐

摘要: 欢迎扫描二维码添加微信或电话咨询

杭州乐为生医科技有限公司重磅推出 Human IFN-γ检测试剂盒(邻近连接法),专为人血清、血浆、细胞培养上清中IFN-γ蛋白的高灵敏度定量检测而设计,其核心技术已获得多项国家发明专利授权。适用于科研场景,助力免疫研究、疾病机制探索与药物开发!

IFN-γ(γ-干扰素) 是连接先天性与适应性免疫的枢纽。在肿瘤免疫、自身免疫性疾病、感染性疾病(如结核)等研究领域,其表达水平是衡量特异性免疫应答强度的黄金指标。精准检测IFN-γ,对于揭示疾病机制、评估药物疗效至关重要。




1

技术原理



本试剂盒基于邻位连接技术,其核心原理在于将抗体-抗原结合的高度特异性与核酸扩增的超高灵敏度相结合。 当一对分别偶联了特异寡核苷酸链的特异性抗体与靶标 IFN-γ 同时结合时, 其携带的寡核苷酸在空间上彼此邻近。 通过引入一条夹板探针, 其两端分别与这两条寡核苷酸的末端进行特异性杂交, 从而稳定地引导二者形成首尾相接的拓扑结构。 在连接酶的作用下, 两条寡核苷酸共价连接成一个完整的、 可扩增的 DNA 模板。 最终, 通过对该特异性 DNA 模板进行 qPCR 定量扩增, 将初始的蛋白结合信号转化为指数级放大的荧光信号, 实现对 IFN-γ 的精准超敏定量。





2

产品信息



产品名称:Human IFN-γ检测试剂盒(邻近连接法)

货号:LW-USI-NA-32

规格:32测试/盒



适用样本:人血清、血浆、细胞培养上清

适用仪器:宏石96S、ABI 7500、Bio-Rad CFX96等




3

操作流程如图



样本预处理:10倍稀释样本

标准曲线制备:8个浓度点,覆盖动态范围宽。

Antibody-oligo稀释

孵育:37℃孵育1小时

连接反应:室温20分钟

qPCR扩增:40个循环,60秒延伸,快速出结果。





4

结果展示



配套USI-NA分析软件,自动绘制标准曲线,计算样本浓度,结果直观可靠,确保数据准确性。





5

产品亮点



超高灵敏度:抗体-抗原结合的高度特异性与核酸扩增的超高灵敏度相结合,实现fg/mL级别检测

精准定量:采用qPCR信号输出,线性范围宽,重复性好

操作简便:预混试剂,操作简便,步骤清晰,兼容常见qPCR仪器

稳定可靠:-20℃保存,有效期长达12个月




6

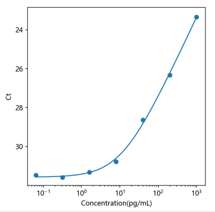
样本测试



不同浓度血浆样本测试验证结果

为验证试剂盒的检测性能,我们测试了低、中、高一系列梯度浓度的样本。结果表明,试剂盒能够对不同浓度样本实现清晰、准确的区分,各浓度组间信号强度差异显著,展现了优异的区分能力与定量性能。





探秘微观,引领生命科技前沿!杭州乐为生医科技有限公司是一家以超灵敏免疫检测为核心,集原料修饰、试剂盒开发、仪器软件研发、生产、销售于一体的整体解决方案提供商。

杭州乐为生医科技有限公司,精心打造多款科研利器:

  • 寡核苷酸偶联试剂盒,实现蛋白分子超灵敏检测;也可用于蛋白蛋白偶联
  • 抗体定点修饰叠氮基团试剂盒,实现抗体修饰的精确把控;
  • 氨基修饰微球抗体偶联试剂盒,实现自主、简便DIY微球修饰抗体/蛋白;
  • 寡核苷酸纯化试剂盒,助力高纯度、高回收率短片段寡核苷酸纯化。

选择乐为生医产品,解锁科研新可能。





技术支持:13738087339

销售咨询:18611591243

欢迎扫描二维码添加微信或电话咨询。


声明:
1、凡本网注明“来源:小桔灯网”的所有作品,均为本网合法拥有版权或有权使用的作品,转载需联系授权。
2、凡本网注明“来源:XXX(非小桔灯网)”的作品,均转载自其它媒体,转载目的在于传递更多信息,并不代表本网赞同其观点和对其真实性负责。其版权归原作者所有,如有侵权请联系删除。
3、所有再转载者需自行获得原作者授权并注明来源。

最新评论

关闭

官方推荐 上一条 /3 下一条

客服中心 搜索 洽谈合作
返回顶部