DS解读:病原体核酸快速检测临床实验室规范化应用专家共识(2025版)
2025-6-25 15:30|
发布者: 沙糖桔|
查看: 3167|
评论: 0|原作者: 小桔灯网
摘要: 共识将随技术进展更新,适应多元化应用场景。
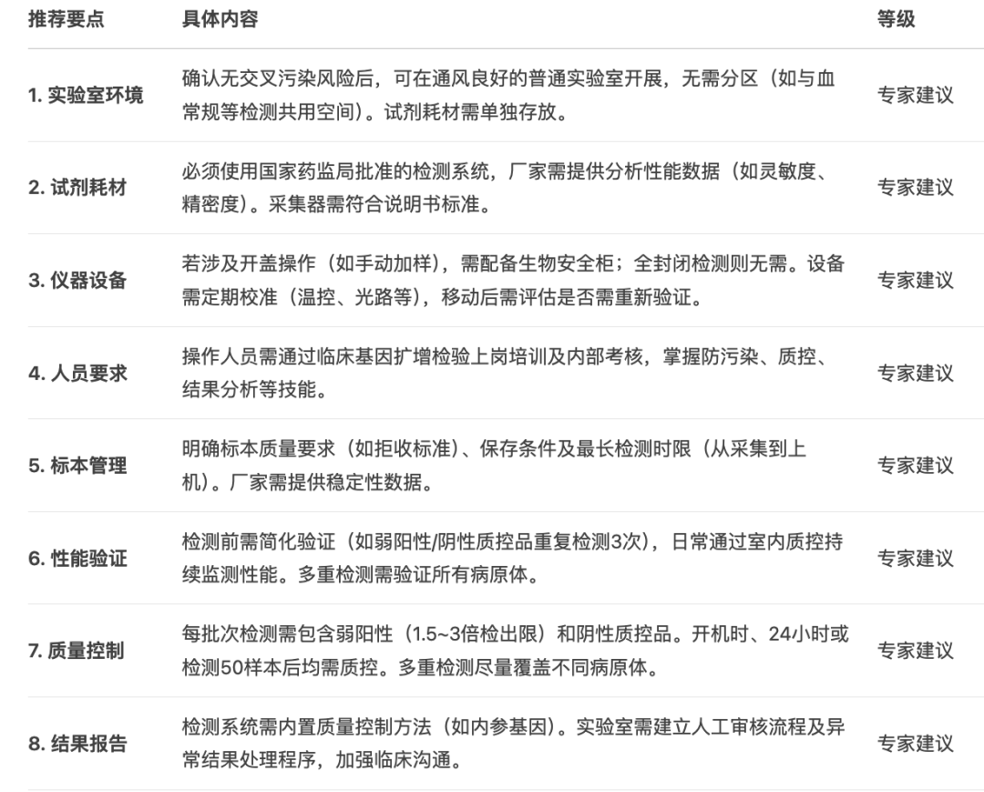
近年来,病原体核酸快速检测(如POCT即时检测)因其操作简便、检测时间短(≤40分钟)、对实验室空间要求低等特点,在感染性疾病诊断中发挥重要作用。该技术的普及也带来了实验室管理的新问题,如是否需要降低传统PCR实验室的“人、机、料、法、环”要求,以及如何保证一体化设备的检测可靠性。本共识旨在规范核酸快速检测的临床应用,确保检测质量,覆盖实验室环境、人员、设备、质量控制等关键环节。 适用场景: 各级医院临床实验室、第三方医学检验实验室。 检测技术特点:
不适用场景: 高致病性病原体(如一类、二类病原微生物)。 使用常规PCR扩增管的非密闭检测系统。
简化实验室要求:通过验证密闭性,允许在非分区实验室开展检测,降低基层应用门槛。 动态质控策略:结合简化性能验证和持续室内质控,平衡效率与质量。 多重检测规范:针对多重PCR提出分病原体验证、质控覆盖等具体要求。

|
声明:
1、凡本网注明“来源:小桔灯网”的所有作品,均为本网合法拥有版权或有权使用的作品,转载需联系授权。
2、凡本网注明“来源:XXX(非小桔灯网)”的作品,均转载自其它媒体,转载目的在于传递更多信息,并不代表本网赞同其观点和对其真实性负责。其版权归原作者所有,如有侵权请联系删除。
3、所有再转载者需自行获得原作者授权并注明来源。