立即注册找回密码

QQ登录

只需一步,快速开始

微信登录

微信扫一扫,快速登录

搜索
小桔灯网 门户 资讯中心 专栏文章 动力彩虹 查看内容

低成本、1小时,结核病POCT诊断新方法

2025-6-16 15:19| 编辑: 沙糖桔| 查看: 1852| 评论: 0|来源: 小桔灯网 | 作者:动力彩虹

摘要: 为结核病的即时诊断提供了新的解决方案。

结核病(TB)是全球公共卫生领域面临的一大挑战,是全球十大死因之一,每年导至约150万人死亡。超过90%的新发病例发生在中低收入国家,这些地区医疗资源有限,其诊断和治疗的难度尤为突出。传统的结核病诊断方法如痰培养法耗时较长,而基于聚合酶链反应(PCR)的方法则设备昂贵且操作复杂,难以满足资源有限地区的即时检测需求。此外,痰液样本作为参考标准,对于诊断肺结核(PTB)非常有用,但对于诊断肺外结核(EPTB)则效果不佳。因此,需要开发新的诊断测试来分析非痰液样本,以提高这些患者群体的结核病诊断率。


近日,杂志Science translational medicine上发表了一篇题为“Rapid tuberculosis diagnosis from respiratory or blood samples by a low cost, portable lab-in-tube assay”的文章。本文介绍了一种低成本、便携式的实验室管(Lab-in-Tube, LIT)诊断系统,该系统能够在1小时内从呼吸道或血液样本中快速检测出结核分枝杆菌(Mtb)DNA,对肺部和肺外结核病的检测灵敏度高(81%),特异性良好(94%),为结核病的即时诊断提供了新的解决方案。

图片来源:Science translational medicine




主要内容



检测活动性结核病的LIT试验原理

作者开发了一种成本低廉且便携的LIT(lab-in-tube)设备,用于检测血液、唾液和痰等多种样本中的结核杆菌DNA。该方法中,首先收集呼吸道样本到检测管中,并转移到便携式设备中进行样本裂解及失活。接着,移动LIT柱塞,将裂解液加载到DNA捕获膜上,启动RPA-CRISPR反应。反应完成后,将试管移至读出端口,检测荧光信号(图A)。整个试验过程共需要约1小时来执行热样品裂解、RPA-CRISPR孵育和荧光成像步骤,返回试验结果。


基于CRISPR的POC TB诊断装置示意图。

图片来源:Science translational medicine


单管反应Mtb DNA检测方法的开发与优化

作者优化了单管RPA和CRISPR检测条件,选择最佳反应温度、Cas12a酶、反应缓冲液和gRNA浓度,对CRISPR反应进行了调整。结果显示,在不添加CRISPR缓冲液且含有42 nM浓度的Cas12a/gRNA2 + 3复合物的反应中,37°C条件下检测到了最大信号,所有后续实验均采用这些条件。


作者还评估了几种基质在保持冻干测定试剂活性方面的能力。研究发现基于棉的滤纸基质中检测到的复溶后CRISPR信号更强更稳定,从而被选为RPA-CRISPR测定的最佳试剂基质。经过优化,RPA-CRISPR试剂在2个月内,4°C和RT储存的试剂样本与−20°C条件下储存的试剂活性相差不大。然而3个月后,RT储存的试剂产生的信号会显著减少(下图D)。


单反应Mtb DNA检测方法的开发与优化。

图片来源:Science translational medicine


LIT-TB动态范围、

交叉反应性和常见耐药突变的检测

使用从健康血清中提取的DNA并加标Mtb基因组DNA进行LIT-TB检测,结果显示在0.05至5000 pg/μl的范围内表现出广泛的线性范围(图H和I),且有较强特异性,不会检测出其他分枝杆菌基因组DNA(图J)。


另一种测定方法可检测到与结核分枝杆菌对利福平抗性相关的常见SNP(rpoB S450L)(图K)。为了实现单核苷酸特异性,采用了两种方法:首先,将gRNA的“种子”区域与该突变对齐;其次,通过在保守序列区域引入一个单核苷酸错配来修改gRNA序列,这样Cas12a与野生型等位基因的结合就需要额外的gRNA错配。


LIT-TB动态范围、交叉反应性和常见耐药突变的检测。

图片来源:Science translational medicine


用血清DNA检测的LIT-TB结果

能敏感地诊断小儿PTB和EPTB

作者使用从多米尼加共和国一个儿科结核病队列分析了LIT-TB的性能,包括27名被诊断为肺结核或早期肺结核的儿童。结果显示,血清LIT-TB显示出对结核病(81%)、肺结核(83%)和肺外结核(75%)具有高敏感性,均高于通过痰液、诱导痰液或胃灌洗培养以及Xpert的结果(下图A)。研究还发现,LIT系统在治疗监测中具有潜在应用价值。随着治疗的进行,患者血清中的Mtb DNA信号逐渐降低,与临床症状改善一致(图C和D)。


用血清DNA检测的LIT-TB结果能敏感地诊断小儿PTB和EPTB。图片来源:Science translational medicine


LIT-TB POC试验对两个成人结核病队列的

唾液和痰液样本的性能

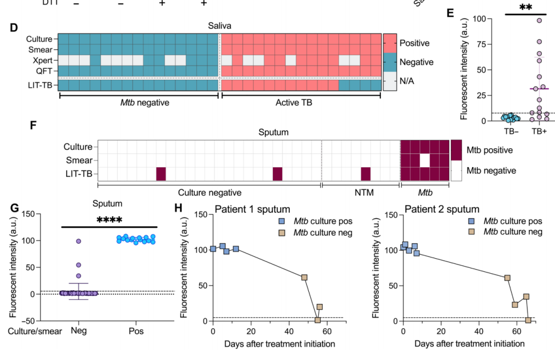
作者对15名确诊为结核病的成人和15名未检测到结核分枝杆菌感染的成人进行了唾液样本分析。分析结果显示,检测到了11个真正的阳性信号(灵敏度73%),且没有假阳性结果(特异性100%)(图D)。但结核病阳性样本的荧光信号差异较大(图E)。对36名疑似结核病的成人进行分析时,LIT-TB的诊断敏感性非常高(100%),特异性也很高(90.3%)(图F)。LIT系统在治疗监测中,两名在治疗开始后≤2周和≥6周收集痰液的患者,随着治疗的进行,信号逐渐减弱(图H)。


LIT-TB POC试验对两个成人结核病队列的唾液和痰液样本的性能。图片来源:Science translational medicine


总结与讨论

作者报告了一种廉价(每个样品约2.70美元)、手持式、电池供电的LIT结核检测方法,该方法可检测患者血清、唾液和痰样本中的结核分枝杆菌(Mtb) DNA,从样本到答案的时间不到1小时。该检测法将痰液或唾液样本的液化、Mtb病毒裂解、重组聚合酶扩增(RPA)及CRISPR检测步骤整合到一个一次性试管中,由便携式检测设备进行处理和分析。检测结果显示,与培养和GeneXpert MTB/RIF检测(55%和68%)相比,对肺部和肺外结核病的检测具有更高的敏感性(81%),并且具有良好的准确性。这表明,这种方法在资源有限且当前方法覆盖不足的环境中,作为即时检测(POC)测试用于结核病诊断具有巨大潜力。


进一步的研究应解决本研究的局限性。此检测方法未能达到WHO关于POC的最低储存要求,但通过优化冻干条件,使用能够稳定RPA和Cas12a酶活性的辅料,可能实现目标稳定性。该系统在资源有限地区具有广阔的应用前景,有望提高结核病的诊断率和治疗成功率。未来研究将进一步优化系统性能,探索其在结核病全程管理中的应用价值,为全球结核病防控贡献力量。

声明:
1、凡本网注明“来源:小桔灯网”的所有作品,均为本网合法拥有版权或有权使用的作品,转载需联系授权。
2、凡本网注明“来源:XXX(非小桔灯网)”的作品,均转载自其它媒体,转载目的在于传递更多信息,并不代表本网赞同其观点和对其真实性负责。其版权归原作者所有,如有侵权请联系删除。
3、所有再转载者需自行获得原作者授权并注明来源。

最新评论

关闭

官方推荐 上一条 /3 下一条

客服中心 搜索 洽谈合作
返回顶部