作者:净姐
子宫内膜异位症是一种常见的妇科疾病,给无数女性带来了疼痛和生育困扰。传统诊断常依赖有创的腹腔镜或低特异性的超声检查,而近期温州医科大学的研究团队在《Research》期刊发表的一项研究,突破性地利用月经血结合两项前沿技术,构建了无创诊断新体系。本文将深度分析其核心技术原理,带你看懂这项 “滴血查病” 的科学奥秘。
研究构建了 “单细胞 RNA 测序(scRNA-seq)+ 数字微滴酶联免疫吸附测定(ddELISA)” 的双平台技术链:
· scRNA-seq:从基因表达层面,解析月经血与异位病灶的细胞异质性,验证月经血作为诊断样本的可行性。
· ddELISA:从蛋白检测层面,通过纳米材料与微流控技术,实现炎症标志物的超灵敏定量分析。
两者结合,形成了 “基因特征验证→蛋白标志物筛选→无创样本检测” 的完整技术闭环。
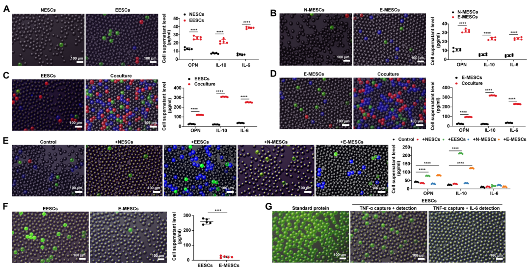
数字微滴酶联免疫吸附测定(ddELISA)—— 飞摩尔级的 “蛋白捕手”
传统ELISA因灵敏度不足,难以检测月经血中的痕量标志物。而ddELISA通过纳米材料革新与微流控技术,实现了检测性能的飞跃:
二氧化硅纳米颗粒(SiO₂ NPs)的 “分子锚定” 作用
1.氨基化:通过3-氨基丙基三乙氧基硅烷(APTES)修饰,使SiO₂ NPs表面带正电荷,可共价结合捕获抗体(如抗 OPN、IL-10、IL-6 抗体)。
2.羧基化:进一步通过十二烯基琥珀酸酐(DSSA)引入羧基,增强抗体结合稳定性,优化偶联效率。
单分散性好(平均直径8.45μm),比表面积大,可密集结合抗体,提升靶分子捕获效率。
利用聚二甲基硅氧烷(PDMS)芯片的流聚焦结构,将含SiO₂ NPs的反应液(内相)与油相混合,形成均匀微滴(直径50μm,体积65pl)。每个微滴仅含0或1个 SiO₂ NP(泊松分布),实现单分子级检测。
· OPN:标记HRP(绿色荧光),底物为 ABTS;
· IL-10:标记AKP(蓝色荧光),底物为4-MUP;
· IL-6:标记PDE(红色荧光),底物为 TAMRA。
通过三通道荧光信号区分不同标志物,实现多靶点同步检测。
· OPN:32.5fM,IL-10:52.1fM,IL-6:32.7fM,比传统ELISA灵敏度高100-1000倍。
信号放大原理:每个微滴内若存在靶分子,其对应的酶 - 底物反应会产生强荧光信号,通过统计发光微滴比例,反推靶分子浓度(泊松分布模型)。
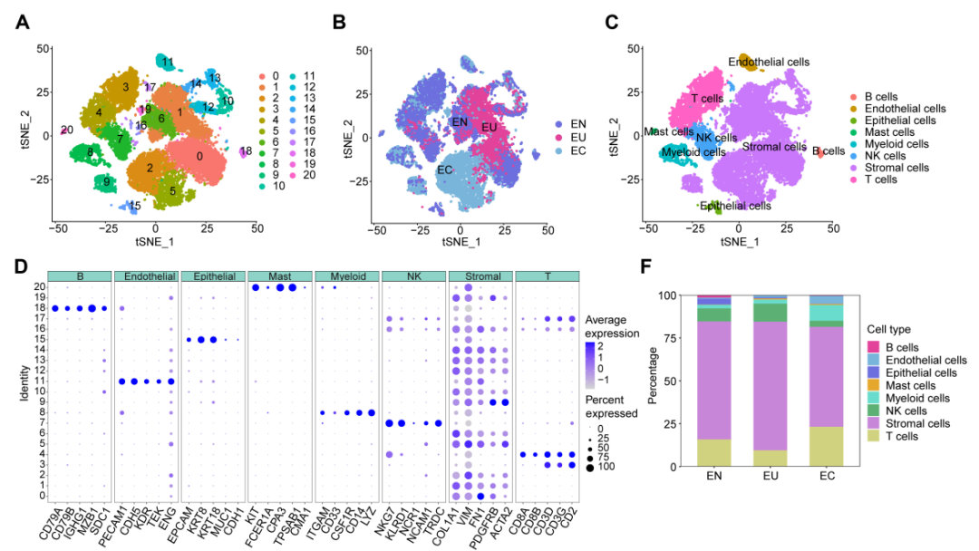
单细胞 RNA 测序(scRNA-seq)——
细胞级别的 “病理地图”
子宫内膜异位症的病灶(包括异位内膜EC、在位内膜EU)与正常内膜(EN)存在显著细胞异质性。研究通过scRNA-seq对三类组织的28,085个细胞进行分析,发现:
· 细胞群分化:鉴定出8种细胞类型(如上皮细胞、基质细胞、免疫细胞等),其中基质细胞在EC中减少、在EU中增多,提示其功能异常与疾病进展相关。
· 免疫失调:EC中髓样细胞、T细胞、肥大细胞比例显著升高,B细胞和NK细胞减少,表明局部免疫微环境紊乱是重要病理特征。
通过伪时间轨迹分析(Monocle2),研究发现:
· 分化路径:异位内膜(EC)是细胞分化的起点,逐步向在位内膜(EU)转化,而月经血中的子宫内膜细胞(E-MESCs)处于分化终端,携带EC和EU的遗传特征。
· 功能验证:E-MESCs与异位病灶中的基质细胞(EESCs)一样,可诱导巨噬细胞向促炎的M2表型极化,且炎症因子(IL-10、IL-6、OPN)表达水平一致,证实月经血能反映病灶的炎症状态。
· 基因 - 蛋白联动:scRNA-seq发现异位病灶中OPN、IL-10、IL-6基因高表达,ddELISA证实其蛋白在月经血中水平显著升高,且与病灶组织结果高度一致。
· 对比传统技术:传统ELISA在样本稀释10倍后即失去线性,而ddELISA在稀释100倍时仍能准确检测,凸显其对痕量样本的兼容性。
这项研究不仅突破了子宫内膜异位症的诊断瓶颈,更展示了 “体液活检 + 单细胞技术 + 微流控” 的跨学科潜力:
· 技术延伸:可拓展至其他妇科疾病(如子宫肌瘤、卵巢癌)的无创筛查;
· 临床转化:简化版ddELISA芯片若实现便携化,有望进入基层医疗场景,提升早期诊断率。
从细胞到分子,从纳米材料到微流控芯片,这项技术用精密的科学设计,让月经血成为破译疾病的 “密码本”。期待其早日落地,为女性健康带来更温柔的诊断选择。
参考文献:Wang H, et al. A Noninvasive Menstrual Blood-Based Diagnostic Platform for Endometriosis Using Digital Droplet Enzyme-Linked Immunosorbent Assay and Single-Cell RNA Sequencing. Research 2025;8:Article 0652.
https://doi.org/10.34133/research.0652
探秘微观,引领生命科技前沿!精准偶联,开启分子操作新时代;超敏检测,赋能临床检验新应用!杭州乐为生医科技有限公司,精心打造多款科研利器:
• 寡核苷酸偶联试剂盒,实现蛋白-分子超灵敏检测;
• 抗体定点修饰叠氮基团试剂盒,实现抗体修饰的精确把控;
• 氨基修饰微球抗体偶联试剂盒,实现自主、简便DIY微球修饰抗体/蛋白;
• 寡核苷酸纯化试剂盒,助力高纯度、高回收率短片段寡核苷酸纯化。
技术支持:18611591243
商务合作:15888863672
欢迎扫描二维码或电话咨询。