立即注册找回密码

QQ登录

只需一步,快速开始

微信登录

微信扫一扫,快速登录

搜索

医疗器械/IVD产品分类学习

2025-5-15 10:19| 编辑: 沙糖桔| 查看: 2027| 评论: 0|来源: 小桔灯网

摘要: 更希望大家可以一起交流和分享不同层面的医疗器械分类。

作者:辣五元


本次分享的主题来源于《医疗器械监督管理条例》中第六条规定,国家对医疗器械按照风险程度实行分类管理。分享基于法规的整理以及工作过程中遇到的问题和经验分享,更希望大家可以一起交流和分享不同层面的医疗器械分类。


01

分享内容目录

基于目前国内针对医疗器械的法规体系,医疗器械和体外诊断试剂在分类上面有所不同。这次分享基于管理条例中定义的医疗器械的分类,因此主要包括:

  • 体外诊断试剂分类相关法规及经验

  • 医疗器械分类相关法规及经验

  • 分类界定相关法规及经验


02

《医疗器械监督管理条例》

中关于分类整体要求

法规原文:

医疗器械监督管理条例中:

第六条 国家对医疗器械按照风险程度实行分类管理。

第一类是风险程度低,实行常规管理可以保证其安全、有效的医疗器械。

第二类是具有中度风险,需要严格控制管理以保证其安全、有效的医疗器械。

第三类是具有较高风险,需要采取特别措施严格控制管理以保证其安全、有效的医疗器械。

评价医疗器械风险程度,应当考虑医疗器械的预期目的、结构特征、使用方法等因素。

国务院药品监督管理部门负责制定医疗器械的分类规则和分类目录,并根据医疗器械生产、经营、使用情况,及时对医疗器械的风险变化进行分析、评价,对分类规则和分类目录进行调整。制定、调整分类规则和分类目录,应当充分听取医疗器械注册人、备案人、生产经营企业以及使用单位、行业组织的意见,并参考国际医疗器械分类实践。医疗器械分类规则和分类目录应当向社会公布。

第二十三条 对新研制的尚未列入分类目录的医疗器械,申请人可以依照本条例有关第三类医疗器械产品注册的规定直接申请产品注册,也可以依据分类规则判断产品类别并向国务院药品监督管理部门申请类别确认后依照本条例的规定申请产品注册或者进行产品备案。

直接申请第三类医疗器械产品注册的,国务院药品监督管理部门应当按照风险程度确定类别,对准予注册的医疗器械及时纳入分类目录。申请类别确认的,国务院药品监督管理部门应当自受理申请之日起20个工作日内对该医疗器械的类别进行判定并告知申请人。


学习重点:


①分类评估原则:基于风险程度。

②风险程度评估原则:基于预期用途、结构特征、使用方法等因素。

③会有相关分类规则和目录进行具体指导和动态调整。

④可以申请分类界定。


03

体外诊断试剂分类相关法规及经验

分类规则和分类目录

  • 国家药监局关于发布《体外诊断试剂分类规则》的公告(2021年第129号)发布时间:2021-10-29

  • 《体外诊断试剂分类规则》解读 发布时间:2021-10-29

  • 国家药监局关于发布体外诊断试剂分类目录的公告(2024年第58号)发布时间:2024-05-11

  • 国家药监局关于实施《体外诊断试剂分类目录》有关事项的通告(2024年第17号)发布时间:2024-05-11


2013版的分类目录,是我入行以来一直沿用的体外诊断试剂分类目录,直到2024年新版分类目录发布,旧版才算正式退出。2021年分类规则发布,2024年分类目录发布,算是把体外诊断试剂产品分类情况给框定住,规则更宏观的指导,目录是更具体的划分,参考这两个法规,基本上可以明确常见分类情况。另外,需要注意官方发布的法规解读,内容可以更好的了解法规的变化情况。


学习重点:


①我国医疗器械(含体外诊断试剂)分类实行分类规则指导下的分类目录制,分类规则和分类目录并存,以分类目录优先。


②分类规则第五条  体外诊断试剂根据风险程度由低到高,管理类别依次分为第一类、第二类和第三类。(基于我国监管实践,并参考IMDRF分类原则,明确了体外诊断试剂的类别判定总体原则。)


第一类体外诊断试剂是指具有较低的个人风险,没有公共健康风险,实行常规管理可以保证其安全、有效的体外诊断试剂,通常为检验辅助试剂。

第二类体外诊断试剂是指具有中等的个人风险和/或公共健康风险,检验结果通常是几个决定因素之一,出现错误的结果不会危及生命或导至重大残疾,需要严格控制管理以保证其安全、有效的体外诊断试剂。

第三类体外诊断试剂是指具有较高的个人风险和/或公共健康风险,为临床诊断提供关键的信息,出现错误的结果会对个人和/或公共健康安全造成严重威胁,需要采取特别措施严格控制管理以保证其安全、有效的体外诊断试剂。


这三条分类原则,算是体外诊断试剂的核心原则,之后的6、7条和分类目录也都是以此为基础的。


③分类规则第六条、第七条在5号令中分类规则基础上,参考IMDRF分类原则,并根据近年来体外诊断试剂分类工作实际,明确了体外诊断试剂分类判定的具体规则和特殊规定。


④《分类目录》结构由“一级序号、一级产品类别、二级序号、二级产品类别、预期用途、管理类别”六个部分组成,其中“一级产品类别”主要依据《分类规则》第六条进行划分,共25个;“二级产品类别”是在一级产品类别项下的进一步细化,主要根据检测靶标设置,原则上不包括方法或原理,共1852个;“预期用途”涉及的内容包括被测物及主要临床用途等,其目的主要是用于确定产品的管理类别,不代表对相关产品注册内容的完整描述。


04

医疗器械分类相关法规及经验

说完体外诊断试剂,顺路看一下医疗器械。

分类规则和分类目录

  • 《医疗器械分类规则》(国家食品药品监督管理总局令第15号)发布时间:2015-07-14

  • 总局关于发布医疗器械分类目录的公告(2017年第104号)发布时间:2017-09-04

  • 总局关于实施《医械产品目录的公告(2021年第158号)发布时间:2021-12-31

  • 国家药监局关于实施《第一类医疗器械产品目录》有关事项的通告(2021年第107号)发布时间:2021-12-31

  • 《第一类医疗器械产品目录》修订说明 发布时间:2021-12-31

  • 国家药监局综合司关于公开征求《医疗器械分类规则(修订草案征求意见稿)》意见的函 发布时间:2025-04-07


学习重点:


截止到2025年5月份,医疗器械分类规则(2015版)和目录(2017版)还未更新,仅在2025年4月对分类规则进行了意见征集,在2021年先行把第一类的医疗器械目录发布。在此期间,会有一些调整发布:

  • 公告通告国家药监局关于调整《医疗器械分类目录》部分内容的公告(2020年 第147号)2020-12-31

  • 公告通告国家药监局关于调整《医疗器械分类目录》部分内容的公告(2022年第25号)2022-03-24

  • 公告通告国家药监局关于调整《医疗器械分类目录》部分内容的公告(2022年第30号)2022-03-30

  • 公告通告国家药监局关于医用透明质酸钠产品管理类别的公告(2022年第103号)2022-11-14

  • 公告通告国家药监局关于调整《医疗器械分类目录》部分内容的公告(2023年第101号)2023-08-17

  • 国家药监局关于进一步明确射频治疗仪类产品有关要求的公告(2024年第84号)2024-07-08

①注意分类规则中相关的定义,医疗器械风险程度,应当根据医疗器械的预期目的,通过结构特征、使用形式、使用状态、是否接触人体等因素综合判定。根据结构特征的不同,分为无源医疗器械和有源医疗器械。根据是否接触人体,分为接触人体器械和非接触人体器械。


②附件:医疗器械分类判定表

注:1.本表中“Ⅰ”、“Ⅱ”、“Ⅲ”分别代表第一类、第二类、第三类医疗器械;

2.本表中“-”代表不存在这种情形。


③《分类目录》按技术专业和临床使用特点分为22个子目录。判定产品的管理类别时,应当根据产品的实际情况,结合新《分类目录》中产品描述、预期用途和品名举例进行综合判定,产品描述和预期用途是用于判定产品的管理类别,不代表相关产品注册内容的完整表述。《分类目录》不包括体外诊断试剂,不包括组合包类产品。


④分类规则征求意见稿,应该是基于近年来产品申报的情况,进行了语言表述的调整和技术内容的细化。


05

分类界定相关法规及经验

主要依据内容是《医疗器械监督管理条例》中第二十三条的内容,法规原文参考前文,在这里不在赘述。

相关法规:

  • 国家食品药品监督管理局办公室关于进一步做好医疗器械产品分类界定工作的通知【废止】食药监办械〔2013〕36号 发布时间:2013-03-28

  • 总局办公厅关于规范医疗器械产品分类有关工作的通知【废止】食药监办械管〔2017〕127号 发布时间:2017-09-26

  • 国家药监局关于进一步加强和完善医疗器械分类管理工作的意见国药监械注〔2023〕16号 发布时间:2023-07-19

  • 国家药监局关于规范医疗器械产品分类界定工作的公告(2024年第59号)发布时间:2024-05-11

  • 《关于规范医疗器械产品分类界定工作的公告》解读 发布时间:2024-05-11


学习重点:


①国家药监局关于规范医疗器械产品分类界定工作的公告(2024年第59号)共分为三部分,进一步明确分类界定工作的定位和各方职责;进一步完善分类界定申请途径和流程;强化分类实施监督。


②医疗器械产品分类界定工作的公告的附件包含:

  1. 新研制尚未列入《分类目录》医疗器械分类界定工作程序

  2. 管理类别存疑医疗器械分类界定工作程序

  3. 医疗器械分类界定申请资料要求

  4. 医疗器械分类界定申请表(格式)

  5. 国家药品监督管理局医疗器械标准管理中心医疗 器械产品分类界定申请告知书(格式)

  6. XX省(区、市)药品监督管理局医疗器械产品分类界定申请告知书(格式) 

  7. XX省(区、市)药品监督管理局医疗器械产品预分类界定意见书(格式)

  8. 特殊情形分类界定程序

    程序和申请资料更加清晰。

程序主要涉及附件1、2、8,三个程序内容大概整理了一下,可以进行参考:


③规范分类界定申请资料要求,取消分类界定申请纸质资料要求。实现医疗器械分类界定申请网上受理、办理和告知的全程电子化。细化分类界定申请资料要求。完善《医疗器械分类界定申请表》填报要求。

关注不同分类界定程序的时间期限(可参考3个分类界定程序流程图),提前进行时间轴的排布。

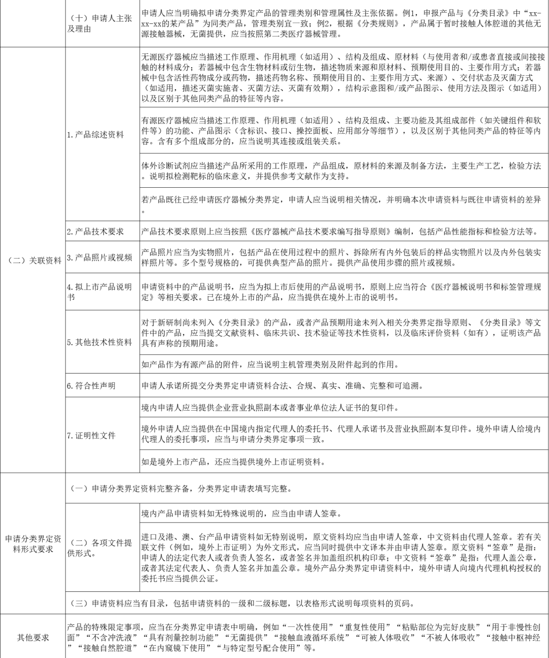
把附件3申请资料内容整理成了一个表格,方便大家查阅。


④中检院官网网站首页 >> 办事大厅  >> 医疗器械标准与分类管理 >> 信息公开 >> 分类界定


会定时更新分类界定的结果,有很大的参考价值,需要关注。


好的,基于日常工作学习,本次分享的医疗器械分类法规学习基本上就到这里了,期待下期。

声明:
1、凡本网注明“来源:小桔灯网”的所有作品,均为本网合法拥有版权或有权使用的作品,转载需联系授权。
2、凡本网注明“来源:XXX(非小桔灯网)”的作品,均转载自其它媒体,转载目的在于传递更多信息,并不代表本网赞同其观点和对其真实性负责。其版权归原作者所有,如有侵权请联系删除。
3、所有再转载者需自行获得原作者授权并注明来源。

刚表态过的朋友 (0 人)

最新评论

关闭

官方推荐 上一条 /3 下一条

客服中心 搜索 洽谈合作
返回顶部