立即注册找回密码

QQ登录

只需一步,快速开始

微信登录

微信扫一扫,快速登录

搜索
小桔灯网 门户 资讯中心 投融动态 查看内容

迈瑞入股,国产械企龙头冲刺上市!

2025-1-27 12:08| 编辑: 鹏哥| 查看: 4755| 评论: 0|来源: 医疗器械商业评论

摘要: 那么此次冲刺IPO的汉诺医疗能否成功圆梦?让我们拭目以待。

近日,国产ECMO龙头、国产首台ECMO缔造者——深圳汉诺医疗科技股份有限公司(以下简称:汉诺医疗)在深圳证监局进行辅导备案,辅导机构为中信证券。



汉诺医疗成立仅6年,就实现了体外生命支持核心关键技术的攻克和产品核心零部件的自主可控和量产。至今已进行了7次融资,是资本市场眼中的“香饽饽”。


公司主攻的ECMO技术被全球医疗界公认为可以代表一个医院,甚至一个地区、国家危急重症救护水平。


求端上,近年来国内 ECMO 市场快速发展,尤其是2019年后更是呈指数倍的增长,另一边的供给端上却是一机难求。


由于核心技术被国外厂商所垄断,ECMO设备的市场价格被哄抬至极高水平,近乎“天价”。重症监护室的生死的较量,是一场异常艰难的拉锯战。


而眼下,随着以汉诺医疗为首械企的成功突围,这一艰难局面正在“破冰”。


那么这家得多方看好的械企成色如何?是否有望闯关成功?让我们一探究竟。

01
迈瑞入股,
国产ECMO对标国际巨头

汉诺医疗重点从事危机重症方面的高端医疗设备与耗材的创新研发和加工生产制造,对标业内国际巨头。


公司联合创始人、董事长为刘洋。她毕业于德国汉诺威医科大学,公共卫生在读博士,公共卫生、电子信息双硕士。她在德国留学和工作期间,专注于高端医疗制造领域,积累了丰富的跨文化、跨学科管理经验‌。


2018年,刘洋以及其他两位创始人在深圳宝安共同创立了汉诺医疗。


公司成立7年来,已累计申请知识产权177项,初步实现在关键元器件国产化的创新飞跃,发明专利达到65项。


值得一提的是,医械一哥迈瑞医疗也是汉诺的大股东。


图片


2022年2月14日,深圳汉诺医疗科技有限公司发生工商变更,新增迈瑞医疗关联公司深圳迈瑞股权投资基金股份有限公司为股东。


迈瑞医疗通过其关联公司深圳迈瑞股权投资基金股份有限公司对汉诺医疗进行投资,成为汉诺医疗的股东之一。

02
破局之作,
国产首套ECMO缔造者

长期以来,ECMO 核心技术动力泵、氧合器和肝素表面涂抹技术,均由欧美垄断。中国及全球大多数参与者仅集中在配件和耗材生产。


严密技术封锁使我国ECMO相关的关键医疗设备和配套高值耗材100%依赖进口无法自行制造,在购置谈判时毫无定价权完全受制于人。


直到2023年1月5日,国家药监局公示,应急批准体外心肺支持辅助设备、一次性使用膜式氧合器套包注册申请,桎梏才得以突破,设备制造者正是汉诺医疗。


彼时消息一经发布迅速引爆网络,引来包括新华社、央广网、新京报等在内的各大官媒争相报道。


图片


该ECMO设备和耗材套包为国产首个,不仅拥有自主知识产权性能指标也基本达到了国际同类水平标志着国内在高端医疗设备领域又一“卡脖子”技术实现突破。


由此,中国成为继美国、德国、意大利之后全球第四个可以自主生产ECMO整机系统的国家。


相较于国外竞品,这套国产产品还有新的亮点:


01
四大技术优势加持 血栓风险降低30%

汉诺集团法定代表人兼高管李鸣涛表示,“汉诺研发团队经过了60多次的修改和迭代,与国外的竞品相比,这款国产ECMO完成了离心泵和氧合器的科研技术攻关。我们的离心泵(人工心脏预充量小、泵血效率高、使用寿命长、血细胞破坏小等四大技术优势;


通过自主研发设计,也对氧合器(人工肺)进行了多个关键技术突破,包括提高氧气的迁移率、降低跨膜压差、血栓形成概率低等,能减少血细胞破坏,降低30%血栓风险,5升/分钟泵血量。”调整离心泵泵头叶轮的角度和安装工艺及氧合器内中空纤维膜膜丝缠绕的工艺等。


经过涂层技术的改进,在跟国外对手产品泵血效率相同的情况下,已实现让血栓产生的概率降低。


汉诺医疗研发的轻便型ECMO智能急救系统包括氧合器、离心泵、连续血气检测传感器、压力传感器和系统主机,更便捷、智能和安全,控制主机重量不到5kg,泵血效率增加30%,生物智能传感提高8倍,血栓风险降低30%。


02
造福患者 价格料下调40%

俗话讲,“ECMO一响,黄金万两”,除产品技术外,价格高昂也让诸多患者望而却步,难得的是,本次获批的ECMO不仅实现了技术突破,还在价格上做到了大范围降幅。


此前仪器完全依赖进口的情况下,台ECMO的价格在100万元至350万元不等且开机、耗材费用不菲。ECMO开机耗材套包平均5万元,加上重症ICU每天超过1万元的治疗费,患者使用ECMO两周需要花费20万元。


高昂的价格阻碍了病人接收ECMO治疗的意愿,因此影响国内医疗机构对于ECMO治疗设置的积极性,进而影响社会医疗在该领域的进步,恶性循环之下,在本次疫情爆发时,面对大量常规治疗不佳的重型、危重型病例,ECMO 医疗资源捉襟见肘。


据李鸣涛介绍,汉诺医疗的ECMO开机耗材套包平均5万元,每天治疗费约1万元,患者使用ECMO的治疗时间在1-2周之内,平均花费达20万元。“经过国产化的ECMO设备,其价格预计将低于同类进口设备30%-40%,患者开机一次的耗材套包价格,也将降低40%左右。”


了解,如今国产ECMO上市一年多,已在国内近百家医院进行临床应用,并完成了数百例病人的救治。

03
海外巨头多年领先,
汉诺医疗的1~N之路能否走通?

从0到1的突破固然喜人,不过需要正视的是,基于国外巨头多年领先,国产从“打破垄断”到“全面赶超”仍然任重道远。


资料显示,在德国,平均每2万至4万人拥有一台ECMO。在美国,根据国际体外生命支持组织(ELSO)的数据,提供ECMO服务的医院数量从2008年的108家增加到2019年的264家。


而在我国,据中国生物医学工程学会体外循环分会2018年的统计数据显示:截至2018年12月31日,全国ECMO数量仅有400余台,有260家医院可以做ECMO。即使加上近期从国外紧急采购的ECMO,全国目前仅有500台左右,相当于平均每280万人拥有一台ECMO。


图片


在此大背景下,以汉诺医疗为代表的国产阵营突破是否可持续?


01
政策利好,核心技术突围加速


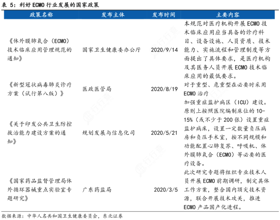
首先,从市场空间来看,ECMO行业作为医疗急救的重要组成部分,国家出台一系列清晰的利好导向政策,前景看好。


“十四五”规划和2035年远景目标纲要中,发展高端医疗设备,促进临床急需医疗器械尽快在境内上市,成为深化医药卫生体制改革的题中之义。


图片


国产ECMO有条件“乘胜追击”。


02
巨头入场,国产化进程锋芒初现


其次,从市场竞争格局上看,自2020年新冠病毒蔓延以来,ECMO赛道受到关注,除迈瑞医疗外,国产头部企业微创医疗也在积极进场。


2021 年 10 月 4 日, 2021 年 10 月 4 日,微创医疗宣布以最高不超过1.23 亿欧元(约 9.23 亿元人民币)的总价全资收购德国公司 Hemovent。


Hemovent成立于 2013 年,为一家从事创新型体外生命支持系统的医疗器械公司。


其主要产MOBYBOX 已获 CE 认证,MOBYBOX 体积小巧,无需外接电源,可以适应多个场景,包括重症监护室(ICU)、院内院外转运以及外出救援等。


图片


2022年9月,微创外科全资子公司科威医疗的“集成膜式氧合器(商品名:Vitasprings® )”成功获NMPA批准获准上市。


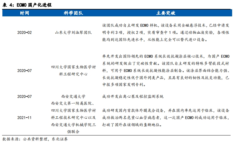
此外,国内高校加快研发步伐,多个团队相继取得重要突破,在推动 ECMO 国产化上具有重要意义。


图片


在国产械企巨头入场和国内高校团队的努力下,ECMO国产化进程锋芒初现。


紧随汉诺医疗的“首款”产品获批,航天新长征医疗器械(北京)有限公司、‌赛腾医疗也迎来了国产第二款、第三款产品问世,在临川医生的积极反响下,“国产阵营”也在打下良好的口碑,汉诺医疗无疑也会从中获益。


在国产巨头的加码和国家政策的利好下,ECMO眼下的硕果只是一个开始,相信在不久的将来,会有更多的同类产品实现完全自主知识产权。


那么此次冲刺IPO的汉诺医疗能否成功圆梦?让我们拭目以待。

声明:
1、凡本网注明“来源:小桔灯网”的所有作品,均为本网合法拥有版权或有权使用的作品,转载需联系授权。
2、凡本网注明“来源:XXX(非小桔灯网)”的作品,均转载自其它媒体,转载目的在于传递更多信息,并不代表本网赞同其观点和对其真实性负责。其版权归原作者所有,如有侵权请联系删除。
3、所有再转载者需自行获得原作者授权并注明来源。

最新评论

关闭

官方推荐 上一条 /3 下一条

客服中心 搜索 洽谈合作
返回顶部