立即注册找回密码

QQ登录

只需一步,快速开始

微信登录

微信扫一扫,快速登录

搜索
小桔灯网 门户 资讯中心 企业动态 查看内容

净利润约3亿!奥泰生物大赚!

2025-1-22 15:53| 编辑: 沙糖桔| 查看: 2089| 评论: 0|来源: 医业观察

摘要: 这是目前IVD上市企业发布2024年年度业绩预告的首份预增报告!


2025年01月20日,奥泰生物发布2024年年度业绩预增预告。这是目前IVD上市企业发布2024年年度业绩预告的首份预增报告!


预计2024年净利润2.78亿元至2.98亿元,同比增加53.95%至65.03%


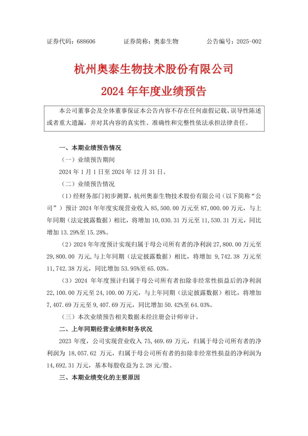
本期业绩预告情况


(一)业绩预告期间


2024 年 1 月 1 日至 2024 年 12 月 31 日。


(二)业绩预告情况


(1)经财务部门初步测算,杭州奥泰生物技术股份有限公司(以下简称“公司”)预计 2024 年年度实现营业收入 85,500.00 万元至 87,000.00 万元,与上年同期(法定披露数据)相比,将增加 10,030.31 万元至 11,530.31 万元,同比增加 13.29%至 15.28%。


(2)2024 年年度预计实现归属于母公司所有者的净利润 27,800.00 万元至29,800.00 万元,与上年同期(法定披露数据)相比,将增加 9,742.38 万元至11,742.38 万元,同比增加 53.95%至 65.03%。


(3)2024 年年度预计归属于母公司所有者扣除非经常性损益后的净利润22,100.00 万元至 24,100.00 万元,与上年同期(法定披露数据)相比,将增加7,407.69 万元至 9,407.69 万元,同比增加 50.42%至 64.03%。


上年同期经营业绩和财务状况


2023 年度,公司实现营业收入 75,469.69 万元,归属于母公司所有者的净利润为 18,057.62 万元,归属于母公司所有者的扣除非经常性损益的净利润为14,692.31 万元,基本每股收益为 2.28 元/股。


本期业绩变化的主要原因


报告期内,公司继续深耕体外诊断行业的 POCT 细分领域,有效把握市场需求,持续推动产品与服务创新,深化市场拓展策略;同时公司加强内部精细化管理,提升运营效率与成本控制能力,多措并举,共同促进了业绩的稳步增长。


公告原文:




奥泰生物




杭州奥泰生物技术股份有限公司成立于 2014 年是专业从事体外诊断产品研发、生产、销售及服务的国家级高新技术企业,注册资本 5390.4145 万人民币。公司自成立以来,一直专注于体外诊断试剂的研发、生产和销售,是国家科学技术厅认定的高新技术企业,具有较强的技术研发和创新能力,在胶体金、乳胶等标记技术,单克隆抗体、多克隆抗体、基因重组抗原、合成抗原等生物原料技术以及免疫层析技术等生物领域的研究方面具备雄厚的技术实力。

公司通过了欧洲TUV的ISO13485:2016 质量管理体系认证,多项已获欧盟CE、美国FDA、加拿大Health Canada、澳大利亚TGA、英国MHRA等多项注册和认证。公司主要产品为快速诊断试剂,包括妇女健康检测、传染病检测、毒品及药物滥用检测、肿瘤检测、心脏标志物检测等五大系列,共有 1300 多项产品畅销全球 170 多个国家和地区。

截止 2023 年,公司累计已取得国外医疗器械备案、注册证 1126 项;国内医疗器械注册证 25 项,获得全球唯一的芬太尼试剂盒专业版和自测版的FDA证书以及国内首张多项毒品九合一医疗器械注册证。经过几年的研发技术积累,目前公司已拥有 108 项国内专利授权,其中发明专利 24 项,实用新型专利 40 项,外观设计专利 43 项,软件著作 1 项。未来,公司仍将秉持“为人类健康而奋斗!”的使命,持续研发投入以及研发创新,坚持依靠技术创新开发新产品、提升产品质量和增强企业竞争力,依靠国内国外两个市场推动 POCT 快速诊断技术不断创新突破,为体外诊断试剂行业向中高端领域发展作出积极贡献。


来源:整理自企业公告、官网等。


声明:
1、凡本网注明“来源:小桔灯网”的所有作品,均为本网合法拥有版权或有权使用的作品,转载需联系授权。
2、凡本网注明“来源:XXX(非小桔灯网)”的作品,均转载自其它媒体,转载目的在于传递更多信息,并不代表本网赞同其观点和对其真实性负责。其版权归原作者所有,如有侵权请联系删除。
3、所有再转载者需自行获得原作者授权并注明来源。

最新评论

关闭

官方推荐 上一条 /3 下一条

客服中心 搜索 洽谈合作
返回顶部