立即注册找回密码

QQ登录

只需一步,快速开始

微信登录

微信扫一扫,快速登录

搜索
小桔灯网 门户 资讯中心 企业动态 查看内容

账户遭冻结,行业明星停工停产

2025-1-22 14:01| 编辑: 鹏哥| 查看: 1937| 评论: 0|来源: 企业公告

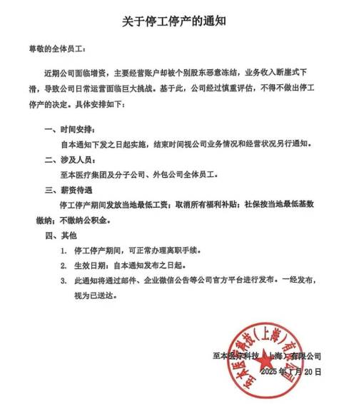
摘要: 停工停产期间发放当地最低工资;取消所有福利补贴;社保按当地最低基数缴纳;不缴纳公积金。

近日,肿瘤NGS(下一代基因测序)明星企业至本医疗科技发布停工停产通知。通知显示:“近期公司面临增资,主要经营账户却被个别股东恶意冻结,业务收入断崖式下滑,导至公司日常运营面临巨大挑战。基于此,公司经过慎重评估,不得不做出停工停产的决定。”


图片


停工停产期间发放当地最低工资;取消所有福利补贴;社保按当地最低基数缴纳;不缴纳公积金。


据介绍,至本医疗总部位于上海浦江高科技园区,在上海、深圳、济南、福州等地设立有分公司和医学检验所,总面积12000平米。企查查显示,至本医疗持股前五名股东如下。

声明:
1、凡本网注明“来源:小桔灯网”的所有作品,均为本网合法拥有版权或有权使用的作品,转载需联系授权。
2、凡本网注明“来源:XXX(非小桔灯网)”的作品,均转载自其它媒体,转载目的在于传递更多信息,并不代表本网赞同其观点和对其真实性负责。其版权归原作者所有,如有侵权请联系删除。
3、所有再转载者需自行获得原作者授权并注明来源。

最新评论

关闭

官方推荐 上一条 /3 下一条

客服中心 搜索 洽谈合作
返回顶部