| 1月10日,拱东医疗发布一则投资公告:基于公司经营战略及发展规划,为进一步扩展西北地区的销售渠道,提升市场份额,公司于 2025 年 1 月 10 日与刘冬明、津东昇签署了《浙江拱东医疗器械股份有限公司与刘冬明关于乌鲁木齐津东昇商贸有限公司之股权转让协议》。
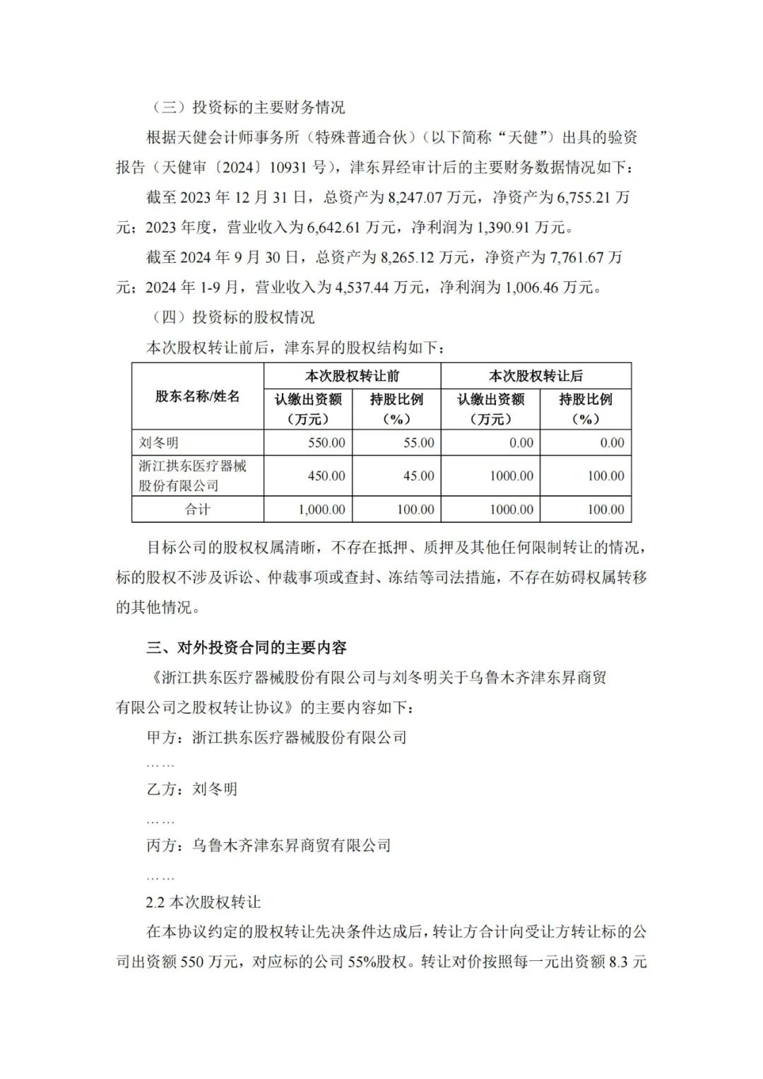
公司拟以自有资金4,565万元受让刘冬明先生持有的津东昇55%的股权,对应注册资本550万元。
本次投资完成后,公司将持有津东昇100%的股份,津东昇将成为公司的全资子公司。
乌鲁木齐津东昇商贸有限公司注册资本为1000.00万人民币,成立于2014年。
公司经营范围:销售:体外诊断试剂,6815注射穿刺器械,6821医用电子仪器设备,6823医用超声仪器及有关设备,6824医用激光仪器设备,6825医用高频仪器设备,6826物理治疗及康复设备,6830医用 X 射线设备,6832医用高能射线设备,6833医用核素设备,6840临床检验分析仪器及诊断试剂(含诊断试剂),6845体外循环及血液处理设备,6854手术室,急救室、诊疗室设备及器具,6858医用冷疗,低温,冷藏设备及器具,6865医用缝合材料及粘合剂,电子产品,塑料制品,金属制品,机电设备,钢材,建材,计算机软硬件及耗材,农畜产品,化工产品,玻璃制品,仪器仪表,针纺织品,文化用品,体育用品,矿山设备,工艺品,石油制品;医疗器械的设备租赁及维修服务。(依法须经批准的项目,经相关部门批准后方可开展经营活动)      
|