立即注册找回密码

QQ登录

只需一步,快速开始

微信登录

微信扫一扫,快速登录

搜索
小桔灯网 门户 资讯中心 企业动态 查看内容

菲鹏成立新公司,加码IVD试剂原料

2025-1-7 14:50| 编辑: 鹏哥| 查看: 1064| 评论: 0|来源: 体外诊断观察

摘要: 合资公司将研发、生产适合科研方向和符合科研客户需要的所有免疫类、分子类原料试剂、全自动化学发光设备及配套耗材产品。
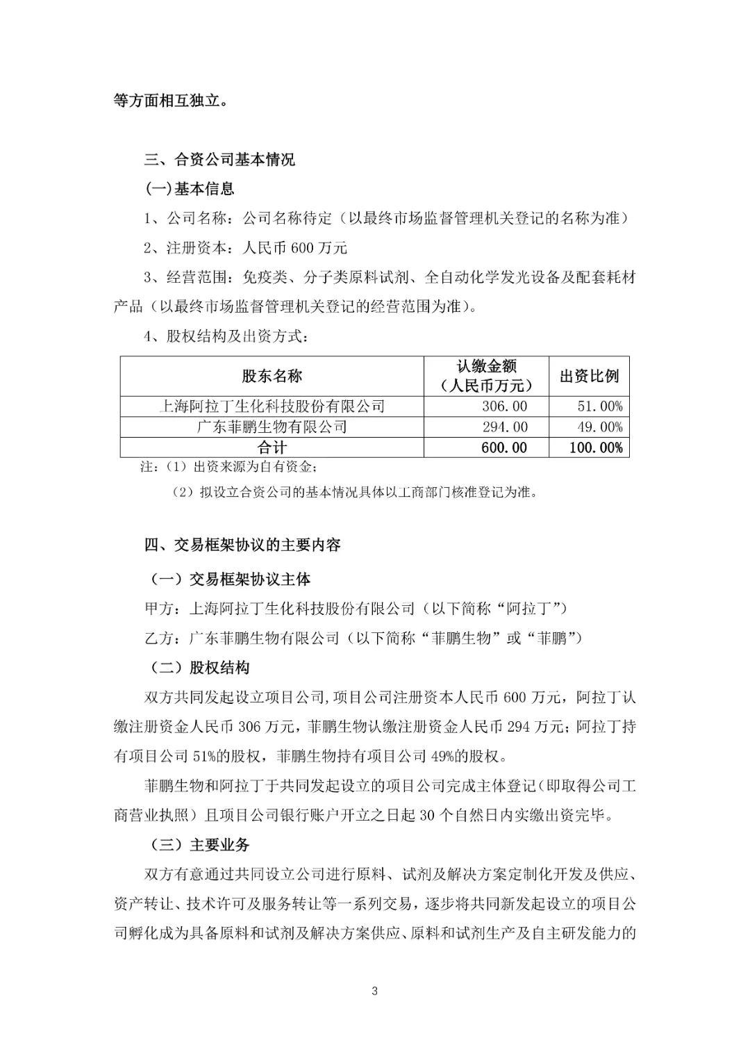
1月6日晚间,阿拉丁发布公告称,公司与广东菲鹏生物有限公司于1月3日签署《原料试剂孵化项目交易框架协议》。


通过原料、试剂及解决方案定制化开发及资产、技术许可及服务转让等一系列交易,双方有意将共同新发起设立的项目公司孵化成为具备原料和试剂及解决方案供应、原料和试剂生产及自主研发能力的公司。


阿拉丁表示,合资公司注册资本为600万元,其中公司拟出资306万元,占合资公司注册资本总额的51%。菲鹏生物认缴注册资金人民币294万元,菲鹏生物持有合资公司49%的股权。


合资公司将研发、生产适合科研方向和符合科研客户需要的所有免疫类、分子类原料试剂、全自动化学发光设备及配套耗材产品。




关于阿拉丁

上海阿拉丁生化科技股份有限公司是A股科创板上市企业,深耕科研试剂领域十余年,是集研发、生产及销售于一体的科研试剂制造商,经过多年的探索、积累与发展,产品线涵盖了高端化学、生化试剂、材料科学、小分子药靶配体、蛋白质和抗体等领域,形成了自主品牌阿拉丁(Aladdin)科研试剂和芯硅谷(i-Quip)实验耗材。


依托自身电子商务平台(www.aladdin-e.com),提供超过7万种常备库存产品、40万种SKU的科研试剂及上千种耗材/仪器产品,广泛应用于高等院校、科研院所、医药、医疗、诊断、新材料、新能源、节能环保、航空航天等高新技术产业和新兴产业的相关企业。



关于菲鹏生物

菲鹏生物成立于2001年,是中国生命科学上游龙头、全球领先的体外诊断上游平台企业,着眼于人们对健康管理的未来需求和生物技术发展的趋势,为全球体外诊断企业提供具备出色性能表现的试剂核心原料、试剂解决方案和仪器平台。


目前,菲鹏生物在深圳、东莞设有双总部,在北京、上海、香港、旧金山等地设立了分、子公司,产品销往欧洲、美洲、亚洲、澳洲、非洲等61个国家和地区,赢得全球1500多家体外诊断企业客户的信赖与长期支持。


图片
图片
图片
图片
图片
声明:
1、凡本网注明“来源:小桔灯网”的所有作品,均为本网合法拥有版权或有权使用的作品,转载需联系授权。
2、凡本网注明“来源:XXX(非小桔灯网)”的作品,均转载自其它媒体,转载目的在于传递更多信息,并不代表本网赞同其观点和对其真实性负责。其版权归原作者所有,如有侵权请联系删除。
3、所有再转载者需自行获得原作者授权并注明来源。

最新评论

关闭

官方推荐 上一条 /3 下一条

客服中心 搜索 官方QQ群 洽谈合作
返回顶部