立即注册找回密码

QQ登录

只需一步,快速开始

微信登录

微信扫一扫,快速登录

搜索
小桔灯网 门户 资讯中心 企业动态 查看内容

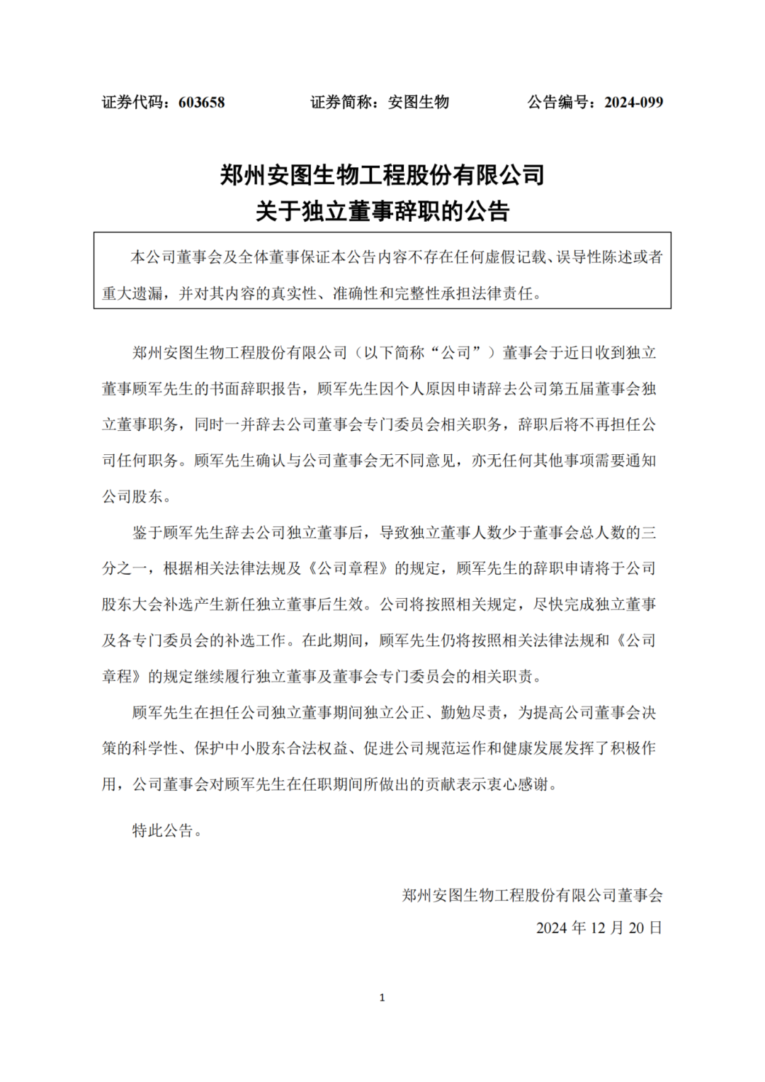
突发!IVD上市大企,独董辞职

2024-12-23 10:58| 编辑: 鹏哥| 查看: 1520| 评论: 0|来源: 企业公告

摘要: 辞职后不再担任公司任何职务

郑州安图生物工程股份有限公司于2024年12月20日发布公告称,公司董事会收到独立董事顾军的书面辞职报告


顾军因个人原因申请辞去第五届董事会独立董事职务及董事会专门委员会相关职务,辞职后不再担任公司任何职务,且确认与董事会无不同意见,无其他需通知股东事项。


图片

声明:
1、凡本网注明“来源:小桔灯网”的所有作品,均为本网合法拥有版权或有权使用的作品,转载需联系授权。
2、凡本网注明“来源:XXX(非小桔灯网)”的作品,均转载自其它媒体,转载目的在于传递更多信息,并不代表本网赞同其观点和对其真实性负责。其版权归原作者所有,如有侵权请联系删除。
3、所有再转载者需自行获得原作者授权并注明来源。

最新评论

关闭

官方推荐 上一条 /3 下一条

客服中心 搜索 洽谈合作
返回顶部