立即注册找回密码

QQ登录

只需一步,快速开始

微信登录

微信扫一扫,快速登录

搜索
小桔灯网 门户 资讯中心 企业动态 查看内容

迈克生物五证连发!

2024-12-12 12:33| 编辑: 鹏哥| 查看: 1437| 评论: 0|来源: 迈克生物

摘要: 截至目前,公司在该技术平台下已累计取得125项试剂类产品注册证。
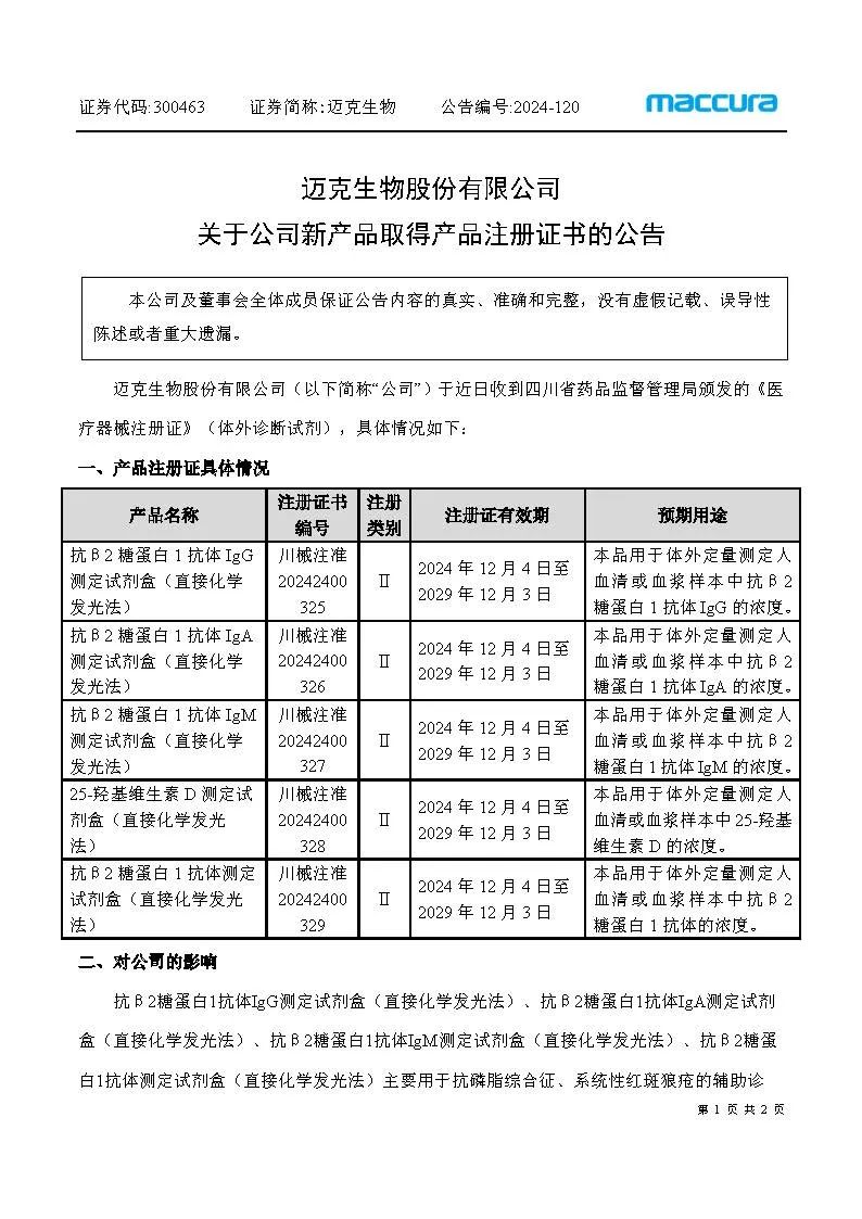
12月9日,迈克生物公告于近日收到四川省药品监督管理局颁发的《医疗器械注册证》(体外诊断试剂),获得5个注册证书。

图片


抗β2糖蛋白1抗体IgG测定试剂盒(直接化学发光法)、抗β2糖蛋白1抗体IgA测定试剂 盒(直接化学发光法)、抗β2糖蛋白1抗体IgM测定试剂盒(直接化学发光法)、抗β2糖蛋白1抗体测定试剂盒(直接化学发光法)主要用于抗磷脂综合征、系统性红斑狼疮的辅助诊断。

25-羟基维生素D测定试剂盒(直接化学发光法)采用双抗体夹心法,主要用于维生素D 缺乏相关疾病的辅助诊断,均系公司直接化学发光平台新试剂产品,配套公司全自动化学发光免疫分析仪i 6000、i 3000系列、i 1000系列与i 800系列。

截至目前,公司在该技术平台下已累计取得125项试剂类产品注册证(涵盖甲状腺功能、传染病、心肌、肿瘤标志物、贫血、炎症、自身免疫性疾病、生殖激素、骨代谢等病种检测)新产品取得注册证进一步丰富了公司产品项目菜单、提升了产品性能,上述产品取得注册证有助于提升公司市场综合竞争力,对市场的拓展以及公司未来的经营将产生积极影响。

图片

图片

声明:
1、凡本网注明“来源:小桔灯网”的所有作品,均为本网合法拥有版权或有权使用的作品,转载需联系授权。
2、凡本网注明“来源:XXX(非小桔灯网)”的作品,均转载自其它媒体,转载目的在于传递更多信息,并不代表本网赞同其观点和对其真实性负责。其版权归原作者所有,如有侵权请联系删除。
3、所有再转载者需自行获得原作者授权并注明来源。

最新评论

关闭

官方推荐 上一条 /3 下一条

客服中心 搜索 洽谈合作
返回顶部