立即注册找回密码

QQ登录

只需一步,快速开始

微信登录

微信扫一扫,快速登录

搜索
小桔灯网 门户 资讯中心 企业动态 查看内容

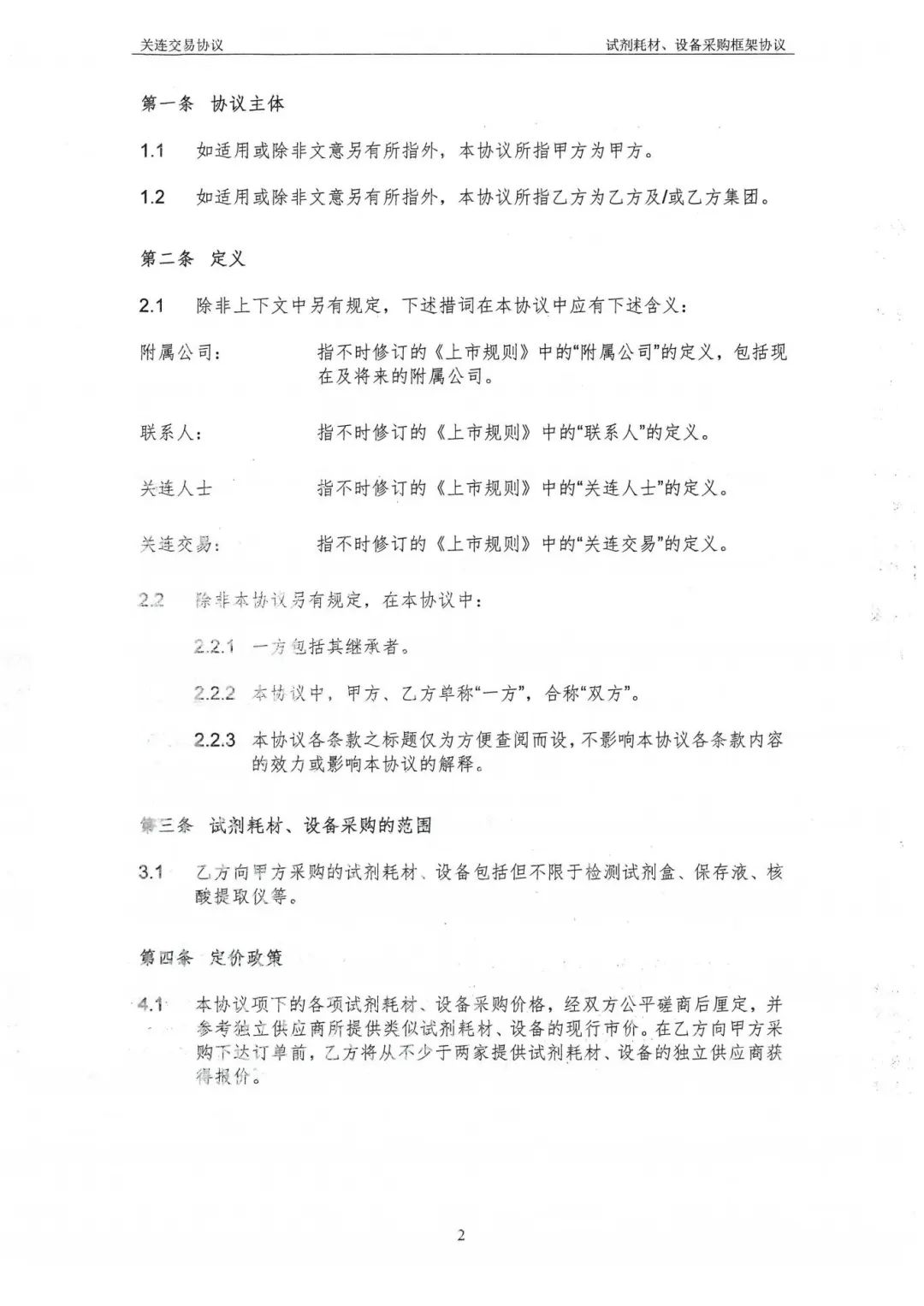
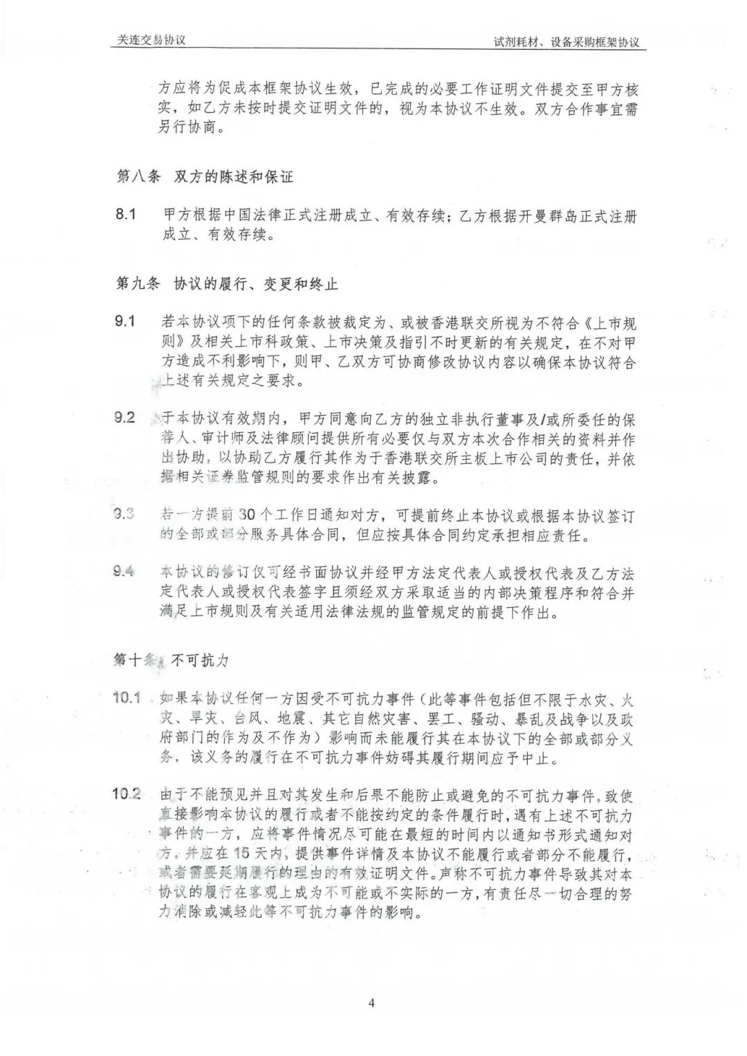
云康集团与达安基因,达成采购协议

2024-12-10 11:06| 编辑: 鹏哥| 查看: 1669| 评论: 0|来源: 企业公告

摘要: 根据协议,达安基因将向公司提供相关产品,且采购价格将参考市场行情进行公平磋商。

12月4日云康集团发布公告,计划于2024年12月27日召开股东特别大会,主要讨论与达安基因签署的2025-2027年度试剂、耗材及设备采购框架协议。


该协议自2025年1月1日起生效,至2027年12月31日止,为期三年。根据协议,达安基因将向公司提供相关产品,且采购价格将参考市场行情进行公平磋商。


在截至2024年12月31日的现有年度上限为62.1亿元,但由于COVID-19疫情后市场需求减弱,预计2023财年的使用率将显著降低,现有年度上限的使用率为3.03%。因此,公司建议的年度上限为2025年4.11亿元、2026年5.14亿元及2027年6.42亿元,这一调整基于市场需求变化及历史交易金额的分析。独立董事会认为,该交易条款公平合理,符合公司及股东的整体利益。


图片
图片
图片
图片
图片
图片
图片
图片
声明:
1、凡本网注明“来源:小桔灯网”的所有作品,均为本网合法拥有版权或有权使用的作品,转载需联系授权。
2、凡本网注明“来源:XXX(非小桔灯网)”的作品,均转载自其它媒体,转载目的在于传递更多信息,并不代表本网赞同其观点和对其真实性负责。其版权归原作者所有,如有侵权请联系删除。
3、所有再转载者需自行获得原作者授权并注明来源。

最新评论

关闭

官方推荐 上一条 /3 下一条

客服中心 搜索 洽谈合作
返回顶部