浅谈体外诊断现状
2024-12-5 17:30|
编辑: 沙糖桔|
查看: 3645|
评论: 0|来源: IVD分享库
摘要: IVD是一种医学检测方法,在现代医学中发挥着重要作用
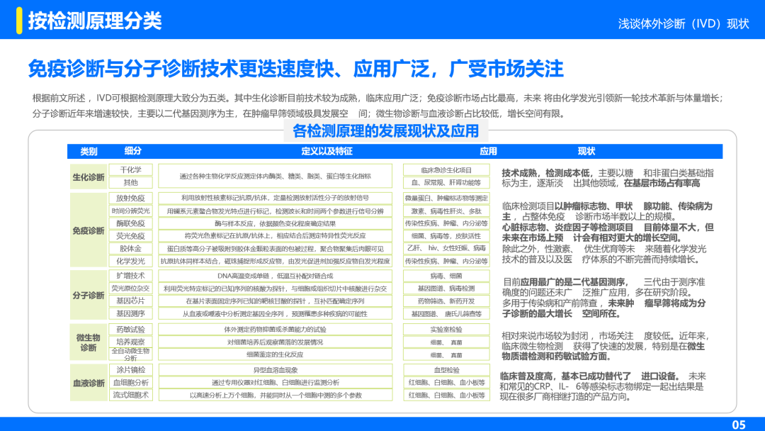
 IVD是一种医学检测方法,在现代医学中发挥着重要作用体外诊断(IVD)是一种医学检测方法,它在体外检测来自人体的样本(血液、体液、组织等),以获取临床诊断信息,诊断疾病或身体功能。通过IVD试剂与人体样本之间的反应,可以给出定性或定量诊断,并与正常值进行比较,以判断患者的生理状态。体外诊断在医疗领域被誉为“医生的眼睛”,是现代检验医学的重要构成部分,在临床应用中贯穿了疾病预防、初步诊断、治疗方案选择、疗效评价等疾病治疗的全过程,能够为医生提供大量有用的临床诊断信息,越来越成为人类疾病诊断、治疗的重要组成部分,在现代医学疾病诊断中发挥着重要作用。经过近40年的发展,中国IVD产业正处于广泛应用阶段随着民众对于IVD检验方法及产品的接受度不断提高、政府对于市场的规范力度逐步增强,我国IVD行业已历经孕育萌芽期、探索规 范期、高速发展期、升级取代期四个主要阶段,目前正处于广泛应用期,长期发展态势喜人。IVD产品应用广泛,覆盖从常规检查到危重病、从个人到医疗机构全场景IVD产品的应用范围非常广泛,不仅可以用于诊断各种疾病,同时还能够在生命科学研究、体育医学、环境监测、食品安全等领域发 挥重要作用。回归于医疗领域,通常情况下,可以将IVD产品根据疾病类型以及终端用户的类型进行两种不同的分类。基于疾病,IVD产品可以覆盖从常规检查到危重病等多种情况,包括常规检查和慢性病、传染病、妊娠、遗传疾病、肿瘤等。基于终端用户 ,IVD产品可以覆盖从个体到医疗机构等多种场景,包括个人、非营利组织(如CDC、血站、学院等)和医疗机构(主要是医院和实验 室)。综合而言 ,IVD产品辐射了临床的各个阶段,贯穿于初步诊断、治疗方案选择、有效性评价、确诊治愈等疾病治疗全过程,且随着研究的深入与技术的进步,未来IVD产品将会有更多的应用可能性。根据行业特点,IVD产品可按检测原理和使用场景分别分类根据检测方法或技术,IVD产品可分为免疫诊断、生化诊断、分子诊断、血液诊断、微生物诊断五个主要类别。不同的检测原理使得 其在现状、应用情况、未来主要增长点等方面皆存在较大差异,将在后文进行详细解读。根据使用场景,IVD产品可分为POCT和实 验室Lab两类。两者主要差别在于POCT在病人身旁即可进行快速检测,且性价比更高,但精准度相对Lab而言较低,Lab则需要更严谨的操作环境和专业性强的操作人员,两者各有所长,能够适用于不同的检测环境。免疫诊断与分子诊断技术更迭速度快、应用广泛,广受市场关注根据前文所述 ,IVD可根据检测原理大致分为五类。其中生化诊断目前技术较为成熟,临床应用广泛;免疫诊断市场占比最高,未来将由化学发光引领新一轮技术革新与体量增长;分子诊断近年来增速较快,主要以二代基因测序为主,在肿瘤早筛领域极具发展空间;微生物诊断与血液诊断占比较低,增长空间有限。免疫诊断是目前IVD市场最大的细分市场 ,分子诊断保持稳步增长整体而言,全球IVD市场规模增长速度喜人,目前已达970亿美元,虽然随着新冠疫情基本结束、疫情防控全面放开等因素影响,IVD市场会于2023年面临一定程度的回调,但仍有望于2025年突破1000亿美元。细分来看,免疫诊断可应用于传染病、内分泌、肿 瘤、药物检测等领域,是目前IVD市场中最大的细分市场,占比高达45.5%;另外分子诊断在PCR技术的加持之下,将持续保持高速 增长,预计会在5年左右同免疫诊断呈现“分庭抗礼”的局面。Lab和POCT术业有专攻,分别解决不同的需求痛点IVD产品按照使用场景可以分为Lab和POCT两大类。通俗而言 ,Lab即在实验室中进行并对检验全程采取严密质量管理的检验方式,POCT则为在病人身旁进行的快速诊断检验方式。 对比来看 ,POCT产品的检测地点更加灵活 ,没有地域限制,可以直接在被检测对象身边检测且不需要专业的检验人员操作,可以省去诸多繁琐过程,快速得到可靠的结果,为医生进一步诊治赢得高贵的时间,显著减少送检和占用医护人员的时间及病人住院的时间因而可以降低医院的综合成本。但POCT的准确性目前同Lab相比仍存在一定的可提升空间 ,提高准确度将是未来POCT的主要发力点。POCT作为一种新型测试产品自20世纪10年代开始流行,并以其方便性和价格友好性迅速发展。其市场规模已于2022年达到近100亿美元,市场占有率从2017年的29.0%于2022年上升到37.8%。但需要明确的是,POCT和传统实验室Lab检测是相辅相成的关系 ,POCT的出现是传统检验技术缺陷的强力补充 ,并不代表其会挤压实验室的市场空间,很多对于检测环境和检测精准度要求更为严格的检测项目仍需要在Lab中进行,短期内POCT无法实现技术替代,故Lab仍将在未来保持较为稳定的增长速度。尽管化学发光一枝独秀,但是没了生化这个搭档,总会觉得少点什么,从很多头部企业的布局都可以看出,在生化仪器、试剂、校准、质控方向的布局,一直在加速。不断推进本土化战略进行市场下沉,而国产企业在大力推进县域市场进院的同时,往三甲医院推进的力度依然不可小觑。从技术创新和未来前景的角度来看,行业的目光已经迁移到肿瘤早筛、mNGS、数字PCR、靶向诊断、分子POCT、药物基因组学等新兴领域。除了常规项目,PT、APTT、TT、FIB、DD、FDP之外,凝血因子、弹力图、血栓新四项等项目临床应用前景同样非常可观。流式诊断技术在下沉市场越来越普及了,得益于越来越多国产流式平台的兴起,成本壁垒不断被打破。全球临床质谱检测收入来源主要是销售检测仪器设备和提供检测试剂(服务)两大类,目前临床质谱检测市场主要还是来源于质谱仪器和设备的销售。体外诊断行业最大的机遇源自新冠三年,各大细分市场出海加速,内循环加快。分子诊断是应用分子生物学的方法,检测受检个体的遗传物质或携带的病毒、病原体的基因结构与类型,进而从基因层面对疾病进行检测诊断。分子诊断有以下四种技术平台:PCR(扩增技术)、FISH(荧光原位杂交)、基因芯片和基因测序。其中PCR技术主要是将极低浓度的DNA扩增放大检测;FISH主要是基于探针和荧光素检测特异性基因片段;而基因芯片则可一次性检测多个基因靶点;基因测序则是在更长维度上检测基因序列。如果要追根溯源分子诊断技术应用的起源,必然是DNA双螺旋结构的发现与PCR技术的发明。作为体外诊断领域技术创新最密集的领域,也是过去三年资本扎堆进场的领域,从市场体量来看,常规病原体核酸检测目前依然是分子诊断领域最大的细分板块。而从技术创新和未来前景的角度来看,行业的目光已经迁移到肿瘤早筛、mNGS、数字PCR、靶向诊断、分子POCT、药物基因组学等新兴领域近年来,我国分子诊断行业受到各级政府的高度重视和国家产业政策的重点支持。国家陆续出台了多项政策,鼓励分子诊断行业发展与创新,为分子诊断行业的发展提供了明确、广阔的市场前景,为企业提供了良好的生产经营环境。在2020年爆发的新冠疫情中,分子诊断凭借着准确率高和反应快等优势发挥了十分重要的作用。新冠病毒的检测方法以分子诊断和免疫诊断为标准,免疫诊断必须在患者产生抗体之后才能有效诊断,而分子诊断的窗口期远低于免疫诊断,能够及时和准确的诊断,因此分子诊断在国家卫健委发布的《新冠病毒感染的肺炎诊疗方案(试行第1版)》就被确认为新冠肺炎患者的确诊方法,可见分子诊断在新冠疫情领域的权威性。其次,新冠肺炎疫情提高了分子诊断在医生和大众内心的认知,进行了一次核酸检测的“全民科普”,增加了大众对分子诊断的认识,提升了大众对分子诊断的支付意愿,极大的促进了分子诊断行业的发展。因此行业将在疫情的推动下迎来快速发展。
|
声明:
1、凡本网注明“来源:小桔灯网”的所有作品,均为本网合法拥有版权或有权使用的作品,转载需联系授权。
2、凡本网注明“来源:XXX(非小桔灯网)”的作品,均转载自其它媒体,转载目的在于传递更多信息,并不代表本网赞同其观点和对其真实性负责。其版权归原作者所有,如有侵权请联系删除。
3、所有再转载者需自行获得原作者授权并注明来源。