立即注册找回密码

QQ登录

只需一步,快速开始

微信登录

微信扫一扫,快速登录

搜索
小桔灯网 门户 资讯中心 企业动态 查看内容

10.27亿!IVD上市公司搞抗HPV药物研发!

2024-11-22 15:00| 编辑: 鹏哥| 查看: 1113| 评论: 0|来源: 凯普生物

摘要: 此次募集资金将用于“抗HPV药物研发项目”,并增加全资子公司凯普医药制造作为实施主体,同时将项目实施期限延长一年。
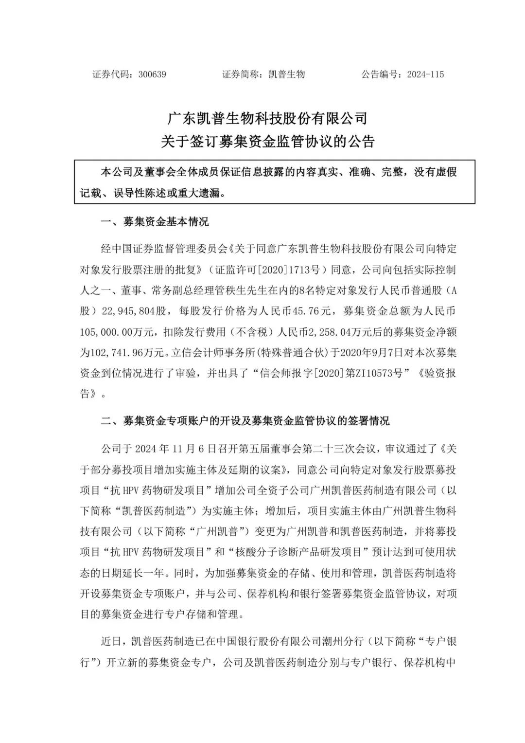
11月18日,凯普生物发布关于签订募集资金监管协议的公告。根据公告,公司于2020年获批向特定对象发行2295万股,每股发行价格为45.76元,募集资金总额为10.5亿元,扣除发行费用后的净额为10.27亿元。
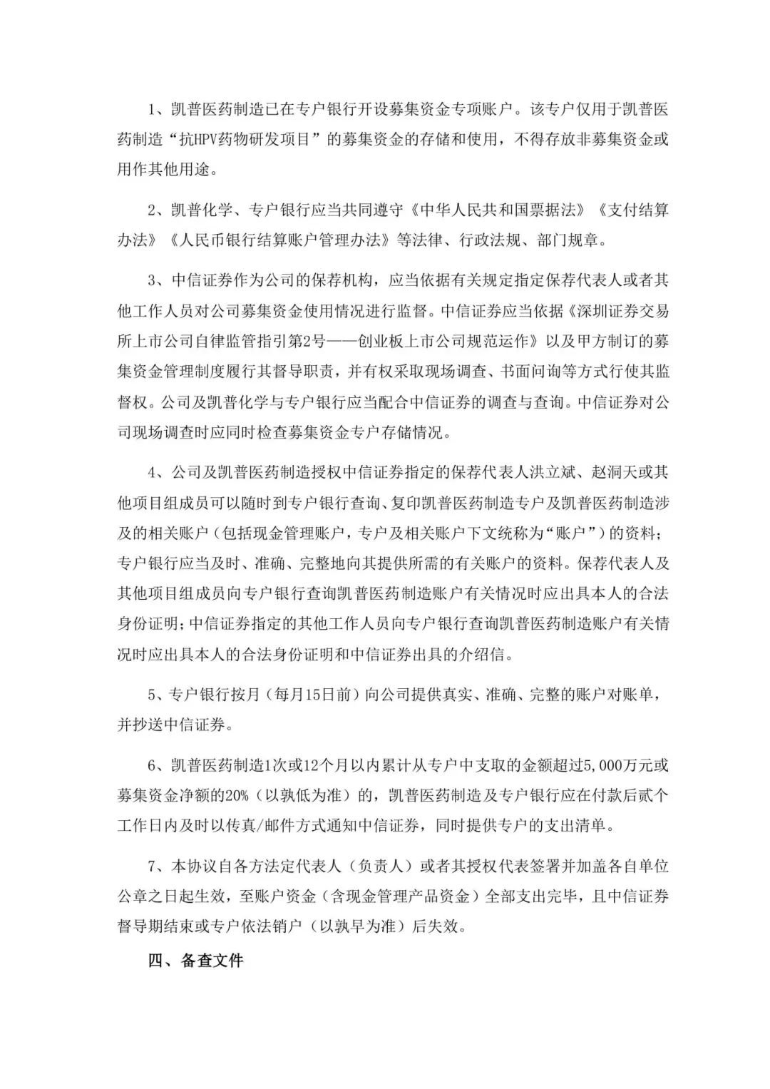
此次募集资金将用于“抗HPV药物研发项目”,并增加全资子公司凯普医药制造作为实施主体,同时将项目实施期限延长一年。为加强募集资金的管理,凯普医药制造已在中国银行开立新的募集资金专户,并与公司、保荐机构中信证券签署了《募集资金四方监管协议》。协议规定,该专户仅用于“抗HPV药物研发项目”的资金存储与使用,不得用于其他用途。协议还要求中信证券对募集资金的使用情况进行监督,并规定了资金支取的相关流程与条件。

2024年前三季度,凯普生物实现收入6.10亿元,归母净利润-2.62亿元。

图片
图片
图片
图片

声明:
1、凡本网注明“来源:小桔灯网”的所有作品,均为本网合法拥有版权或有权使用的作品,转载需联系授权。
2、凡本网注明“来源:XXX(非小桔灯网)”的作品,均转载自其它媒体,转载目的在于传递更多信息,并不代表本网赞同其观点和对其真实性负责。其版权归原作者所有,如有侵权请联系删除。
3、所有再转载者需自行获得原作者授权并注明来源。

最新评论

关闭

官方推荐 上一条 /3 下一条

客服中心 搜索 洽谈合作
返回顶部