立即注册找回密码

QQ登录

只需一步,快速开始

微信登录

微信扫一扫,快速登录

搜索
小桔灯网 门户 资讯中心 企业动态 查看内容

新产业,13年大股东减持!

2024-11-13 17:03| 编辑: 鹏哥| 查看: 1372| 评论: 0|来源: 新产业、Med空间站、IVD青年人

摘要: 减持计划预计在公告之日起15个交易日后的2个月内完成,即2024年11月26日-2025年1月25日期间。
近日,新产业生物发布公告,投资长达13年的红杉聚业因为“自身的资金需求”,计划通过大宗交易减持不超过公司总股本1%的股份。 
红杉聚业于2011年完成对新产业生物的投资,是新产业生物设立以来首轮融资中唯一的创投机构,目前持有新产业生物12.6214%的股份。减持计划预计在公告之日起15个交易日后的2个月内完成,即2024年11月26日-2025年1月25日期间。
红杉聚业是新产业生物第三大股东。西藏新产业投资管理为第一大股东,新产业生物董事长饶微为第二大股东。
图片
图片来源:爱企查
根据同花顺数据显示,新产业近三年累计发布减持计划公告11次,该公司近三年拟减持公告发布后,5日内的股价平均跌幅为1.37%,有短期股价波动压力,但实际股价大趋势依旧受公司所处行业、政策调整、市场整体行情等因素综合影响。

新产业生物在研发、市场拓展、产品竞争力等方面具有持续的优势,能够保持良好的业绩增长,新产业生物此次24年3季报营业总收入34.14亿元,同比增长17.41%,净利润13.84亿元,同比增长16.59%,业绩已然给出一份满意的答卷。从长期来看,公司的内在价值会支撑股价。即使面临大股东减持,随着市场对公司价值的逐步认可,股价也会回升或者保持稳定。

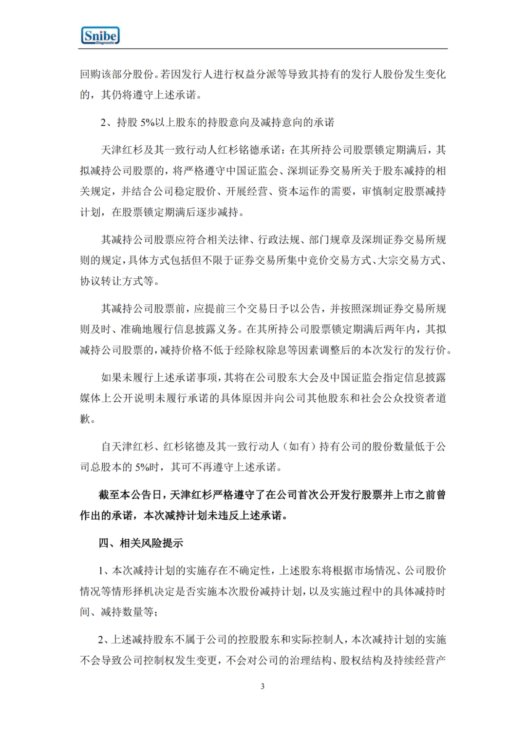
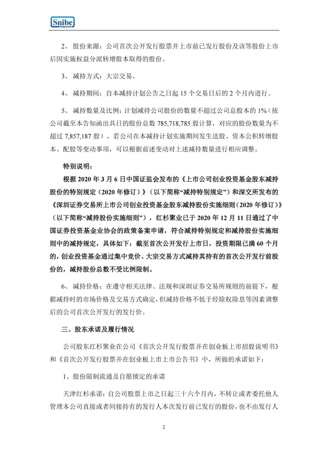
以下为公告原文:

图片图片图片图片
声明:
1、凡本网注明“来源:小桔灯网”的所有作品,均为本网合法拥有版权或有权使用的作品,转载需联系授权。
2、凡本网注明“来源:XXX(非小桔灯网)”的作品,均转载自其它媒体,转载目的在于传递更多信息,并不代表本网赞同其观点和对其真实性负责。其版权归原作者所有,如有侵权请联系删除。
3、所有再转载者需自行获得原作者授权并注明来源。

最新评论

关闭

官方推荐 上一条 /3 下一条

客服中心 搜索 洽谈合作
返回顶部