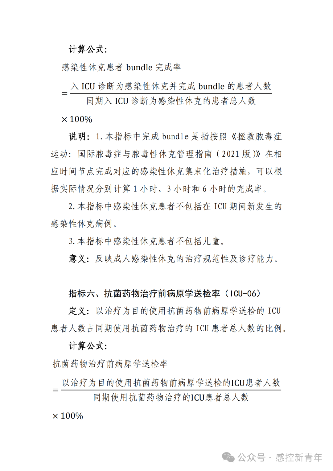
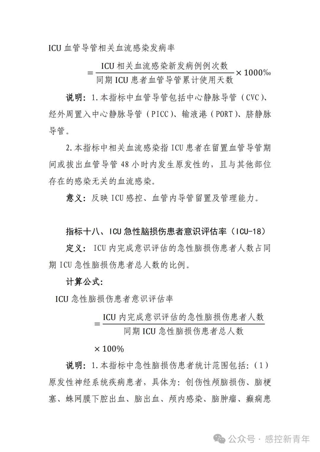
近日,国家药监局发布《国家卫生健康委办公厅关于印发重症医学专业医疗质量控制指标(2024年版)的通知》提出:指标6:抗菌药物治疗前病原学送检率(ICU-06)定义:以治疗为目的使用抗菌药物前病原学送检的ICU患者人数占同期使用抗菌药物治疗的ICU 患者总人数的比例。 - 本指标中以治疗为目的使用抗菌药物是指用药目的为“治疗”的全身给药,给药途径包括:口服、皮下注射、肌内注射、静脉滴注、静脉注射。
2. 本指标统计的病原学检验需在药物治疗前开具医嘱并完成相关标本采集。具体项目包括:(1)微生物培养及药敏试验;(2)显微镜检查;(3)免疫学检测;(4)分子快速诊断;(5)相关标志物检验(不包括降钙素原、白介素-6)。意义:反映 ICU 患者抗菌药物使用的规范性










 《国家卫生健康委办公厅关于印发重症医学专业医疗质量控制指标(2024年版)的通知》 解读质控指标体系是医疗质量管理与控制体系的重要组成部分,对加强科学化、精细化医疗质量管理,促进医疗质量持续改进具有重要意义。2015年,我委印发《重症医学专业医疗质量控制指标(2015年版)》,对提升重症医学专业医疗质量管理水平,保障医疗安全起到了重要作用。近年来,随着行业发展,重症医学领域产生了一些新的高质量循证证据,推动重症医学诊疗理念不断进步,相关诊疗指南也进行了多次更新,原有的质控指标已经不能满足工作需要。根据行业发展现状,结合既往工作经验,我委组织国家重症医学专业质控中心修订了《重症医学专业医疗质量控制指标(2024年版)》。本次修订的指标主要包括以下几个方面:一是增加了部分反映重症资源配置结构的指标,如医师床位比、护士床位比,加强对重症医学资源变化情况的监测。二是将近年来行业高度关注的,影响患者预后功能的关键技术,如:俯卧位通气、镇静镇痛等纳入。三是对部分原有指标的定义、计算公式、意义根据既往使用情况和行业发展进行了更新,并充分考虑指标相关信息的可获得性,便于在实际工作中应用。后续,我们将根据工作需要和行业发展,不断健全和优化重症医学专业质控指标体系。各级各类医疗机构要充分认识质控指标的重要意义,准确把握质控指标的定位和内涵,发挥质控指标的工具性作用,结合自身实际情况,利用质控指标开展自我管理,不断提升医疗质量管理的科学化、精细化、规范化水平,保障医疗安全,持续推进重症医学医疗服务能力建设。各级卫生健康行政部门和质控组织要根据质控工作需要,结合辖区内实际情况,加强对辖区内医疗机构的培训和指导,规范指标应用,避免将质控指标异化为对监测对象的约束性要求,促进医疗机构高质量发展。
|