立即注册找回密码

QQ登录

只需一步,快速开始

微信登录

微信扫一扫,快速登录

搜索
小桔灯网 门户 资讯中心 企业动态 查看内容

突发!IVD上市公司被证监会立案调查

2024-9-24 15:48| 编辑: 鹏哥| 查看: 1899| 评论: 0|来源: 深圳商报

摘要: 天瑞仪器今年8月底公布的2024年上半年业绩显示,公司上半年营收3.80亿元,同比减少12.89%。

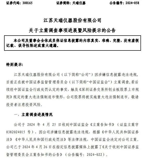
9月23日,天瑞仪器发布公告称,公司因涉嫌信息披露违法违规,目前正在被中国证监会立案调查,若后续经中国证监会行政处罚认定的事实,触及深交所规定的重大违法强制退市情形,公司股票将被实施重大违法强制退市。敬请投资者注意投资风险。


图片


公司于2024年4月25日收到中国证监会《立案告知书》,因公司涉嫌信息披露违法违规,根据《中华人民共和国证券法》《中华人民共和国行政处罚法》等法律法规,中国证监会决定对公司立案。公司已于2024年4月26日在指定信息披露媒体上披露了被立案的公告。


图片


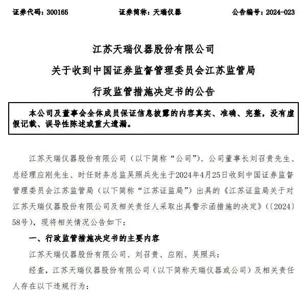
同日,天瑞仪器还公告,公司、公司董事长刘召贵、总经理应刚、时任财务总监吴照兵于4月25日收到江苏证监局出具的《江苏证监局关于对江苏天瑞仪器股份有限公司及相关责任人采取出具警示函措施的决定》。


图片

警示函》提及,天瑞仪器及相关责任人存在以下违规行为:

公司在2023年4月27日披露的《关于前期会计差错更正及追溯调整的公告》《2021年年度报告》显示,天瑞仪器控股子公司雅安天瑞水务有限公司、安岳天瑞水务有限公司因2021年未及时取得PPP项目经政府审定的财务决算报告,所以天瑞仪器未在2021年确认PPP项目建造收入。2022年,天瑞仪器采用追溯法调整确认2021年年度建造服务收入及与该建设服务收入确认相关的资产、负债及损益科目。

2023年6月27日,公司披露《关于前期会计差错更正及追溯调整的补充公告》,天瑞仪器基于上述会计差错更正,对2021年前三季度、2022年第一季度、2022年半年度及2022年前三季度合并财务报表进行了追溯调整,调整确认2021年前三季度、2022年第一季度、2022年半年度、2022年前三季度的建造服务收入及相关资产、负债及损益科目。

经查,天瑞仪器建设服务收入确认和计量不符合会计准则规定,导至2021年三季报、2021年年报、2022年一季报、2022年半年报及2022年三季报存在错报。天瑞仪器上述行为违反了《上市公司信息披露管理办法》(证监会令第182号)第三条第一款的规定。

天瑞仪器董事长刘召贵、总经理应刚和时任财务总监吴照兵未能勤勉尽责,违反了《上市公司信息披露管理办法》(证监会令第182号)第四条、五十一条第三款的规定,对公司上述行为负有主要责任。

根据上市公司信披相关规定,江苏证监局决定对天瑞仪器、刘召贵、应刚、吴照兵采取出具警示函的行政监管措施,并记入证券期货市场诚信档案,后续将根据核查情况采取下一步监管安排。


公开资料显示,天瑞仪器从事以光谱仪、色谱仪、质谱仪为主的高端分析仪器及应用软件的研发、生产、销售和相关技术服务。公司成立于2006年7月,2011年1月在深交所创业板上市。

业绩方面,天瑞仪器近年来表现不佳。2023年年报显示,天瑞仪器报告期实现营业收入10.17亿元,扣非后归属于上市公司股东的净利润-1.18亿元,分别同比下滑27.55%、26.02%;扣非后净利润已连续五年为负值,且亏损金额逐年增加。

5月13日,深交所向天瑞仪器发出年报问询函,要求说明公司扣非后净利润连续五年为负值、亏损金额逐年增加的原因,在此基础上说明公司持续经营能力是否存在重大不确定性等。

然而亏损的情况并没有改善。天瑞仪器今年8月底公布的2024年上半年业绩显示,公司上半年营收3.80亿元,同比减少12.89%;净利润为-1488.92万元,同比减少163.30%;扣非后净利润为-1570.52万元,同比减少169.80%。相比去年上半年由盈转亏。


图片

声明:
1、凡本网注明“来源:小桔灯网”的所有作品,均为本网合法拥有版权或有权使用的作品,转载需联系授权。
2、凡本网注明“来源:XXX(非小桔灯网)”的作品,均转载自其它媒体,转载目的在于传递更多信息,并不代表本网赞同其观点和对其真实性负责。其版权归原作者所有,如有侵权请联系删除。
3、所有再转载者需自行获得原作者授权并注明来源。

最新评论

关闭

官方推荐 上一条 /3 下一条

客服中心 搜索 洽谈合作
返回顶部