立即注册找回密码

QQ登录

只需一步,快速开始

微信登录

微信扫一扫,快速登录

搜索

洞见 | 计量产品,诊断产品的底色

2024-7-31 13:47| 编辑: 沙糖桔| 查看: 1471| 评论: 0|来源: 诊断科学

摘要: 如果只用一个词来对IVD行业进行总结,你会选择哪个?



笔者在进行沟通和调研的时候,在一位业内的大佬沟通的时候,他问我:“如果只用一个词来对IVD行业进行总结,你会选择哪个?”,我思考良久,说:“误差。”


是的,诊断产品实际上是一种计量产品,而对于计量产品来说,误差控制是其中重中之重。






诊断产品的构成


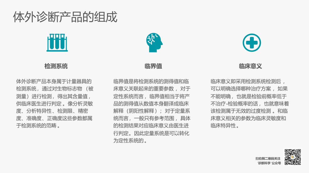
从笔者的角度来看,诊断产品是由检测系统、临界值和临床意义三部分组成。



 ➤    检测系统:体外诊断产品本身就是一种计量器具,通过对生物标志物(被测量)进行检测,得出其含量值,供临床医生进行判定。像分析灵敏度、分析特异性、检测限、精密度、准确度、正确度这些参数都属于检测系统的范畴。


 ➤    临界值:临界值是将检测系统的测得值和临床意义关联起来的重要参数,对于定性系统而言,临界值相当于将产品的测得值从数值本身翻译成临床解释(阴阳性解释);对于定量系统而言,一般只有参考范围,具体的检测结果对应临床意义由医生进行判定。因此定量系统是可以转化为定性系统的。


 ➤    临床意义:临床意义即采用检测系统检测后,可以明确选择哪种治疗方案,如果不能明确,也就是检验前概率低于不治疗-检验概率的话,也就意味着该检测属于无效的过度检测。和临床意义相关的参数为临床灵敏度和临床特异性。






分辨率和稳健性,计量产品的重要属性


对于计量器具而言,最重要的两个属性就是分辨率和稳健性。但分辨率并不是越大越好。


这里我们给大家举个例子,在日常生活当中最常见的计量器具,就是尺子,比如我们时常使用的直尺或者卷尺,但实际上,直尺或卷尺在长度测量当中,并不是分辨率非常高的产品,比如大家所熟悉的游标卡尺,就比直尺或卷尺的分辨率高很多,还有比如螺旋测微仪,又比游标卡尺的分辨率高很多,但是在日常生活当中,我们会使用游标卡尺或者螺旋测微仪去测量么?答案是否定的,因为普通的直尺或者卷尺已经足够我们使用了,而且其相对游标卡尺或者螺旋测微仪,直尺或者卷尺在操作和成本上都具有巨大的优势,所以,没有人会去使用分辨率超过需求的产品。


而对于稳健性来说,要求则是相当的,稳健性就是指,对于同一份待测物,不同的人在不同的时间进行测量,结果都是一致的(也就是测量结果误差可接受)。这个很好理解,还是拿直尺为例,如果A用直尺测量一个物件,得出长度是10公分,而下一次测量结果是11公分,换了B来测量,又变成9公分了,我想,这样的尺子是没有人会用的(当然,我们在这个例子当中,是默认该物件的长度是不会变化的,在体外诊断产品测量的很多场景当中,这一点并不适用)。


所以,有的时候,我们可以看到很多新的诊断技术,在还没有解决它的稳健性问题时,就开始大力宣传这是一个新的技术革命,能带来多大多大的变化,这就是纯粹的吹嘘了,也许这样的诊断产品,在利益驱动下面,还能在临床上进行推广,但谈到临床意义的时候,就张口结舌,只能说说自己成功的个例了。


但如果我们能意识到,诊断产品首先是计量产品的话,那么个例就毫无价值






临床信息,不仅仅代表了临床意义


对于计量产品而言,产品单独本身是没有价值的,还是以直尺为例,我们对于测量是有一个明确用途的(例如,考虑家里面的空间内能放下多大的家居),然后测量结果才能发挥其作用,这在诊断产品当中,也是一样的。所以,我们必须将测量结果和临床相关信息挂起钩来,这样诊断产品才能有临床意义,在临床上有使用的价值(这里我们不讨论那种依托利益驱动的诊断技术)。


那么,有哪些临床信息需要收集?如何收集?收集到什么程度?就成为了重要的课题,对于那些临床意义比较明确的生物标志物而言(如HIV DNA),我们只需要引用市面上成熟产品的规定,又或者相关指南或者专家共识之中的要求。但对于新生物标志物而言,就需要相关产品开发厂商和专家进行深入研究方能明确。


而且,我们需要了解到,临床信息不仅仅包括临床症状,它还包括年龄、性别、种族、饮食等等。实际上,临床信息不仅仅代表了临床意义,对于诊断产品而言,它同样也起到稳定检测结果的作用,例如,如果我们去体检的话,一般要求是早上和空腹,因为对于很多体内生化指标而言,如果我们有吃过东西的话,检测出来的结果就会和真实临床情况脱节了。又或者如果我们要测量血压的话,不能剧烈运动之后立刻测,而要平静一段时间之后再继续。


这种事情其实很常见,也被称为个体间变异或者个体内变异,个体间变异就是指人和人之间的差异,像年龄、性别、种族等等带来的区别;个体内差异就是指我们自身状态不同的时候,生物标志物的表达不同,像空腹这种情况。


个体内和个体间差异在实体瘤检测当中,有着更加明显的表现,比如,如果两位患者都是得了肺癌,他们在临床上的表现可能近似,但其肿瘤的基因突变有可能差距比较大;又比如,同一位患者的肿瘤石蜡包埋切片当中,即存在癌症细胞,也存在健康细胞,而且在每一片中,两者的比例都不会相同。


在检测方法稳定的情况下,样本的变异会造成检测结果的不同,而患者的临床表现实际上可能并没有发生变化,这就会导至检测结果和患者实际情况脱节。正因为如此,通过明确临床信息的范围,我们才能将样本变异控制在一定的范围内,从而保证检测结果的稳定性,也进一步保证对治疗的指导意义。






临界值分析,计量和临床的纽带


临界值分析,实际上也就是生信分析,是将检测结果(机器值或者是量值)和临床情况关联起来。


在这里我们需要强调一点,就是通过这些数据分析工作,实际上是不能减少误差的,误差是在检测系统和收集临床信息的过程当中就已经产生,它只会进一步带入到后面的数据分析当中,而不可能消失。


笔者在之前的工作当中,曾经参与过一项IVD产品的数据分析工作,当时厂家的希望就是能够通过数据处理,让其结果和临床情况更加贴近,再收集了3000多个样本数据之后,笔者意识到这件事是不可能的,因为首先其临床信息本身非常缺失,只有对比试剂的阴阳性结果,其次,自身检测系统的波动性也很大,而且没有明确的误差范围,这导至在进行数据建模和处理时,可以在已有数据的范围内建立一个非常漂亮的数据模型,但一旦加入了新的检测数据的时候,这个模型就基本失效了。


因此,如果没有对检测系统和临床信息进行严肃处理的情况下,希望数据处理来解决产品本身的问题,这个道路是必然失败的。这个概念也在定量检测的不确定度当中存在,不确定度本身就是不断继承上游检测系统和标准物质的误差,所以对于下游的检测结果而言,其不确定度只可能变大,不可能缩小。


正是因为如此,所以笔者反对由生信/数据负责人来指导检测系统的开发(之前有一篇文章迫于压力被删除了),因为误差本身是不断积累的,对于生信/数据负责人而言,真正需要的是稳定的数据/临床信息,然后在此基础上去寻找合适的数学模型;但如果这件事倒过来了,是从小范围数学模型本身,去要求检测系统进行改进,那就完全本末倒置了,在这种情况下建立的诊断产品,进入大规模临床试验或者商业化之后,相关临床意义必然是无法证明的,这也会导至其产品从临床意义驱动转变为商业驱动,亏损在所难免。






写在最后的话


当前对于诊断产品认知的偏差,可能也和基因检测有一定关系,在过去的十几年中,基因检测一直被认为是诊断的高科技。但基因检测本身有其特点,就是相比蛋白、生化等检测而言,其面对的被测量相对简单,这使得其检测系统的开发可以由测序仪开发巨头完成,这样相关厂家如果需要开发基因测序产品的话,可以将更多精力集中在临床信息收集和数据分析上面。当然,如果需要降低成本,开发专门针对某个疾病的检测试剂盒时,又需要厂家花费很多精力对检测系统进行重新研究。但可惜,有的时候路径依赖过于严重,所以难以做出合适的改变。


但对于其他生物标志物而言,就恐怕并没有这种福利了,所以,意识到诊断产品的底色是计量产品,并且从计量产品的原则入手来进行产品的整体开发和设计,才是真正的诊断产品设计之道


声明:
1、凡本网注明“来源:小桔灯网”的所有作品,均为本网合法拥有版权或有权使用的作品,转载需联系授权。
2、凡本网注明“来源:XXX(非小桔灯网)”的作品,均转载自其它媒体,转载目的在于传递更多信息,并不代表本网赞同其观点和对其真实性负责。其版权归原作者所有,如有侵权请联系删除。
3、所有再转载者需自行获得原作者授权并注明来源。

最新评论

关闭

官方推荐 上一条 /3 下一条

客服中心 搜索 洽谈合作
返回顶部