立即注册找回密码

QQ登录

只需一步,快速开始

微信登录

微信扫一扫,快速登录

搜索
小桔灯网 门户 资讯中心 企业动态 查看内容

IVD上市企业,业绩增长166%!

2024-7-16 15:54| 编辑: 鹏哥| 查看: 1215| 评论: 0|来源: 英诺特公告

摘要: 公司上半年度市场开拓保持较好态势。
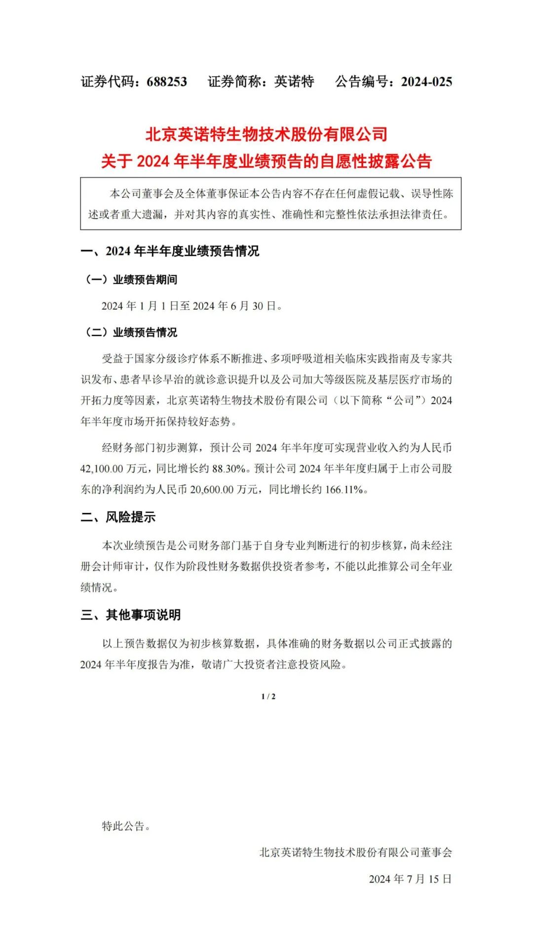
7月14日,英诺特发布业绩预告,
2024 年半年度可实现营业收入约为人民币4.21亿元,同比增长约88.30%。预计公司 2024 年半年度归属于上市公司股东的净利润约为人民币 2.06亿元,同比增长约 166.11%!
受益于国家分级诊疗体系不断推进、多项呼吸道相关临床实践指南及专家共识发布、患者早诊早治的就诊意识提升以及公司加大等级医院及基层医疗市场的开拓力度等因素,公司上半年度市场开拓保持较好态势。
图片
声明:
1、凡本网注明“来源:小桔灯网”的所有作品,均为本网合法拥有版权或有权使用的作品,转载需联系授权。
2、凡本网注明“来源:XXX(非小桔灯网)”的作品,均转载自其它媒体,转载目的在于传递更多信息,并不代表本网赞同其观点和对其真实性负责。其版权归原作者所有,如有侵权请联系删除。
3、所有再转载者需自行获得原作者授权并注明来源。

最新评论

关闭

官方推荐 上一条 /3 下一条

客服中心 搜索 洽谈合作
返回顶部