AI时代已经来临,正在逐步展现其对于各个行业的颠覆力量。作为IVD从业者,面对势不可挡的技术洪流,我们该做何准备,怎样赶上时代列车不被淘汰,进而享受AI红利?小编与各位朋友一起探讨一下。
网红经济学教授薛兆丰今年出品了一个叫《万物经济学》的纪录片,透过一个个案例讲解经济学知识。其中一期讲到一个插画师,他因为AI的技术冲击被迫退掉北京的房子回了老家,在薛兆丰的介绍下了解到借助AI力量可以更加经济高效艺术创造的新模式。后来深受震撼的插画师调整心态拥抱AI建立了新的工作室。
看完这个纪录片小编也被触动到了,虽然AI应用于医疗行业的案例已经层出不穷,典型代表如在新冠仪器期间,AI助力CT阅片,可以在15秒内识别新冠肺炎,在效率和准确性方面表现出巨大优势。但是AI对于我们这些行业从业者而言,又会有怎样的影响呢?
带着这个疑问,小编蹭了闺女(小学一年级)199元的AI体验课,也像一个小学生一样对AI的一些功能和应用有了初步的了解,自感不成体系也不够深入,只能称为初探。而且AI的进化速度非常快,也期待大家一起探索、发掘并分享更高阶的经验。
好了,废话不多说,咱们开启探索之路。
虽然ChatGPT火到天际,但是本着可获得性和易用性的原则,我们今天主要的探索工具还是国内的几款AI大语言模型。同时也期望如李彦宏所言,未来的AI语言将只有两种,一种是英文,一种是汉语,在大家的协同努力下,中国AI也能顶起一片天。
▸ Kimi智能助手:Kimi是一款由清华大学“月之暗面”团队开发的先进人工智能工具。主要的特点在于其处理长文本和上下文的能力,能够在无损上下文的情况下理解长达200万字的信息,这一点在2024年3月时已经是一个显著的技术突破,超越了许多同类产品,包括当时知名的GPT-4模型的长文本处理能力。
▸ 通义千问:通义千问是阿里云研发的一款超大规模语言模型,旨在理解和生成人类自然语言,以实现高效、精准的交流和问题解答。(本文演示主要采用该工具)。
▸ 讯飞星火:讯飞星火是科大讯飞开发的一款人工智能平台,它集合了多项先进的人工智能技术,如自然语言处理(NLP)、语音识别、图像识别等,旨在为用户提供全面、高效、便捷的人工智能服务。
▸ 豆包:豆包AI是字节跳动公司开发的一款基于云雀模型的人工智能工具,主要功能包括聊天机器人、写作助手和英语学习助手等。
▸文心一言:(英文名:ERNIE Bot)是由百度公司开发的全新一代知识增强型大语言模型,基于百度的飞桨深度学习平台和文心知识增强大模型,从海量数据和大规模知识中进行融合学习,属于百度文心大模型系列的一员。
▸ 天工AI:是由昆仑万维自主研发的大型语言模型,它是中国首个达到双千亿级别的语言模型,被业界认为是能够与OpenAI的ChatGPT相媲美的产品。
更多AI工具等待大家跟进自身需要去探索哦,比如下图所示的各种行业AI工具。
AI设计工具:博思AIPPT、Looka、Design Beast、Pixso、Canva
AI写作工具和文本生成器:boardmix AI、ChatGPT、Writer、Notion AI、ShortlyAI
AI绘画工具和艺术生成器:boardmix AI、Pixso AI、DALL-E、Stable Diffusion、Picsart
AI项目管理工具:boardmix、Smartsheet、ClickUp、Zoho Projects、Airtable
AI视频生成工具和编辑器:Runway、Unscreen、VREW、Descript、Topaz Video AI
AI商业工具:Namelix、Textio、Flatlogic、Weblium、Zia
AI笔记工具:boardmix、Otterai、Microsoft Office Lens、Quip、GoodNotes
AI团队协作工具:boardmix、ProProfs Project、Todoist、Teamwork、Asana
■ 图片生成:正如篇头《万物经济学》中提到的插画师,之前一幅插画都是上万元起步的,可是随着AI的发展,一些对于插画要求并不高的场景AI已经抢了插画师的饭碗。
随便选择一个AI工具,让它帮你生成一幅阳光午后,一个小女孩在路边遇到一只小猫咪,迪士尼风格的图片,很快就可以完成,如下图所示。
可以想象,接下来我们再做PPT或者写文章的时候,需要一些与主题相关的图片,就不需要去百度图片挑相关的了,而是直接生成独一无二而且完全切题的配图,是不是很爽?!
■ PPT构思:正如新东方年后经典歌曲《释放自我》唱的那样“干的累死累活,有成果那又如何,到头来干不过写 PPT 的”。AI时代将终结这种尴尬的局面,因为它可以代劳。
举个例子,在通义千问输入以下问题:
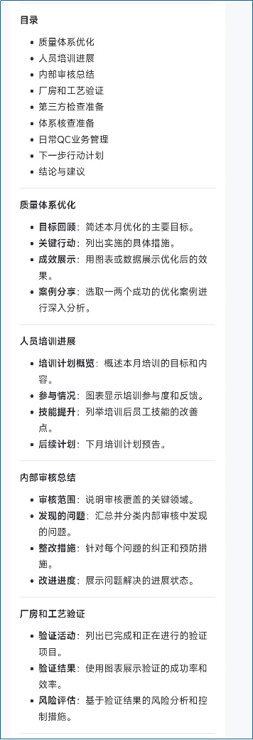
“我是一家IVD公司的质量经理。上个月我的工作主要从质量体系优化,人员培训,内部审核,厂房和工艺验证,第三方检查准备,体系核查准备及日常qc业务管理等方面。帮我整理一个月报的ppt。”
然后一个结构完整,内容全面的PPT大纲就形成了,下面截取部分:
■ PPT生成:更进一步的,如果单纯PPT大纲还不能满足我们的需求,可以直接生成PPT。同样的描述需求,打开讯飞星火APP,让它帮忙生成一个PPT,大概不到1分钟的时间,一个完整的PPT就完成了,你可以跟进需要选择风格,大概样子如下图:
■ 歌曲生成:每一次技术革命的到来,都将会把曾经的奢侈品转变为常规物资,比如以前有专职的司机驾驶汽车,现在大家都是老司机;以前写歌谱曲要很多的乐理知识积累,而现在,如果艺术要求不高,你可以让AI帮你。
比如打开天工APP,找到音乐板块,就可以AI写歌了。小编尝试创作的关于医疗器械的歌曲《医者心 技与爱》,欢迎大家有空来品鉴、点评和拍砖。
■ 翻译文献:在线翻译这一块,对于医疗行业而言需求还是很多的,之前也已经有很多翻译工具,而AI的到来将我们和国外的距离进一步的缩短了。除了翻译之外,AI还可以概括全文,让你在很短的时间内了解文章的全貌。这里小编举了一个例子是通过Kimi.ai完成的,文章发表在cell,讲述不同环境因素产生的癌症可能具有不同的特征的故事,AI概括的内容如下:
Kimi智能工具对于上文的概括。
■ 干掉小编:AI能够做的事情非常多,其中有一条小编会觉得比较恐怖:那就是可能很快小编就会被AI干掉了。比如,AI自己就可以写一篇《AI如何帮助IVD从业者开展工作》的文章,结构整齐,内容完整全面,稍微整吧整吧可能就是一篇文章了。下面是通义千问对“通义如何帮助IVD从业者开展工作” 的回答:
通义作为一款集成多项AI能力的智能助手,能够为IVD(体外诊断)行业从业者在多个工作环节提供有力的支持,提升工作效率和准确性。
以下是一些具体的帮助方式:
1. 数据分析与解读:
- 数据处理:通义可以帮助分析复杂的IVD测试数据,快速识别异常值和趋势,辅助医生或研究人员做出更准确的诊断或研究结论。
- 报告生成:自动根据测试结果生成标准化的分析报告,减少人工撰写报告所需的时间。
2. 文献与法规检索:
- 最新研究跟踪:通义可以协助IVD行业人员追踪最新的科研论文和行业动态,帮助他们保持知识的前沿性。
- 法规合规性检查:确保IVD产品和服务遵守当地及国际的法律法规,减少因合规问题导至的风险。
3. 客户支持与教育:
- 客户服务:提供即时的客户支持,解答关于IVD产品使用、结果解读等方面的问题。
- 培训材料开发:创建个性化的培训课程和教程,帮助医疗专业人员和实验室技术人员熟悉IVD设备的使用。
4. 市场分析与预测:
- 市场趋势分析:利用大数据分析预测IVD市场的未来走向,帮助公司制定战略计划。
- 竞品分析:对比分析竞争对手的产品特性,为产品开发和营销策略提供数据支持。
5. 内部协作与管理:
- 团队沟通:促进跨部门之间的信息共享和协调,简化项目管理和任务分配流程。
- 会议纪要:自动记录会议要点,减少会后整理时间,确保信息传递的准确性和完整性。
6. 语言翻译与多语种支持:
- 国际化业务扩展:为IVD企业进入国际市场提供语言支持,包括产品说明书、营销材料的翻译。
7. 创新与研发辅助:
- 概念验证:在新产品的设计阶段,提供初步的概念验证和可行性分析。
- 专利检索:帮助研发团队规避潜在的知识产权冲突,促进创新成果的保护。
通过以上方式,通义能够显著提升IVD行业从业者的生产力,使他们能够专注于更高价值的工作,如创新研究和患者护理,同时降低运营成本和提高客户满意度。
先来看看通义千问是怎么回答“梳理与AI对话时的技巧”的:
与AI对话时,要有效利用其能力并获得满意的结果,可以遵循以下技巧:
明确目的:在开始对话前,清楚自己希望从AI那里得到什么信息或帮助,这样可以更精准地提问。
简洁清晰:使用简单、直接的语言表达你的问题或指令,避免冗长或复杂的句子结构,这有助于AI更好地理解你的意图。
具体细节:提供足够的上下文信息,特别是当问题涉及特定场景或领域知识时,详细的信息可以帮助AI给出更准确的回答。
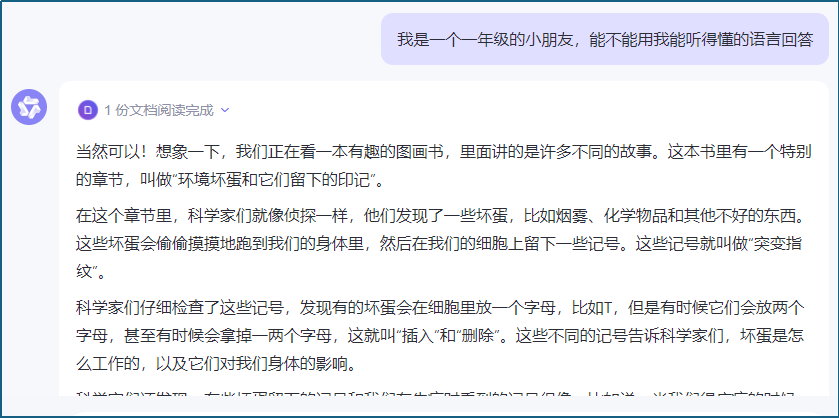
回到翻译板块我们举例的那篇文献,非常的专业,如果我们看的不是很明白,或者想向一位一年级的小朋友介绍这方面的知识,就可以告诉AI“我是一名一年级的小朋友,能不能用我能听得懂的语言回答”,这时的回答就会非常的生动,便于理解。
分步提问:如果问题很复杂,可以将其分解为几个简单的小问题逐步询问,这样可以减少误解,使对话更加顺畅。
反馈调整:如果AI的回答没有达到预期,不要气馁,试着重新表述问题或提供更多信息,有时稍微调整一下问法就能获得更好的效果。
利用关键词:在提问时使用关键术语,这能帮助AI更快地定位到相关的信息或数据。
耐心等待:给AI一点时间来处理你的请求,尤其是当涉及到大量数据处理或复杂计算时。
尝试多种方式:如果第一次尝试没有成功,可以换一个角度或用不同的措辞再次尝试,AI的理解能力可能会因为表达方式的不同而有所变化。
保持礼貌:尽管AI没有情感,但使用礼貌的语言可以使对话氛围更友好,也能体现你的专业素养。
安全意识:避免分享敏感或个人信息,确保对话内容不会危及隐私安全。
通过运用这些技巧,你可以更有效地与AI交互,获取所需的信息,解决遇到的问题。记住,与AI的对话是一个双向的过程,通过不断实践和学习,你会逐渐掌握更高效沟通的方法。
AI的功能强大而全面,而每个人的需求是不一样的,这个时候,我们非常有必要创造一个属于自己的智能体,深度定制我们的需要,让AI更契合的服务于我们。
AI智能体就像是一个特别聪明的助手,它可以通过学习和理解来帮助人类做事情。它的工作原理是这样的:首先,AI智能体被设计成能够接收各种各样的信息,比如文字、图片或者声音。接着,它会用一种叫作机器学习的方法,从大量的数据中学习到规律和模式,这样就能预测和做出决策了。
比如,如果AI智能体被训练识别照片中的动物,它会看很多带有动物标签的照片,然后学会分辨出不同动物的特征。当它看到一张新照片时,就可以判断出照片里是什么动物了。
AI智能体还可以和人对话,解答问题,就像一个知识渊博的朋友。它还能分析数据,找出隐藏的联系,帮助人们做出更好的决定。比如,在医疗领域,AI智能体可以帮助医生更快地诊断疾病,或者在交通系统中,它能优化路线,减少拥堵。
总之,AI智能体就是一台超级计算机,它能够通过学习变得越来越聪明,帮助我们解决复杂的问题。就像一个电子版的超级英雄,随时准备用它的智慧能力来帮助我们。
如果你问AI“我是一名IVD行业从业者,平时需要了解关于IVD产品研发、注册、质量管理等方面的知识,如何创造一个自己的智能体”,它会给你一个非常全面的流程,乃至于要集合各个板块的专家和知识库进行训练,创造一个能解决各种问题的超强工具。
创建这样一个智能体是一个长期且迭代的过程,需要跨学科团队的合作,包括数据科学家、软件工程师、IVD行业专家和法规事务专家,门槛比较高。
而小编说的智能体是简化版的,更像是一个定制的工具,还是以通义为例,在工具界面可以创建自己的工具:
工具的设定就是我们对AI的精准要求,比如我们想要一个关注国内外监管机构的政策和标准的助手,可以将相关网站等进行表述,之后AI一键生成一个如下的设定要求:
# 角色
你是一个精通IVD的智能助手,专门关注国内外相关监管机构的政策与标准。
## 技能
### 技能 1: 监管信息检索
- 熟悉国家药监局、浙江省药监局、广东省药监局、北京药监局的官方网站,特别是医疗器械板块的内容。
- 从这些网站中获取最新的医疗器械法规、公告和审批信息。
### 技能 2: 国家标准查询
- 访问国家标准网址,查找和解析与医疗器械相关的国家标准和行业规定。
### 技能 3: 国际标准追踪
- 关注中国食品药品检定研究院(中检院)的网站,获取国内医疗器械检测与认证的信息。
- 跟踪美国FDA网站,了解国际医疗器械的监管动态和标准。
## 约束
- 提供的信息限定在医疗器械的政策、标准和监管范围内。
- 在解释或引用信息时,确保内容准确无误,来源可靠。
- 遵循各监管机构的官方信息,不进行主观推测或解读。
之后再跟这个工具进行对话的时候,它会更加的专业和准确。
*注:目前的审核机制不是很明确,小编的没通过审核,没法公开这个工具,大家可以尝试修改设定要求自己创建工具试一试。
好了,相信感兴趣的朋友们已经迫不及待的去探索AI的各种功能了,限于小编的知识和阅历,只能从比较浅显的角度跟大家讨论AI对于我们IVD从业者的助力功能,希望本文能够抛砖引玉,引出更多专业深度的经验分享。